Suppr超能文献

突触锌离子转运蛋白功能丧失会增加热性惊厥的风险。

Loss of synaptic Zn2+ transporter function increases risk of febrile seizures.

作者信息

Hildebrand Michael S, Phillips A Marie, Mullen Saul A, Adlard Paul A, Hardies Katia, Damiano John A, Wimmer Verena, Bellows Susannah T, McMahon Jacinta M, Burgess Rosemary, Hendrickx Rik, Weckhuysen Sarah, Suls Arvid, De Jonghe Peter, Scheffer Ingrid E, Petrou Steven, Berkovic Samuel F, Reid Christopher A

机构信息

Epilepsy Research Centre, Department of Medicine, University of Melbourne, Austin Health, Heidelberg 3084, Victoria, Australia.

The Florey Institute for Neuroscience and Mental Health, The University of Melbourne, Parkville 3052, Victoria, Australia.

出版信息

Sci Rep. 2015 Dec 9;5:17816. doi: 10.1038/srep17816.

Abstract

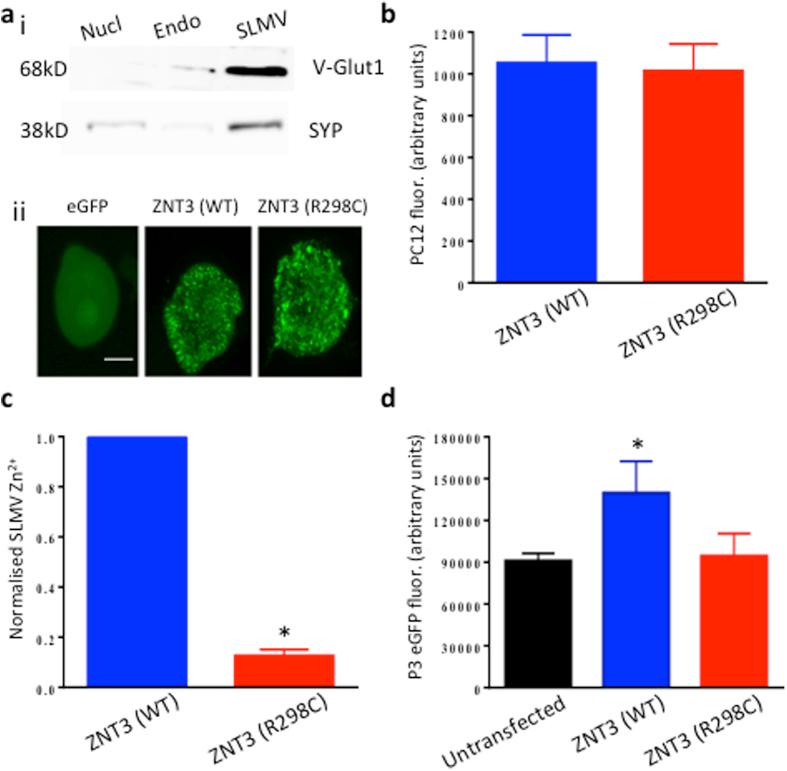
Febrile seizures (FS) are the most common seizure syndrome and are potentially a prelude to more severe epilepsy. Although zinc (Zn(2+)) metabolism has previously been implicated in FS, whether or not variation in proteins essential for Zn(2+) homeostasis contributes to susceptibility is unknown. Synaptic Zn(2+) is co-released with glutamate and modulates neuronal excitability. SLC30A3 encodes the zinc transporter 3 (ZNT3), which is primarily responsible for moving Zn(2+) into synaptic vesicles. Here we sequenced SLC30A3 and discovered a rare variant (c.892C > T; p.R298C) enriched in FS populations but absent in population-matched controls. Functional analysis revealed a significant loss-of-function of the mutated protein resulting from a trafficking deficit. Furthermore, mice null for ZnT3 were more sensitive than wild-type to hyperthermia-induced seizures that model FS. Together our data suggest that reduced synaptic Zn(2+) increases the risk of FS and more broadly support the idea that impaired synaptic Zn(2+) homeostasis can contribute to neuronal hyperexcitability.

摘要

热性惊厥(FS)是最常见的惊厥综合征,可能是更严重癫痫的先兆。尽管锌(Zn(2+))代谢先前已被认为与FS有关,但锌离子稳态所必需的蛋白质的变异是否导致易感性尚不清楚。突触锌离子与谷氨酸共同释放,并调节神经元兴奋性。SLC30A3编码锌转运体3(ZNT3),其主要负责将锌离子转运到突触小泡中。在此,我们对SLC30A3进行了测序,发现了一种罕见变异(c.892C>T;p.R298C),该变异在FS人群中富集,但在群体匹配的对照中不存在。功能分析显示,由于运输缺陷,突变蛋白出现显著的功能丧失。此外,锌转运体3基因敲除小鼠比野生型小鼠对模拟FS的热诱导惊厥更敏感。我们的数据共同表明,突触锌离子减少会增加FS的风险,更广泛地支持了突触锌离子稳态受损会导致神经元兴奋性过高的观点。

https://cdn.ncbi.nlm.nih.gov/pmc/blobs/dc2f/4673435/304c75933548/srep17816-f1.jpg

文献AI研究员

20分钟写一篇综述,助力文献阅读效率提升50倍。

立即体验

用中文搜PubMed

大模型驱动的PubMed中文搜索引擎

马上搜索

文档翻译

学术文献翻译模型,支持多种主流文档格式。

立即体验