Lindemans Caroline A, Calafiore Marco, Mertelsmann Anna M, O'Connor Margaret H, Dudakov Jarrod A, Jenq Robert R, Velardi Enrico, Young Lauren F, Smith Odette M, Lawrence Gillian, Ivanov Juliet A, Fu Ya-Yuan, Takashima Shuichiro, Hua Guoqiang, Martin Maria L, O'Rourke Kevin P, Lo Yuan-Hung, Mokry Michal, Romera-Hernandez Monica, Cupedo Tom, Dow Lukas, Nieuwenhuis Edward E, Shroyer Noah F, Liu Chen, Kolesnick Richard, van den Brink Marcel R M, Hanash Alan M
Department of Medicine, Memorial Sloan-Kettering Cancer Center, New York, New York.
Department of Pediatrics, University Medical Center Utrecht, Utrecht, The Netherlands.
Nature. 2015 Dec 24;528(7583):560-564. doi: 10.1038/nature16460. Epub 2015 Dec 9.
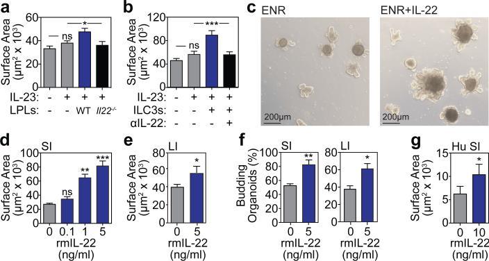
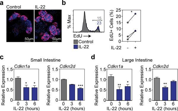
Epithelial regeneration is critical for barrier maintenance and organ function after intestinal injury. The intestinal stem cell (ISC) niche provides Wnt, Notch and epidermal growth factor (EGF) signals supporting Lgr5(+) crypt base columnar ISCs for normal epithelial maintenance. However, little is known about the regulation of the ISC compartment after tissue damage. Using ex vivo organoid cultures, here we show that innate lymphoid cells (ILCs), potent producers of interleukin-22 (IL-22) after intestinal injury, increase the growth of mouse small intestine organoids in an IL-22-dependent fashion. Recombinant IL-22 directly targeted ISCs, augmenting the growth of both mouse and human intestinal organoids, increasing proliferation and promoting ISC expansion. IL-22 induced STAT3 phosphorylation in Lgr5(+) ISCs, and STAT3 was crucial for both organoid formation and IL-22-mediated regeneration. Treatment with IL-22 in vivo after mouse allogeneic bone marrow transplantation enhanced the recovery of ISCs, increased epithelial regeneration and reduced intestinal pathology and mortality from graft-versus-host disease. ATOH1-deficient organoid culture demonstrated that IL-22 induced epithelial regeneration independently of the Paneth cell niche. Our findings reveal a fundamental mechanism by which the immune system is able to support the intestinal epithelium, activating ISCs to promote regeneration.
上皮再生对于肠道损伤后的屏障维持和器官功能至关重要。肠道干细胞(ISC)微环境提供Wnt、Notch和表皮生长因子(EGF)信号,支持Lgr5(+)隐窝基底柱状ISC,以维持正常上皮。然而,关于组织损伤后ISC区室的调节知之甚少。利用体外类器官培养,我们在此表明,先天性淋巴细胞(ILC)是肠道损伤后白细胞介素-22(IL-22)的强大产生者,以IL-22依赖的方式增加小鼠小肠类器官的生长。重组IL-22直接作用于ISC,增强小鼠和人类肠道类器官的生长,增加增殖并促进ISC扩增。IL-22诱导Lgr5(+)ISC中STAT3磷酸化,STAT3对于类器官形成和IL-22介导的再生都至关重要。小鼠同种异体骨髓移植后体内给予IL-22可增强ISC的恢复,增加上皮再生,并减少移植物抗宿主病的肠道病理和死亡率。ATOH1缺陷类器官培养表明,IL-22诱导上皮再生独立于潘氏细胞微环境。我们的研究结果揭示了一种基本机制,通过该机制免疫系统能够支持肠道上皮,激活ISC以促进再生。