• 文献检索
  • 文档翻译
  • 深度研究
  • 学术资讯
  • Suppr Zotero 插件Zotero 插件
  • 邀请有礼
  • 套餐&价格
  • 历史记录
应用&插件
Suppr Zotero 插件Zotero 插件浏览器插件Mac 客户端Windows 客户端微信小程序
定价
高级版会员购买积分包购买API积分包
服务
文献检索文档翻译深度研究API 文档MCP 服务
关于我们
关于 Suppr公司介绍联系我们用户协议隐私条款
关注我们

Suppr 超能文献

核心技术专利:CN118964589B侵权必究
粤ICP备2023148730 号-1Suppr @ 2026

文献检索

告别复杂PubMed语法,用中文像聊天一样搜索,搜遍4000万医学文献。AI智能推荐,让科研检索更轻松。

立即免费搜索

文件翻译

保留排版,准确专业,支持PDF/Word/PPT等文件格式,支持 12+语言互译。

免费翻译文档

深度研究

AI帮你快速写综述,25分钟生成高质量综述,智能提取关键信息,辅助科研写作。

立即免费体验

SUN2通过抑制肺癌中的瓦伯格效应发挥肿瘤抑制功能。

SUN2 exerts tumor suppressor functions by suppressing the Warburg effect in lung cancer.

作者信息

Lv Xiao-bin, Liu Lijuan, Cheng Chun, Yu Bentong, Xiong Longxin, Hu Kaishun, Tang Jianjun, Zeng Lei, Sang Yi

机构信息

Nanchang Key Laboratory of Cancer Pathogenesis and Translational Research, Center Laboratory, the Third Affiliated Hospital, Nanchang University, Nanchang, China.

Department of Pharmacy, Jiangxi cancer Hospital, Nanchang, China.

出版信息

Sci Rep. 2015 Dec 10;5:17940. doi: 10.1038/srep17940.

DOI:10.1038/srep17940
PMID:26658802
原文链接:https://pmc.ncbi.nlm.nih.gov/articles/PMC4674702/
Abstract

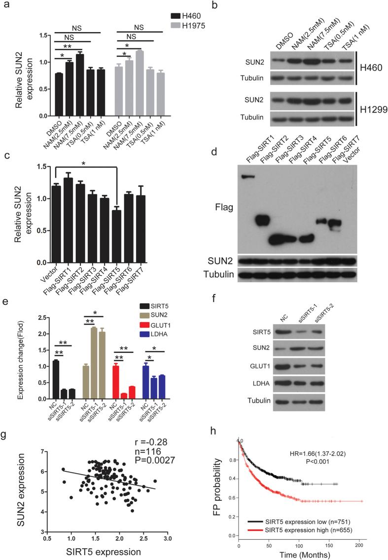
SUN2, a key component of LINC (linker of nucleoskeleton and cytoskeleton) complex located at the inner nuclear membrane, plays unknown role in lung cancer. We found that SUN2 expression was decreased in lung cancer tissue compared with paired normal tissues and that higher SUN2 levels predicted better overall survival and first progression survival. Overexpression of SUN2 inhibits cell proliferation, colony formation and migration in lung cancer, whereas knockdown of SUN2 promotes cell proliferation and migration. Additionally, SUN2 increases the sensitivity of lung cancer to cisplatin by inducing cell apoptosis. Mechanistically, we showed that SUN2 exerts its tumor suppressor functions by decreasing the expression of GLUT1 and LDHA to inhibit the Warburg effect. Finally, our results provided evidence that SIRT5 acts, at least partly, as a negative regulator of SUN2.Taken together, our findings indicate that SUN2 is a key component in lung cancer progression by inhibiting the Warburg effect and that the novel SIRT5/SUN2 axis may prove to be useful for the development of new strategies for treating the patients with lung cancer.

摘要

SUN2是位于内核膜的LINC(核骨架与细胞骨架连接物)复合体的关键组成部分,在肺癌中发挥着未知作用。我们发现,与配对的正常组织相比,肺癌组织中SUN2表达降低,且较高的SUN2水平预示着更好的总生存期和首次进展生存期。SUN2的过表达抑制肺癌细胞的增殖、集落形成和迁移,而敲低SUN2则促进细胞增殖和迁移。此外,SUN2通过诱导细胞凋亡增加肺癌对顺铂的敏感性。机制上,我们表明SUN2通过降低GLUT1和LDHA的表达来抑制瓦伯格效应,从而发挥其肿瘤抑制功能。最后,我们的结果证明SIRT5至少部分作为SUN2的负调节因子发挥作用。综上所述,我们的研究结果表明,SUN2通过抑制瓦伯格效应是肺癌进展的关键组成部分,并且新的SIRT5/SUN2轴可能被证明对开发治疗肺癌患者的新策略有用。

https://cdn.ncbi.nlm.nih.gov/pmc/blobs/edf3/4674702/ed3ee32c9f06/srep17940-f6.jpg
https://cdn.ncbi.nlm.nih.gov/pmc/blobs/edf3/4674702/ab7701d0d94e/srep17940-f1.jpg
https://cdn.ncbi.nlm.nih.gov/pmc/blobs/edf3/4674702/ccd6e0634e19/srep17940-f2.jpg
https://cdn.ncbi.nlm.nih.gov/pmc/blobs/edf3/4674702/0f816583ca12/srep17940-f3.jpg
https://cdn.ncbi.nlm.nih.gov/pmc/blobs/edf3/4674702/cad888d94d8f/srep17940-f4.jpg
https://cdn.ncbi.nlm.nih.gov/pmc/blobs/edf3/4674702/63d083b71c86/srep17940-f5.jpg
https://cdn.ncbi.nlm.nih.gov/pmc/blobs/edf3/4674702/ed3ee32c9f06/srep17940-f6.jpg
https://cdn.ncbi.nlm.nih.gov/pmc/blobs/edf3/4674702/ab7701d0d94e/srep17940-f1.jpg
https://cdn.ncbi.nlm.nih.gov/pmc/blobs/edf3/4674702/ccd6e0634e19/srep17940-f2.jpg
https://cdn.ncbi.nlm.nih.gov/pmc/blobs/edf3/4674702/0f816583ca12/srep17940-f3.jpg
https://cdn.ncbi.nlm.nih.gov/pmc/blobs/edf3/4674702/cad888d94d8f/srep17940-f4.jpg
https://cdn.ncbi.nlm.nih.gov/pmc/blobs/edf3/4674702/63d083b71c86/srep17940-f5.jpg
https://cdn.ncbi.nlm.nih.gov/pmc/blobs/edf3/4674702/ed3ee32c9f06/srep17940-f6.jpg

相似文献

1
SUN2 exerts tumor suppressor functions by suppressing the Warburg effect in lung cancer.SUN2通过抑制肺癌中的瓦伯格效应发挥肿瘤抑制功能。
Sci Rep. 2015 Dec 10;5:17940. doi: 10.1038/srep17940.
2
Downregulation of SUN2 promotes metastasis of colon cancer by activating BDNF/TrkB signalling by interacting with SIRT1.SUN2 的下调通过与 SIRT1 相互作用激活 BDNF/TrkB 信号通路促进结肠癌转移。
J Pathol. 2021 Aug;254(5):531-542. doi: 10.1002/path.5697. Epub 2021 Jun 2.
3
SUN2 Silencing Impairs CD4 T Cell Proliferation and Alters Sensitivity to HIV-1 Infection Independently of Cyclophilin A.SUN2基因沉默会损害CD4 T细胞增殖,并改变对HIV-1感染的敏感性,且与亲环素A无关。
J Virol. 2017 Feb 28;91(6). doi: 10.1128/JVI.02303-16. Print 2017 Mar 15.
4
Global loss of a nuclear lamina component, lamin A/C, and LINC complex components SUN1, SUN2, and nesprin-2 in breast cancer.乳腺癌中核纤层蛋白组分核纤层蛋白A/C以及LINC复合物组分SUN1、SUN2和nesprin-2的整体缺失
Cancer Med. 2015 Oct;4(10):1547-57. doi: 10.1002/cam4.495. Epub 2015 Jul 14.
5
Effects of Inner Nuclear Membrane Proteins SUN1/UNC-84A and SUN2/UNC-84B on the Early Steps of HIV-1 Infection.内核膜蛋白SUN1/UNC-84A和SUN2/UNC-84B对HIV-1感染早期步骤的影响
J Virol. 2017 Sep 12;91(19). doi: 10.1128/JVI.00463-17. Print 2017 Oct 1.
6
Downregulation of SUN2, a novel tumor suppressor, mediates miR-221/222-induced malignancy in central nervous system embryonal tumors.新型肿瘤抑制因子SUN2的下调介导了miR-221/222诱导的中枢神经系统胚胎性肿瘤的恶性进展。
Carcinogenesis. 2014 Oct;35(10):2164-74. doi: 10.1093/carcin/bgu105. Epub 2014 May 15.
7
Knockdown of second mitochondria-derived activator of caspase expression by RNAi enhances growth and cisplatin resistance of human lung cancer cells.RNAi 下调第二线粒体衍生的半胱天冬酶激活剂表达增强人肺癌细胞的生长和顺铂耐药性。
Cancer Biother Radiopharm. 2010 Dec;25(6):705-12. doi: 10.1089/cbr.2010.0786.
8
FBXO2 targets glycosylated SUN2 for ubiquitination and degradation to promote ovarian cancer development.FBXO2 靶向糖基化 SUN2 进行泛素化和降解,以促进卵巢癌的发展。
Cell Death Dis. 2022 May 7;13(5):442. doi: 10.1038/s41419-022-04892-9.
9
Elevated Sad1 and UNC84 Domain Containing 2 (SUN2) level inhibits cell growth and aerobic glycolysis in oral cancer through reducing the expressions of glucose transporter 1 (GLUT1) and lactate dehydrogenase A (LDHA).含Sad1和UNC84结构域蛋白2(SUN2)水平升高通过降低葡萄糖转运蛋白1(GLUT1)和乳酸脱氢酶A(LDHA)的表达抑制口腔癌细胞生长及有氧糖酵解。
J Dent Sci. 2021 Jan;16(1):460-466. doi: 10.1016/j.jds.2020.08.007. Epub 2020 Sep 9.
10
SUN2 Overexpression Deforms Nuclear Shape and Inhibits HIV.SUN2过表达会使细胞核形态变形并抑制HIV。
J Virol. 2016 Mar 28;90(8):4199-4214. doi: 10.1128/JVI.03202-15. Print 2016 Apr.

引用本文的文献

1
Depletion of SUN1/2 induces heterochromatin accrual in mesenchymal stem cells during adipogenesis.SUN1/2 的缺失在脂肪生成过程中诱导间充质干细胞中异染色质积累。
Commun Biol. 2025 Mar 13;8(1):428. doi: 10.1038/s42003-025-07832-3.
2
SIRT5: a potential target for discovering bioactive natural products.沉默调节蛋白5:发现生物活性天然产物的潜在靶点。
J Nat Med. 2025 May;79(3):441-464. doi: 10.1007/s11418-024-01871-6. Epub 2025 Feb 20.
3
At the nucleus of cancer: how the nuclear envelope controls tumor progression.癌症的核心:核膜如何控制肿瘤进展

本文引用的文献

1
Clinicopathological Significance of CDKN2A Promoter Hypermethylation Frequency with Pancreatic Cancer.CDKN2A启动子高甲基化频率在胰腺癌中的临床病理意义
Sci Rep. 2015 Sep 4;5:13563. doi: 10.1038/srep13563.
2
The motility-proliferation-metabolism interplay during metastatic invasion.转移侵袭过程中的运动性-增殖-代谢相互作用
Sci Rep. 2015 Sep 4;5:13538. doi: 10.1038/srep13538.
3
TEL2 suppresses metastasis by down-regulating SERPINE1 in nasopharyngeal carcinoma.TEL2通过下调鼻咽癌中的SERPINE1来抑制转移。
MedComm (2020). 2025 Jan 24;6(2):e70073. doi: 10.1002/mco2.70073. eCollection 2025 Feb.
4
Rice small protein OsS1Fa1 participates in stress responses as an inner nuclear membrane protein.水稻小蛋白OsS1Fa1作为一种内核膜蛋白参与应激反应。
Plant Signal Behav. 2024 Dec 31;19(1):2439252. doi: 10.1080/15592324.2024.2439252. Epub 2024 Dec 9.
5
Molecular interplay between the upregulated levels of Sad1 and UNC84 Domain Containing 2 (SUN2) and gene expression in medulloblastoma cells.上调的 Sad1 和 UNC84 结构域包含蛋白 2(SUN2)水平与成神经管细胞瘤细胞基因表达之间的分子相互作用。
Mol Biol Rep. 2024 Nov 19;51(1):1164. doi: 10.1007/s11033-024-10078-7.
6
Altered metabolism in cancer: insights into energy pathways and therapeutic targets.癌症中的代谢改变:能量途径和治疗靶点的新见解。
Mol Cancer. 2024 Sep 18;23(1):203. doi: 10.1186/s12943-024-02119-3.
7
Activation and inhibition of sirtuins: From bench to bedside.沉默调节蛋白的激活与抑制:从实验室到临床应用
Med Res Rev. 2025 Mar;45(2):484-560. doi: 10.1002/med.22076. Epub 2024 Aug 31.
8
Emerin deficiency drives MCF7 cells to an invasive phenotype.emerin 缺失导致 MCF7 细胞呈现侵袭表型。
Sci Rep. 2024 Aug 28;14(1):19998. doi: 10.1038/s41598-024-70752-5.
9
Sirtuin insights: bridging the gap between cellular processes and therapeutic applications.Sirtuin 研究进展:连接细胞过程与治疗应用之间的桥梁。
Naunyn Schmiedebergs Arch Pharmacol. 2024 Dec;397(12):9315-9344. doi: 10.1007/s00210-024-03263-9. Epub 2024 Jul 8.
10
Inhibition of PDIs Downregulates Core LINC Complex Proteins, Promoting the Invasiveness of MDA-MB-231 Breast Cancer Cells in Confined Spaces In Vitro.PDIs 的抑制作用下调核心 LINC 复合物蛋白,促进 MDA-MB-231 乳腺癌细胞在体外受限空间中的侵袭性。
Cells. 2024 May 24;13(11):906. doi: 10.3390/cells13110906.
Oncotarget. 2015 Oct 6;6(30):29240-53. doi: 10.18632/oncotarget.5074.
4
PARP14 promotes the Warburg effect in hepatocellular carcinoma by inhibiting JNK1-dependent PKM2 phosphorylation and activation.PARP14通过抑制JNK1依赖的PKM2磷酸化和激活来促进肝细胞癌中的瓦伯格效应。
Nat Commun. 2015 Aug 10;6:7882. doi: 10.1038/ncomms8882.
5
Global loss of a nuclear lamina component, lamin A/C, and LINC complex components SUN1, SUN2, and nesprin-2 in breast cancer.乳腺癌中核纤层蛋白组分核纤层蛋白A/C以及LINC复合物组分SUN1、SUN2和nesprin-2的整体缺失
Cancer Med. 2015 Oct;4(10):1547-57. doi: 10.1002/cam4.495. Epub 2015 Jul 14.
6
Down-regulation of prostate stem cell antigen (PSCA) by Slug promotes metastasis in nasopharyngeal carcinoma.Slug对前列腺干细胞抗原(PSCA)的下调促进鼻咽癌转移。
J Pathol. 2015 Dec;237(4):411-22. doi: 10.1002/path.4582. Epub 2015 Aug 18.
7
Identification of urine protein biomarkers with the potential for early detection of lung cancer.具有早期检测肺癌潜力的尿液蛋白质生物标志物的鉴定。
Sci Rep. 2015 Jul 2;5:11805. doi: 10.1038/srep11805.
8
MAP3K3 expression in tumor cells and tumor-infiltrating lymphocytes is correlated with favorable patient survival in lung cancer.肿瘤细胞和肿瘤浸润淋巴细胞中的MAP3K3表达与肺癌患者的良好生存相关。
Sci Rep. 2015 Jun 19;5:11471. doi: 10.1038/srep11471.
9
ANGPTL2/LILRB2 signaling promotes the propagation of lung cancer cells.血管生成素样蛋白2/白细胞免疫球蛋白样受体B2信号通路促进肺癌细胞的增殖。
Oncotarget. 2015 Aug 28;6(25):21004-15. doi: 10.18632/oncotarget.4217.
10
Immune checkpoint modulation for non-small cell lung cancer.免疫检查点调节治疗非小细胞肺癌。
Clin Cancer Res. 2015 May 15;21(10):2256-62. doi: 10.1158/1078-0432.CCR-14-2959.