Suppr超能文献

玻璃体内注射netrin-1对链脲佐菌素诱导的糖尿病大鼠视网膜新生血管形成的影响。

Effects of intravitreal injection of netrin-1 in retinal neovascularization of streptozotocin-induced diabetic rats.

作者信息

Yu Yao, Zou Jing, Han Yun, Quyang Luowa, He Hui, Hu Peihong, Shao Yi, Tu Ping

机构信息

Nanchang Key Laboratory of Diabetes, Department of Endocrinology and Metabolism, The Third Hospital of Nanchang, Jiangxi, People's Republic of China ; Department of Ophthalmology, The First Affiliated Hospital of Nanchang University, Jiangxi Province Clinical Ophthalmology Institute, Jiangxi, People's Republic of China.

Department of Ophthalmology, Xiangya Hospital, Central South University, Hunan, People's Republic of China.

出版信息

Drug Des Devel Ther. 2015 Dec 7;9:6363-77. doi: 10.2147/DDDT.S93166. eCollection 2015.

Abstract

BACKGROUND

In a previous study, we confirmed that netrin-1 acts as an antiangiogenic factor by inhibiting alkali burn-induced corneal neovascularization in rats. Here, we continue working on the role of netrin-1 in retinal neovascularization.

METHODS

Using an in vitro angiogenesis assay, we detected the effects of netrin-1 on human umbilical vein endothelial cell tube formation, viability and proliferation, migration, and invasion at concentrations of 0.1 μg/mL or 5 μg/mL. We intravitreally injected 0.1 μg/mL or 5 μg/mL netrin-1 into streptozotocin-induced rats to assess retinal neovascularization using retinal electrophysiology and electroretinography, enzyme-linked immunosorbent assay, fundus fluoresce in angiography, measurement of inner blood retinal barrier, retinal hematoxylin-eosin staining, and retinal flat-mount fluorescence assays.

RESULTS

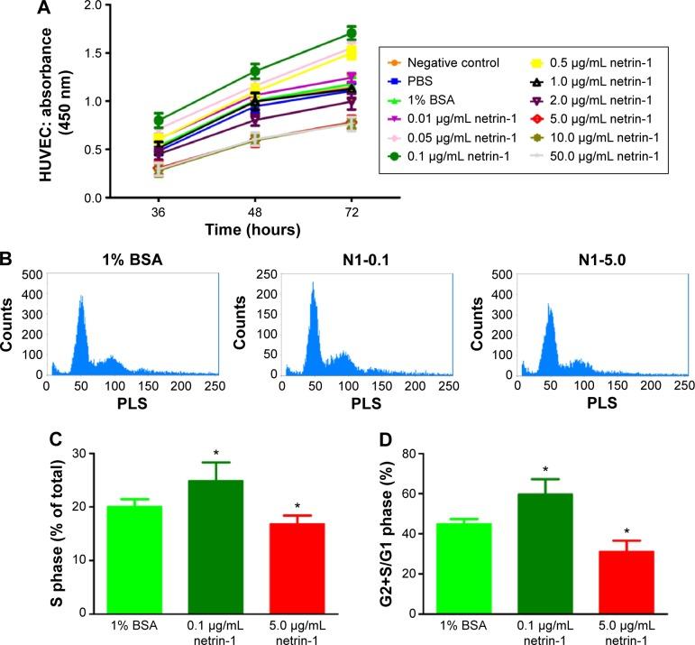
Human umbilical vein endothelial cell tube formation, viability and proliferation, migration, and invasion were upregulated by netrin-1 at a concentration of 0.1 μg/mL (P<0.05), while 5 μg/mL netrin-1 had an opposite effect (P<0.05) in our in vitro angiogenesis assay. Retinal electrophysiology testing revealed that intravitreal injection of netrin-1 affected the amplitude of a- and b-waves (a-wave: 0.1 μg/mL netrin-1 =17.67±3.39 μm, 5 μg/mL netrin-1 =28.50±1.31 μm, phosphate-buffered saline [PBS]-treated =17.67±3.39 μm; b-wave: 0.1 μg/mL netrin-1 =44.67±4.80 μm, 5 μg/mL netrin-1 =97.17±9.63 μm, PBS-treated =44.67±4.80 μm) and the expression of VEGF-A (no-treatment rats, 9.29±0.80 pg/mL; PBS-treated rats, 19.64±3.77 pg/mL; 0.1 μg/mL netrin-1 treated rats, 21.37±3.64 pg/mL; 5 μg/mL netrin-1 treated rats, 9.85±0.54 pg/mL, at 6 weeks after induction). By comparing fluoresce in angiography, level of inner blood retinal barrier breakdown (% of control), retinal hematoxylin-eosin staining, and collagen-IV fluorescence assays in the retinas of PBS-treated rats, netrin-1 was found to suppress and reverse retinal neovascularization at a concentration of 5 μg/mL (P<0.05), while 0.1 μg/mL netrin-1 (P<0.05) led to an increase in the number of new retinal blood vessels, after 6 weeks' injection.

CONCLUSION

Netrin-1 could play a significant role in retinal neovascularization by dual-direction regulating angiogenesis dependent on dosage.

摘要

背景

在之前的一项研究中,我们证实了netrin-1通过抑制大鼠碱烧伤诱导的角膜新生血管形成而作为一种抗血管生成因子。在此,我们继续研究netrin-1在视网膜新生血管形成中的作用。

方法

使用体外血管生成试验,我们检测了浓度为0.1μg/mL或5μg/mL的netrin-1对人脐静脉内皮细胞管形成、活力和增殖、迁移及侵袭的影响。我们将0.1μg/mL或5μg/mL的netrin-1玻璃体内注射到链脲佐菌素诱导的大鼠中,使用视网膜电生理学和视网膜电图、酶联免疫吸附测定、眼底荧光血管造影、视网膜内血视网膜屏障测量、视网膜苏木精-伊红染色以及视网膜铺片荧光测定来评估视网膜新生血管形成。

结果

在我们的体外血管生成试验中,浓度为0.1μg/mL的netrin-1上调了人脐静脉内皮细胞管形成、活力和增殖、迁移及侵袭(P<0.05),而5μg/mL的netrin-1则产生相反的作用(P<0.05)。视网膜电生理学测试显示,玻璃体内注射netrin-1影响了a波和b波的振幅(a波:0.1μg/mL netrin-1 =17.67±3.39μm,5μg/mL netrin-1 =28.50±1.31μm,磷酸盐缓冲盐水[PBS]处理组 =17.67±3.39μm;b波:0.1μg/mL netrin-1 =44.67±4.80μm,5μg/mL netrin-1 =97.17±9.63μm,PBS处理组 =44.67±4.80μm)以及VEGF-A的表达(诱导后6周,未处理大鼠,9.29±0.80pg/mL;PBS处理大鼠,19.64±3.77pg/mL;0.1μg/mL netrin-1处理大鼠,21.37±3.64pg/mL;5μg/mL netrin-1处理大鼠,9.85±0.54pg/mL)。通过比较PBS处理大鼠视网膜的荧光血管造影、视网膜内血视网膜屏障破坏水平(对照组的百分比)、视网膜苏木精-伊红染色以及IV型胶原荧光测定,发现浓度为5μg/mL的netrin-1在注射6周后可抑制并逆转视网膜新生血管形成(P<0.05),而0.1μg/mL的netrin-1(P<0.05)导致视网膜新血管数量增加。

结论

Netrin-1可通过依赖剂量的双向调节血管生成在视网膜新生血管形成中发挥重要作用。

https://cdn.ncbi.nlm.nih.gov/pmc/blobs/9300/4676508/277a03166a7f/dddt-9-6363Fig1.jpg

文献AI研究员

20分钟写一篇综述,助力文献阅读效率提升50倍。

立即体验

用中文搜PubMed

大模型驱动的PubMed中文搜索引擎

马上搜索

文档翻译

学术文献翻译模型,支持多种主流文档格式。

立即体验