Suppr超能文献

基于结构模块和定时Petri网的准稳态分析预测系统动态:胰岛素受体的生命周期

Quasi-Steady-State Analysis based on Structural Modules and Timed Petri Net Predict System's Dynamics: The Life Cycle of the Insulin Receptor.

作者信息

Scheidel Jennifer, Lindauer Klaus, Ackermann Jörg, Koch Ina

机构信息

Molecular Bioinformatics, Cluster of Excellence "Macromolecular Complexes", Institute of Computer Science, Johann Wolfgang Goethe-University Frankfurt am Main, Robert-Mayer-Str. 11-15, 60325 Frankfurt am Main, Germany.

Sanofi Aventis Deutschland GmbH, 65926 Frankfurt am Main, Germany.

出版信息

Metabolites. 2015 Dec 17;5(4):766-93. doi: 10.3390/metabo5040766.

Abstract

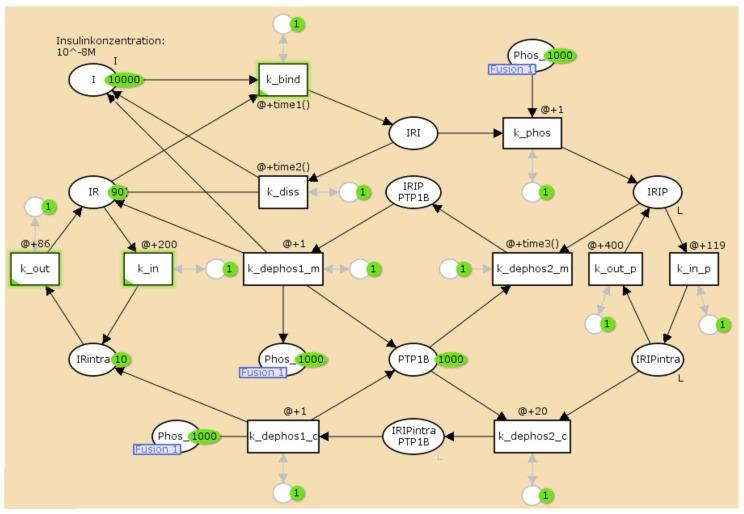
The insulin-dependent activation and recycling of the insulin receptor play an essential role in the regulation of the energy metabolism, leading to a special interest for pharmaceutical applications. Thus, the recycling of the insulin receptor has been intensively investigated, experimentally as well as theoretically. We developed a time-resolved, discrete model to describe stochastic dynamics and study the approximation of non-linear dynamics in the context of timed Petri nets. Additionally, using a graph-theoretical approach, we analyzed the structure of the regulatory system and demonstrated the close interrelation of structural network properties with the kinetic behavior. The transition invariants decomposed the model into overlapping subnetworks of various sizes, which represent basic functional modules. Moreover, we computed the quasi-steady states of these subnetworks and demonstrated that they are fundamental to understand the dynamic behavior of the system. The Petri net approach confirms the experimental results of insulin-stimulated degradation of the insulin receptor, which represents a common feature of insulin-resistant, hyperinsulinaemic states.

摘要

胰岛素受体的胰岛素依赖性激活和再循环在能量代谢调节中起着至关重要的作用,这引发了人们对其药物应用的特别关注。因此,胰岛素受体的再循环已经在实验和理论上得到了深入研究。我们开发了一个时间分辨的离散模型来描述随机动力学,并在时间Petri网的背景下研究非线性动力学的近似。此外,我们使用图论方法分析了调节系统的结构,并证明了结构网络特性与动力学行为之间的密切相互关系。转移不变量将模型分解为不同大小的重叠子网,这些子网代表基本功能模块。此外,我们计算了这些子网的准稳态,并证明它们对于理解系统的动态行为至关重要。Petri网方法证实了胰岛素刺激的胰岛素受体降解的实验结果,这是胰岛素抵抗、高胰岛素血症状态的一个共同特征。

https://cdn.ncbi.nlm.nih.gov/pmc/blobs/1cc9/4693194/8b47e02fc9b8/metabolites-05-00766-g001.jpg

相似文献

2
Modularization of biochemical networks based on classification of Petri net t-invariants.
BMC Bioinformatics. 2008 Feb 8;9:90. doi: 10.1186/1471-2105-9-90.
5
Computational modeling of signal transduction networks without kinetic parameters: Petri net approaches.
Am J Physiol Cell Physiol. 2023 May 1;324(5):C1126-C1140. doi: 10.1152/ajpcell.00487.2022. Epub 2023 Mar 6.
6
Fuzzy multimodel of timed Petri nets.
IEEE Trans Syst Man Cybern B Cybern. 2001;31(2):245-51. doi: 10.1109/3477.915347.
7
Two theoretical and practical aspects of knitting technique: invariants and a new class of Petri net.
IEEE Trans Syst Man Cybern B Cybern. 1997;27(6):962-77. doi: 10.1109/3477.650057.
8
Modeling of the U1 snRNP assembly pathway in alternative splicing in human cells using Petri nets.
Comput Biol Chem. 2009 Feb;33(1):46-61. doi: 10.1016/j.compbiolchem.2008.07.022. Epub 2008 Jul 25.
9
Modeling the Metabolism of : Application of Network Decomposition and Network Reduction in the Context of Petri Nets.
Front Genet. 2017 Jun 30;8:85. doi: 10.3389/fgene.2017.00085. eCollection 2017.
10
Application of Petri net based analysis techniques to signal transduction pathways.
BMC Bioinformatics. 2006 Nov 2;7:482. doi: 10.1186/1471-2105-7-482.

引用本文的文献

1
Holistic View on the Structure of Immune Response: Petri Net Model.
Biomedicines. 2023 Feb 4;11(2):452. doi: 10.3390/biomedicines11020452.
2
Nets-within-nets for modeling emergent patterns in ontogenetic processes.
Comput Struct Biotechnol J. 2021 Oct 9;19:5701-5721. doi: 10.1016/j.csbj.2021.10.008. eCollection 2021.
3
A Stochastic Petri Net-Based Model of the Involvement of Interleukin 18 in Atherosclerosis.
Int J Mol Sci. 2020 Nov 13;21(22):8574. doi: 10.3390/ijms21228574.
5
Manatee invariants reveal functional pathways in signaling networks.
BMC Syst Biol. 2017 Jul 28;11(1):72. doi: 10.1186/s12918-017-0448-7.
6
In Silico Knockout Studies of Xenophagic Capturing of Salmonella.
PLoS Comput Biol. 2016 Dec 1;12(12):e1005200. doi: 10.1371/journal.pcbi.1005200. eCollection 2016 Dec.

本文引用的文献

1
Erratum to: MONALISA for stochastic simulations of Petri net models of biochemical systems.
BMC Bioinformatics. 2015 Nov 5;16:371. doi: 10.1186/s12859-015-0725-7.
2
MONALISA for stochastic simulations of Petri net models of biochemical systems.
BMC Bioinformatics. 2015 Jul 10;16:215. doi: 10.1186/s12859-015-0596-y.
3
Aptamer-based single-molecule imaging of insulin receptors in living cells.
J Biomed Opt. 2014 May;19(5):051204. doi: 10.1117/1.JBO.19.5.051204.
4
Insulin receptor-insulin interaction kinetics using multiplex surface plasmon resonance.
J Mol Recognit. 2013 Dec;26(12):643-52. doi: 10.1002/jmr.2307.
5
Modeling integrated cellular machinery using hybrid Petri-Boolean networks.
PLoS Comput Biol. 2013;9(11):e1003306. doi: 10.1371/journal.pcbi.1003306. Epub 2013 Nov 7.
6
The insulin receptor changes conformation in unforeseen ways on ligand binding: sharpening the picture of insulin receptor activation.
Bioessays. 2013 Nov;35(11):945-54, doi/10.1002/bies.201370111. doi: 10.1002/bies.201300065. Epub 2013 Aug 28.
7
The impact of mathematical modeling on the understanding of diabetes and related complications.
CPT Pharmacometrics Syst Pharmacol. 2013 Jul 10;2(7):e54. doi: 10.1038/psp.2013.30.
8
The insulin receptor translocates to the nucleus to regulate cell proliferation in liver.
Hepatology. 2014 Jan;59(1):274-83. doi: 10.1002/hep.26609. Epub 2013 Jul 29.
9
The hallmarks of aging.
Cell. 2013 Jun 6;153(6):1194-217. doi: 10.1016/j.cell.2013.05.039.
10
Computational modelling of the regulation of Insulin signalling by oxidative stress.
BMC Syst Biol. 2013 May 24;7:41. doi: 10.1186/1752-0509-7-41.

文献AI研究员

20分钟写一篇综述,助力文献阅读效率提升50倍。

立即体验

用中文搜PubMed

大模型驱动的PubMed中文搜索引擎

马上搜索

文档翻译

学术文献翻译模型,支持多种主流文档格式。

立即体验