Suppr超能文献

孕期暴露于炔雌醇会影响雌性小鼠的生殖生理、促性腺激素释放激素神经内分泌网络及行为。

Developmental Exposure to Ethinylestradiol Affects Reproductive Physiology, the GnRH Neuroendocrine Network and Behaviors in Female Mouse.

作者信息

Derouiche Lyes, Keller Matthieu, Martini Mariangela, Duittoz Anne H, Pillon Delphine

机构信息

PRC, UMR 7247 INRA/CNRS/Université François-Rabelais de Tours/IFCE Nouzilly, France.

出版信息

Front Neurosci. 2015 Dec 9;9:463. doi: 10.3389/fnins.2015.00463. eCollection 2015.

Abstract

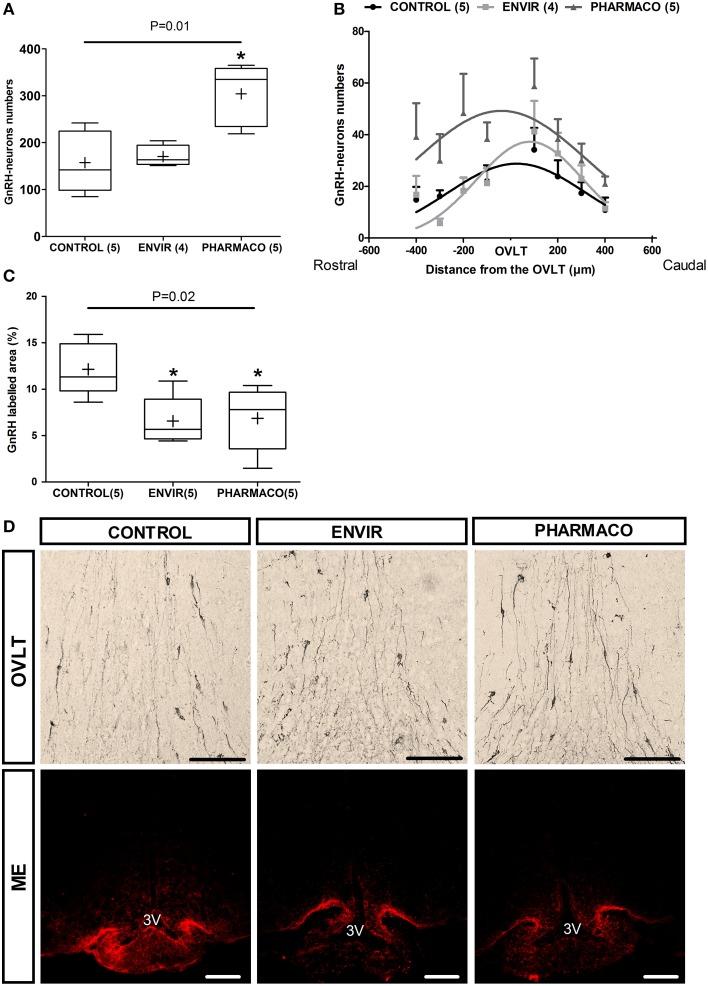
During development, environmental estrogens are able to induce an estrogen mimetic action that may interfere with endocrine and neuroendocrine systems. The present study investigated the effects on the reproductive function in female mice following developmental exposure to pharmaceutical ethinylestradiol (EE2), the most widespread and potent synthetic steroid present in aquatic environments. EE2 was administrated in drinking water at environmentally relevant (ENVIR) or pharmacological (PHARMACO) doses [0.1 and 1 μg/kg (body weight)/day respectively], from embryonic day 10 until postnatal day 40. Our results show that both groups of EE2-exposed females had advanced vaginal opening and shorter estrus cycles, but a normal fertility rate compared to CONTROL females. The hypothalamic population of GnRH neurons was affected by EE2 exposure with a significant increase in the number of perikarya in the preoptic area of the PHARMACO group and a modification in their distribution in the ENVIR group, both associated with a marked decrease in GnRH fibers immunoreactivity in the median eminence. In EE2-exposed females, behavioral tests highlighted a disturbed maternal behavior, a higher lordosis response, a lack of discrimination between gonad-intact and castrated males in sexually experienced females, and an increased anxiety-related behavior. Altogether, these results put emphasis on the high sensitivity of sexually dimorphic behaviors and neuroendocrine circuits to disruptive effects of EDCs.

摘要

在发育过程中,环境雌激素能够诱导雌激素模拟作用,这可能会干扰内分泌和神经内分泌系统。本研究调查了雌性小鼠在发育过程中暴露于药物炔雌醇(EE2)后对其生殖功能的影响,EE2是水环境中最广泛且强效的合成类固醇。从胚胎第10天到出生后第40天,以与环境相关(ENVIR)或药理学(PHARMACO)剂量[分别为0.1和1微克/千克(体重)/天]将EE2添加到饮用水中。我们的结果表明,与对照组雌性小鼠相比,两组暴露于EE2的雌性小鼠阴道开口提前且发情周期缩短,但生育率正常。GnRH神经元的下丘脑群体受到EE2暴露的影响,PHARMACO组视前区核周体数量显著增加,ENVIR组其分布发生改变,两者均与正中隆起处GnRH纤维免疫反应性显著降低有关。在暴露于EE2的雌性小鼠中,行为测试突出显示了母性行为紊乱、更高的脊柱前凸反应、有性经验的雌性小鼠对性腺完整和去势雄性小鼠缺乏辨别能力以及焦虑相关行为增加。总之,这些结果强调了两性异形行为和神经内分泌回路对内分泌干扰物破坏作用的高度敏感性。

https://cdn.ncbi.nlm.nih.gov/pmc/blobs/2dbb/4673314/1f146ab56b01/fnins-09-00463-g0001.jpg

文献AI研究员

20分钟写一篇综述,助力文献阅读效率提升50倍。

立即体验

用中文搜PubMed

大模型驱动的PubMed中文搜索引擎

马上搜索

文档翻译

学术文献翻译模型,支持多种主流文档格式。

立即体验