Huesa Carmen, Ortiz Ana C, Dunning Lynette, McGavin Laura, Bennett Louise, McIntosh Kathryn, Crilly Anne, Kurowska-Stolarska Mariola, Plevin Robin, van 't Hof Rob J, Rowan Andrew D, McInnes Iain B, Goodyear Carl S, Lockhart John C, Ferrell William R
Institute of Biomedical & Environmental Health Research, University of the West of Scotland, Paisley, UK.
Institute of Infection, Immunity & Inflammation, University of Glasgow, Glasgow, UK.
Ann Rheum Dis. 2016 Nov;75(11):1989-1997. doi: 10.1136/annrheumdis-2015-208268. Epub 2015 Dec 23.
Proteinase-activated receptor 2 (PAR2) deficiency protects against cartilage degradation in experimental osteoarthritis (OA). The wider impact of this pathway upon OA-associated pathologies such as osteophyte formation and pain is unknown. Herein, we investigated early temporal bone and cartilage changes in experimental OA in order to further elucidate the role of PAR2 in OA pathogenesis.
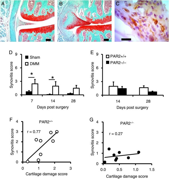
OA was induced in wild-type (WT) and PAR2-deficient (PAR2) mice by destabilisation of the medial meniscus (DMM). Inflammation, cartilage degradation and bone changes were monitored using histology and microCT. In gene rescue experiments, PAR2 mice were intra-articularly injected with human PAR2 (hPAR2)-expressing adenovirus. Dynamic weight bearing was used as a surrogate of OA-related pain.
Osteophytes formed within 7 days post-DMM in WT mice but osteosclerosis was only evident from 14 days post induction. Importantly, PAR2 was expressed in the proliferative/hypertrophic chondrocytes present within osteophytes. In PAR2 mice, osteophytes developed significantly less frequently but, when present, were smaller and of greater density; no osteosclerosis was observed in these mice up to day 28. The pattern of weight bearing was altered in PAR2 mice, suggesting reduced pain perception. The expression of hPAR2 in PAR2 mice recapitulated osteophyte formation and cartilage damage similar to that observed in WT mice. However, osteosclerosis was absent, consistent with lack of hPAR2 expression in subchondral bone.
This study clearly demonstrates PAR2 plays a critical role, via chondrocytes, in osteophyte development and subchondral bone changes, which occur prior to PAR2-mediated cartilage damage. The latter likely occurs independently of OA-related bone changes.
蛋白酶激活受体2(PAR2)缺陷可预防实验性骨关节炎(OA)中的软骨降解。该信号通路对诸如骨赘形成和疼痛等OA相关病理状况的更广泛影响尚不清楚。在此,我们研究了实验性OA早期颞骨和软骨的变化,以进一步阐明PAR2在OA发病机制中的作用。
通过内侧半月板失稳(DMM)在野生型(WT)和PAR2缺陷(PAR2)小鼠中诱导OA。使用组织学和微型计算机断层扫描(microCT)监测炎症、软骨降解和骨变化。在基因拯救实验中,向PAR2小鼠关节腔内注射表达人PAR2(hPAR2)的腺病毒。动态负重用作OA相关疼痛的替代指标。
WT小鼠在DMM后7天内形成骨赘,但骨硬化仅在诱导后14天明显。重要的是,PAR2在骨赘内的增殖/肥大软骨细胞中表达。在PAR2小鼠中,骨赘形成的频率明显较低,但当存在时,体积较小且密度较高;在这些小鼠中直至第28天未观察到骨硬化。PAR2小鼠的负重模式发生改变,表明疼痛感知降低。PAR2小鼠中hPAR2的表达重现了类似于WT小鼠中观察到的骨赘形成和软骨损伤。然而,不存在骨硬化,这与软骨下骨中缺乏hPAR2表达一致。
本研究清楚地证明PAR2通过软骨细胞在骨赘形成和软骨下骨变化中起关键作用,这些变化发生在PAR2介导的软骨损伤之前。后者可能独立于OA相关的骨变化而发生。