Suppr超能文献

肌肉卫星细胞中CCAAT/增强子结合蛋白β的表达抑制癌症恶病质中的肌生成。

Expression of CCAAT/Enhancer Binding Protein Beta in Muscle Satellite Cells Inhibits Myogenesis in Cancer Cachexia.

作者信息

Marchildon François, Lamarche Émilie, Lala-Tabbert Neena, St-Louis Catherine, Wiper-Bergeron Nadine

机构信息

Graduate Program in Cellular and Molecular Medicine, Department of Cellular and Molecular Medicine, Faculty of Medicine, University of Ottawa, Ottawa, Ontario, Canada.

Department of Cellular and Molecular Medicine, Faculty of Medicine, University of Ottawa, Ottawa, Ontario, Canada.

出版信息

PLoS One. 2015 Dec 28;10(12):e0145583. doi: 10.1371/journal.pone.0145583. eCollection 2015.

Abstract

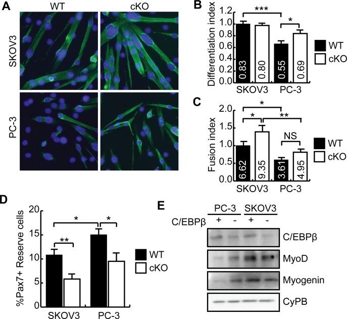
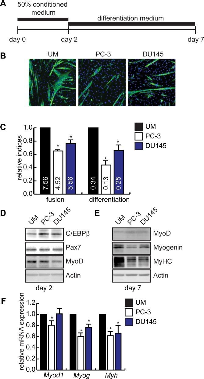
Cancer cachexia is a paraneoplastic syndrome that causes profound weight loss and muscle mass atrophy and is estimated to be the cause of up to 30% of cancer deaths. Though the exact cause is unknown, patients with cancer cachexia have increased muscle protein catabolism. In healthy muscle, injury activates skeletal muscle stem cells, called satellite cells, to differentiate and promote regeneration. Here, we provide evidence that this mechanism is inhibited in cancer cachexia due to persistent expression of CCAAT/Enhancer Binding Protein beta (C/EBPβ) in muscle myoblasts. C/EBPβ is a bzip transcription factor that is expressed in muscle satellite cells and is normally downregulated upon differentiation. However, in myoblasts exposed to a cachectic milieu, C/EBPβ expression remains elevated, despite activation to differentiate, resulting in the inhibition of myogenin expression and myogenesis. In vivo, cancer cachexia results in increased number of Pax7+ cells that also express C/EBPβ and the inhibition of normal repair mechanisms. Loss of C/EBPβ expression in primary myoblasts rescues differentiation under cachectic conditions without restoring myotube size, indicating that C/EBPβ is an important inhibitor of myogenesis in cancer cachexia.

摘要

癌症恶病质是一种副肿瘤综合征,可导致严重体重减轻和肌肉萎缩,据估计高达30%的癌症死亡由其所致。尽管确切病因尚不清楚,但癌症恶病质患者的肌肉蛋白分解代谢增加。在健康肌肉中,损伤会激活称为卫星细胞的骨骼肌干细胞,使其分化并促进再生。在此,我们提供证据表明,由于肌肉成肌细胞中CCAAT/增强子结合蛋白β(C/EBPβ)的持续表达,该机制在癌症恶病质中受到抑制。C/EBPβ是一种bzip转录因子,在肌肉卫星细胞中表达,通常在分化时下调。然而,在暴露于恶病质环境的成肌细胞中,尽管被激活进行分化,C/EBPβ的表达仍保持升高,导致肌细胞生成素表达和肌生成受到抑制。在体内,癌症恶病质导致表达C/EBPβ的Pax7+细胞数量增加,并抑制正常修复机制。原代成肌细胞中C/EBPβ表达的缺失可在恶病质条件下挽救分化,但无法恢复肌管大小,这表明C/EBPβ是癌症恶病质中肌生成的重要抑制剂。

https://cdn.ncbi.nlm.nih.gov/pmc/blobs/5fd0/4692409/3bb3fc5f2684/pone.0145583.g001.jpg

文献AI研究员

20分钟写一篇综述,助力文献阅读效率提升50倍。

立即体验

用中文搜PubMed

大模型驱动的PubMed中文搜索引擎

马上搜索

文档翻译

学术文献翻译模型,支持多种主流文档格式。

立即体验