Sobolev Olga, Binda Elisa, O'Farrell Sean, Lorenc Anna, Pradines Joel, Huang Yongqing, Duffner Jay, Schulz Reiner, Cason John, Zambon Maria, Malim Michael H, Peakman Mark, Cope Andrew, Capila Ishan, Kaundinya Ganesh V, Hayday Adrian C
Peter Gorer Department of Immunobiology, King's College London, London, UK.
ImmunoSurveillance Laboratory, Francis Crick Institute, Lincoln's Inn Laboratories, London, UK.
Nat Immunol. 2016 Feb;17(2):204-13. doi: 10.1038/ni.3328. Epub 2016 Jan 4.
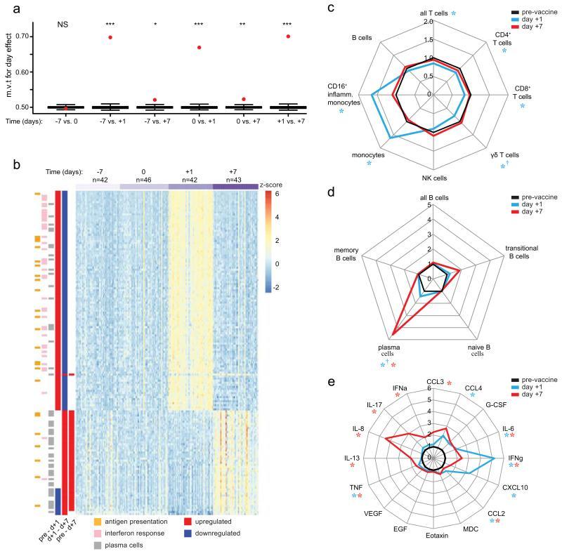
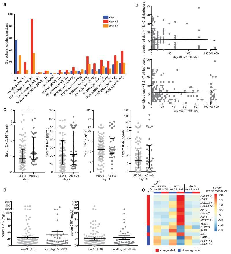
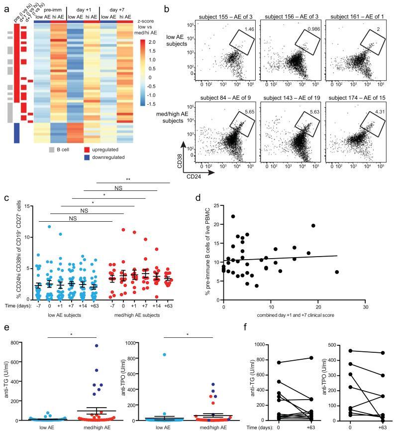
Adjuvanted vaccines afford invaluable protection against disease, and the molecular and cellular changes they induce offer direct insight into human immunobiology. Here we show that within 24 h of receiving adjuvanted swine flu vaccine, healthy individuals made expansive, complex molecular and cellular responses that included overt lymphoid as well as myeloid contributions. Unexpectedly, this early response was subtly but significantly different in people older than ∼35 years. Wide-ranging adverse clinical events can seriously confound vaccine adoption, but whether there are immunological correlates of these is unknown. Here we identify a molecular signature of adverse events that was commonly associated with an existing B cell phenotype. Thus immunophenotypic variation among healthy humans may be manifest in complex pathophysiological responses.
佐剂疫苗为预防疾病提供了极其宝贵的保护,并且它们所诱导的分子和细胞变化为深入了解人类免疫生物学提供了直接线索。我们在此表明,在接种佐剂猪流感疫苗后的24小时内,健康个体产生了广泛、复杂的分子和细胞反应,其中包括明显的淋巴细胞以及髓细胞贡献。出乎意料的是,这种早期反应在35岁以上人群中存在细微但显著的差异。广泛的不良临床事件会严重阻碍疫苗的推广应用,但其是否存在免疫相关因素尚不清楚。我们在此确定了一种与现有B细胞表型普遍相关的不良事件分子特征。因此,健康人类之间的免疫表型差异可能在复杂的病理生理反应中表现出来。