Suppr超能文献

急性髓系白血病需要Hhex来实现PRC2介导的对Cdkn2a的表观遗传抑制。

Acute myeloid leukemia requires Hhex to enable PRC2-mediated epigenetic repression of Cdkn2a.

作者信息

Shields Benjamin J, Jackson Jacob T, Metcalf Donald, Shi Wei, Huang Qiutong, Garnham Alexandra L, Glaser Stefan P, Beck Dominik, Pimanda John E, Bogue Clifford W, Smyth Gordon K, Alexander Warren S, McCormack Matthew P

机构信息

Cancer and Haematology Division, The Walter and Eliza Hall Institute of Medical Research, Parkville, Victoria 3052, Australia; Department of Medical Biology, University of Melbourne, Parkville, Victoria 3050, Australia;

Cancer and Haematology Division, The Walter and Eliza Hall Institute of Medical Research, Parkville, Victoria 3052, Australia;

出版信息

Genes Dev. 2016 Jan 1;30(1):78-91. doi: 10.1101/gad.268425.115.

Abstract

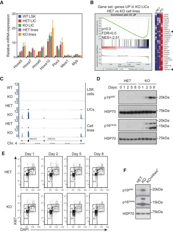
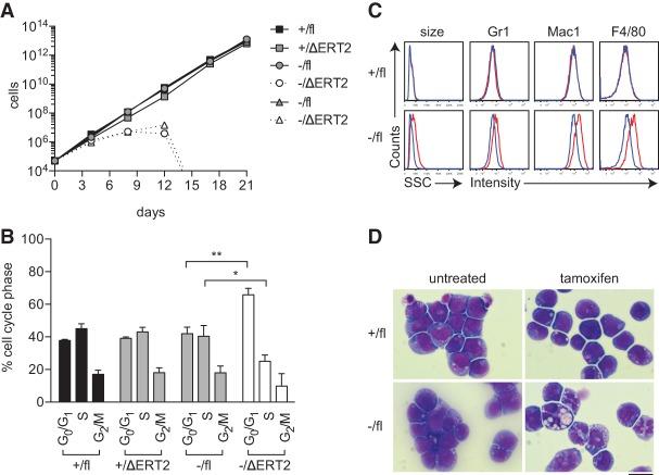
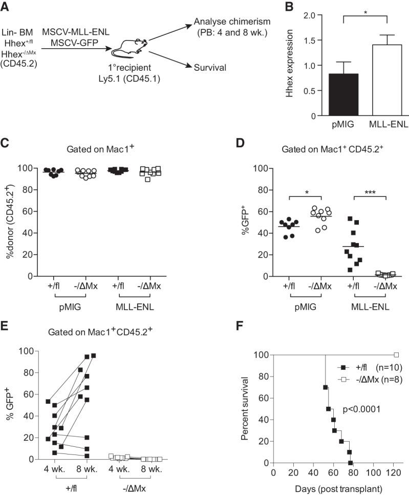
Unlike clustered HOX genes, the role of nonclustered homeobox gene family members in hematopoiesis and leukemogenesis has not been extensively studied. Here we found that the hematopoietically expressed homeobox gene Hhex is overexpressed in acute myeloid leukemia (AML) and is essential for the initiation and propagation of MLL-ENL-induced AML but dispensable for normal myelopoiesis, indicating a specific requirement for Hhex for leukemic growth. Loss of Hhex leads to expression of the Cdkn2a-encoded tumor suppressors p16(INK4a) and p19(ARF), which are required for growth arrest and myeloid differentiation following Hhex deletion. Mechanistically, we show that Hhex binds to the Cdkn2a locus and directly interacts with the Polycomb-repressive complex 2 (PRC2) to enable H3K27me3-mediated epigenetic repression. Thus, Hhex is a potential therapeutic target that is specifically required for AML stem cells to repress tumor suppressor pathways and enable continued self-renewal.

摘要

与成簇的HOX基因不同,非成簇同源框基因家族成员在造血和白血病发生中的作用尚未得到广泛研究。在此,我们发现造血表达的同源框基因Hhex在急性髓系白血病(AML)中过表达,并且对于MLL-ENL诱导的AML的起始和增殖至关重要,但对于正常髓系造血是可有可无的,这表明白血病生长对Hhex有特定需求。Hhex缺失导致Cdkn2a编码的肿瘤抑制因子p16(INK4a)和p19(ARF)表达,它们是Hhex缺失后生长停滞和髓系分化所必需的。从机制上讲,我们表明Hhex结合到Cdkn2a基因座并直接与多梳抑制复合物2(PRC2)相互作用,以实现H3K27me3介导的表观遗传抑制。因此,Hhex是一个潜在的治疗靶点,AML干细胞特别需要它来抑制肿瘤抑制途径并实现持续的自我更新。

https://cdn.ncbi.nlm.nih.gov/pmc/blobs/b325/4701980/6a31293a7f20/78f01.jpg

文献检索

告别复杂PubMed语法,用中文像聊天一样搜索,搜遍4000万医学文献。AI智能推荐,让科研检索更轻松。

立即免费搜索

文件翻译

保留排版,准确专业,支持PDF/Word/PPT等文件格式,支持 12+语言互译。

免费翻译文档

深度研究

AI帮你快速写综述,25分钟生成高质量综述,智能提取关键信息,辅助科研写作。

立即免费体验