Suppr超能文献

记忆性CD8 + T细胞较高的激活阈值存在适应性代价,在结核病期间这种代价会因TCR亲和力而改变。

A Higher Activation Threshold of Memory CD8+ T Cells Has a Fitness Cost That Is Modified by TCR Affinity during Tuberculosis.

作者信息

Carpenter Stephen M, Nunes-Alves Cláudio, Booty Matthew G, Way Sing Sing, Behar Samuel M

机构信息

Department of Microbiology and Physiological Systems, University of Massachusetts Medical School, Worcester, Massachusetts, United States of America.

Division of Infectious Disease, Department of Medicine, Brigham and Women's Hospital, Boston, Massachusetts, United States of America.

出版信息

PLoS Pathog. 2016 Jan 8;12(1):e1005380. doi: 10.1371/journal.ppat.1005380. eCollection 2016 Jan.

Abstract

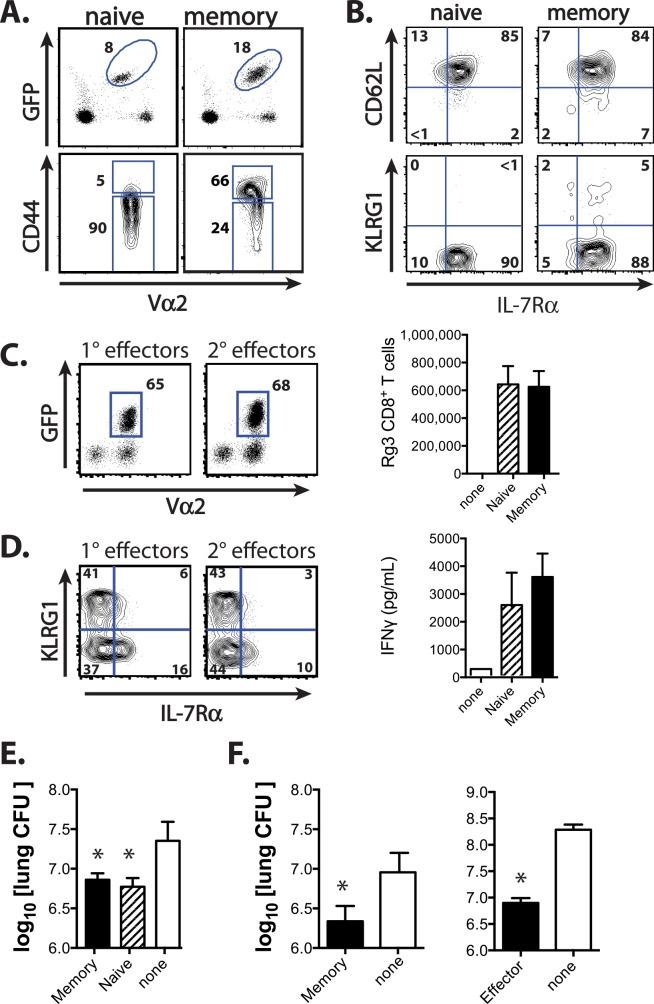
T cell vaccines against Mycobacterium tuberculosis (Mtb) and other pathogens are based on the principle that memory T cells rapidly generate effector responses upon challenge, leading to pathogen clearance. Despite eliciting a robust memory CD8+ T cell response to the immunodominant Mtb antigen TB10.4 (EsxH), we find the increased frequency of TB10.4-specific CD8+ T cells conferred by vaccination to be short-lived after Mtb challenge. To compare memory and naïve CD8+ T cell function during their response to Mtb, we track their expansions using TB10.4-specific retrogenic CD8+ T cells. We find that the primary (naïve) response outnumbers the secondary (memory) response during Mtb challenge, an effect moderated by increased TCR affinity. To determine whether the expansion of polyclonal memory T cells is restrained following Mtb challenge, we used TCRβ deep sequencing to track TB10.4-specific CD8+ T cells after vaccination and subsequent challenge in intact mice. Successful memory T cells, defined by their clonal expansion after Mtb challenge, express similar CDR3β sequences suggesting TCR selection by antigen. Thus, both TCR-dependent and -independent factors affect the fitness of memory CD8+ responses. The impaired expansion of the majority of memory T cell clonotypes may explain why some TB vaccines have not provided better protection.

摘要

针对结核分枝杆菌(Mtb)和其他病原体的T细胞疫苗基于这样的原理:记忆性T细胞在受到攻击时会迅速产生效应反应,从而导致病原体清除。尽管对免疫显性的Mtb抗原TB10.4(EsxH)引发了强烈的记忆性CD8⁺T细胞反应,但我们发现接种疫苗后赋予的TB10.4特异性CD8⁺T细胞频率增加在Mtb攻击后是短暂的。为了比较记忆性和初始CD8⁺T细胞在对Mtb反应过程中的功能,我们使用TB10.4特异性逆转录基因CD8⁺T细胞追踪它们的扩增情况。我们发现在Mtb攻击期间,初次(初始)反应的数量超过二次(记忆)反应,这种效应因TCR亲和力增加而得到缓解。为了确定Mtb攻击后多克隆记忆性T细胞的扩增是否受到抑制,我们使用TCRβ深度测序来追踪完整小鼠接种疫苗及随后攻击后的TB10.4特异性CD8⁺T细胞。成功的记忆性T细胞,由其在Mtb攻击后的克隆扩增所定义,表达相似的CDR3β序列,表明抗原对TCR的选择。因此,TCR依赖性和非依赖性因素都会影响记忆性CD8⁺反应的适应性。大多数记忆性T细胞克隆型的扩增受损可能解释了为什么一些结核病疫苗没有提供更好的保护。

https://cdn.ncbi.nlm.nih.gov/pmc/blobs/4162/4706326/7e02f9733fe9/ppat.1005380.g001.jpg

文献AI研究员

20分钟写一篇综述,助力文献阅读效率提升50倍。

立即体验

用中文搜PubMed

大模型驱动的PubMed中文搜索引擎

马上搜索

文档翻译

学术文献翻译模型,支持多种主流文档格式。

立即体验