Department of Psychiatry and Psychotherapy II, Section of Health Economics and Mental Health Services Research, Ulm University, Ludwig-Heilmeyer-Str. 2, D-89315, Günzburg, Germany.
Department of General and Visceral Surgery, Working Group of Health Services Research, Ulm University, Albert-Einstein-Allee 23, D-89070, Ulm, Germany.
BMC Public Health. 2016 Jan 12;16:26. doi: 10.1186/s12889-015-2663-8.
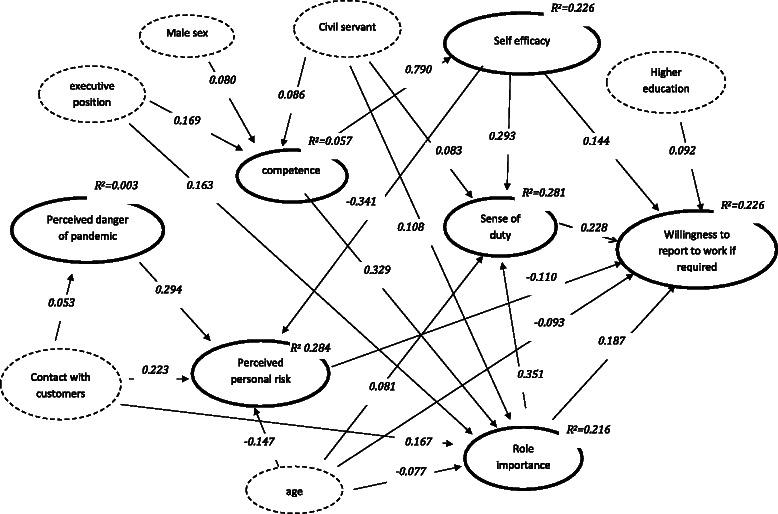
The management of pandemics with highly infectious diseases in modern urban habitats depends largely on the maintenance of public services. Understanding the factors that influence municipal employees' willingness to come to work during a pandemic is therefore a basic requirement for adequate public health preparedness. In this study the extended parallel process model (EPPM) is applied to investigate how the readiness of municipal employees to report to work during an influenza pandemic (IP) is affected by individual attitudes and environmental conditions.
1.566 employees of a major German city participated in a cross-sectional online survey. The questions of the survey covered the dimensions of risk perception, role competence, self-efficacy, role importance, sense of duty, and willingness to report to work in the case of an IP. Data were analysed by means of path analyses.
Data suggest that up to 20% of the public service workers were not willing to come to work during an IP. Willingness to report to work was increased by the perception of a high working role competence, a high assessment of role importance, high self-efficacy expectations, and a high sense of duty. Negative effects on willingness to report to work were identified as the perception of a high risk to become infected at work and the perceived risk to infect family members. The decomposition of direct and indirect effects provided important insights into the interrelationships between model variables.
Measures to increase municipal workers' willingness to report to work in case of an infectious pandemic should include communication strategies to inform employees clearly about their particular tasks during such critical events and training exercises to increase their confidence in their competences and skills to fulfil these tasks.
在现代城市环境中,管理具有高度传染性的大流行病在很大程度上依赖于公共服务的维持。因此,了解影响市政员工在大流行期间愿意上班的因素是充分做好公共卫生准备的基本要求。在这项研究中,扩展平行过程模型(EPPM)被应用于研究市政员工在流感大流行期间准备上班的意愿如何受到个人态度和环境条件的影响。
德国一个主要城市的 1566 名员工参与了一项横断面在线调查。该调查的问题涵盖了风险感知、角色能力、自我效能、角色重要性、责任感以及在大流行期间愿意上班的维度。数据通过路径分析进行分析。
数据表明,多达 20%的公共服务工作者不愿意在大流行期间上班。愿意上班的意愿受到工作角色能力高、角色重要性评估高、自我效能期望高和责任感高的影响。对感染风险的感知以及对感染家庭成员的风险感知对愿意上班的意愿产生负面影响。直接和间接效应的分解提供了模型变量之间相互关系的重要见解。
为了增加市政员工在传染病大流行期间愿意上班的意愿,应包括沟通策略,以便在这些关键事件期间清楚地告知员工他们的特定任务,并进行培训练习,以提高他们对履行这些任务的能力和技能的信心。