Cancer and Blood Diseases Institute, Cincinnati Children's Hospital Medical Center, 3333 Burnet Avenue, MLC-7013, Cincinnati, OH 45229, USA.
Division of Developmental Biology, Cincinnati Children's Hospital Medical Center, Cincinnati, OH 45229, USA.
Stem Cell Reports. 2016 Jan 12;6(1):44-54. doi: 10.1016/j.stemcr.2015.12.001.
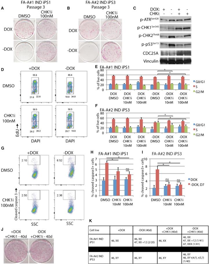
Pluripotent stem cells (PSCs) maintain a low mutation frequency compared with somatic cell types at least in part by preferentially utilizing error-free homologous recombination (HR) for DNA repair. Many endogenous metabolites cause DNA interstrand crosslinks, which are repaired by the Fanconi anemia (FA) pathway using HR. To determine the effect of failed repair of endogenous DNA lesions on PSC biology, we generated iPSCs harboring a conditional FA pathway. Upon FA pathway loss, iPSCs maintained pluripotency but underwent profound G2 arrest and apoptosis, whereas parental fibroblasts grew normally. Mechanistic studies revealed that G2-phase FA-deficient iPSCs possess large γH2AX-RAD51 foci indicative of accrued DNA damage, which correlated with activated DNA-damage signaling through CHK1. CHK1 inhibition specifically rescued the growth of FA-deficient iPSCs for prolonged culture periods, surprisingly without stimulating excessive karyotypic abnormalities. These studies reveal that PSCs possess hyperactive CHK1 signaling that restricts their self-renewal in the absence of error-free DNA repair.
多能干细胞(PSCs)与体细胞类型相比,其突变频率较低,至少部分原因是它们优先利用无差错同源重组(HR)进行 DNA 修复。许多内源性代谢物会导致 DNA 链间交联,这些交联通过使用 HR 的范可尼贫血(FA)途径进行修复。为了确定内源性 DNA 损伤修复失败对 PSC 生物学的影响,我们生成了携带条件性 FA 途径的 iPSCs。FA 途径丧失后,iPSCs 保持多能性,但经历了严重的 G2 期阻滞和细胞凋亡,而亲本成纤维细胞则正常生长。机制研究表明,G2 期 FA 缺陷型 iPSCs 具有大量 γH2AX-RAD51 焦点,表明累积了 DNA 损伤,这与通过 CHK1 激活的 DNA 损伤信号有关。CHK1 抑制特异性挽救了 FA 缺陷型 iPSCs 的生长,使其在延长的培养期间能够存活,令人惊讶的是,并没有刺激过度的染色体异常。这些研究表明,PSCs 具有过度活跃的 CHK1 信号,在没有无差错 DNA 修复的情况下限制其自我更新。