Kim Hoseok, Ährlund-Richter Sofie, Wang Xinming, Deisseroth Karl, Carlén Marie
Department of Neuroscience, Karolinska Institutet, Retzius väg 8, 171 77 Stockholm, Sweden.
Howard Hughes Medical Institute, W080 Clark Center, 318 Campus Drive West, Stanford University, Stanford, CA 94305, USA; Department of Bioengineering, W080 Clark Center, 318 Campus Drive West, Stanford University, Stanford, CA 94305, USA; Department of Psychiatry and Behavioral Sciences, W080 Clark Center, 318 Campus Drive West, Stanford University, Stanford, CA 94305, USA.
Cell. 2016 Jan 14;164(1-2):208-218. doi: 10.1016/j.cell.2015.11.038.
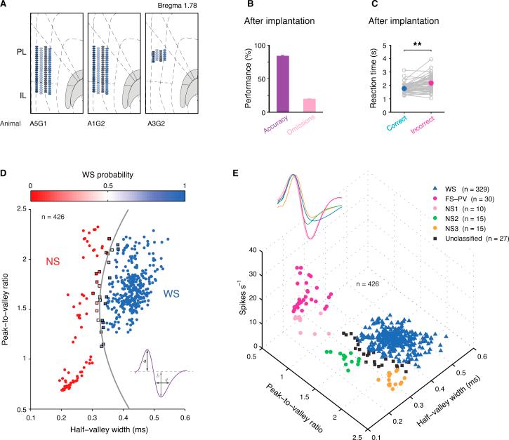
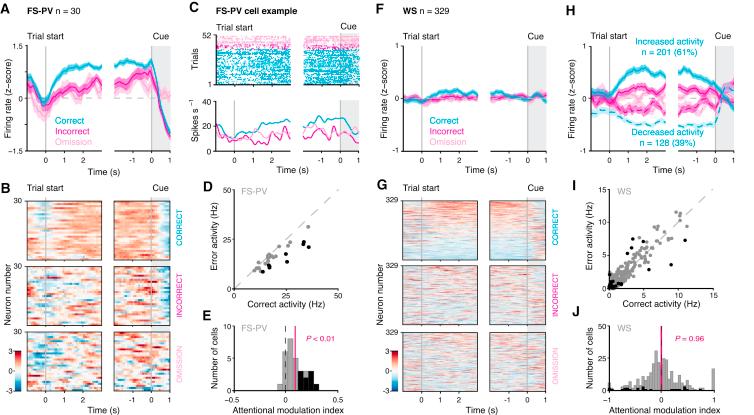
While signatures of attention have been extensively studied in sensory systems, the neural sources and computations responsible for top-down control of attention are largely unknown. Using chronic recordings in mice, we found that fast-spiking parvalbumin (FS-PV) interneurons in medial prefrontal cortex (mPFC) uniformly show increased and sustained firing during goal-driven attentional processing, correlating to the level of attention. Elevated activity of FS-PV neurons on the timescale of seconds predicted successful execution of behavior. Successful allocation of attention was characterized by strong synchronization of FS-PV neurons, increased gamma oscillations, and phase locking of pyramidal firing. Phase-locked pyramidal neurons showed gamma-phase-dependent rate modulation during successful attentional processing. Optogenetic silencing of FS-PV neurons deteriorated attentional processing, while optogenetic synchronization of FS-PV neurons at gamma frequencies had pro-cognitive effects and improved goal-directed behavior. FS-PV neurons thus act as a functional unit coordinating the activity in the local mPFC circuit during goal-driven attentional processing.
虽然在感觉系统中对注意力的特征已进行了广泛研究,但负责自上而下注意力控制的神经来源和计算方式在很大程度上仍不为人知。通过对小鼠进行长期记录,我们发现内侧前额叶皮质(mPFC)中的快速发放小白蛋白(FS-PV)中间神经元在目标驱动的注意力处理过程中一致表现出发放增加且持续,这与注意力水平相关。FS-PV神经元在数秒时间尺度上的活动增强预示着行为的成功执行。注意力的成功分配表现为FS-PV神经元的强烈同步、伽马振荡增加以及锥体神经元发放的锁相。在成功的注意力处理过程中,锁相的锥体神经元表现出伽马相位依赖的发放率调制。FS-PV神经元的光遗传学沉默会使注意力处理恶化,而FS-PV神经元在伽马频率下的光遗传学同步具有促认知作用并改善目标导向行为。因此,FS-PV神经元在目标驱动的注意力处理过程中充当协调局部mPFC回路活动的功能单元。