Mohammed Rebar N, Watson H Angharad, Vigar Miriam, Ohme Julia, Thomson Amanda, Humphreys Ian R, Ager Ann
Institute of Infection and Immunity, School of Medicine, Cardiff University, Cardiff CF14 4XN, UK; Systems Immunity Research Institute, School of Medicine, Cardiff University, Cardiff CF14 4XN, UK.
Institute of Infection and Immunity, School of Medicine, Cardiff University, Cardiff CF14 4XN, UK; Systems Immunity Research Institute, School of Medicine, Cardiff University, Cardiff CF14 4XN, UK.
Cell Rep. 2016 Feb 2;14(4):760-771. doi: 10.1016/j.celrep.2015.12.090. Epub 2016 Jan 21.
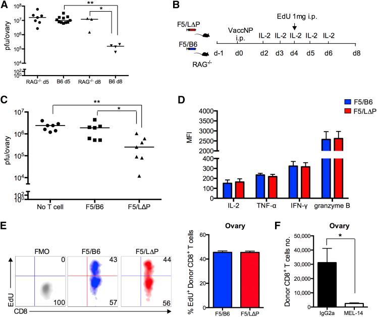
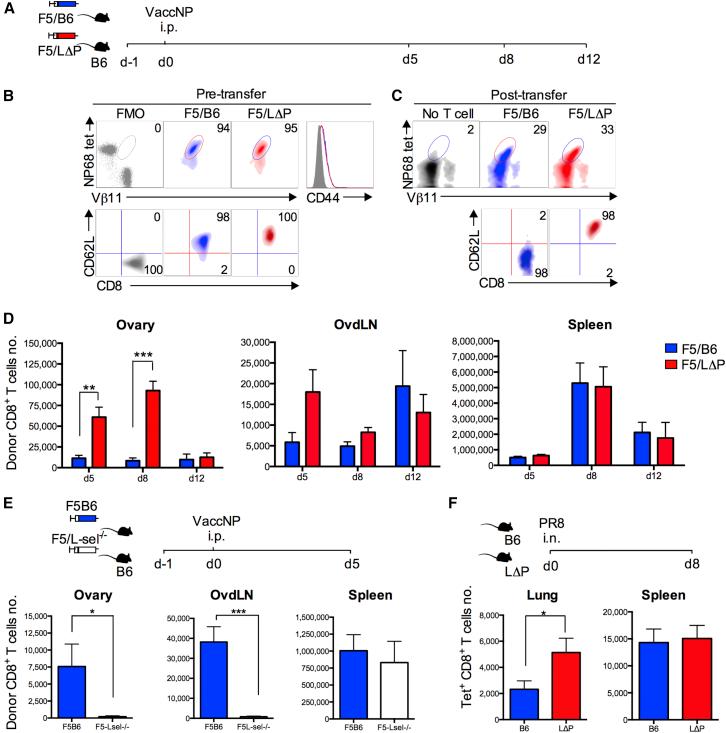
Cytotoxic CD8(+) T lymphocytes play a critical role in the host response to infection by viruses. The ability to secrete cytotoxic chemicals and cytokines is considered pivotal for eliminating virus. Of equal importance is how effector CD8(+) T cells home to virus-infected tissues. L-selectin has not been considered important for effector T cell homing, because levels are low on activated T cells. We report here that, although L-selectin expression is downregulated following T cell priming in lymph nodes, L-selectin is re-expressed on activated CD8(+) T cells entering the bloodstream, and recruitment of activated CD8(+) T cells from the bloodstream into virus-infected tissues is L-selectin dependent. Furthermore, L-selectin on effector CD8(+) T cells confers protective immunity to two evolutionally distinct viruses, vaccinia and influenza, which infect mucosal and visceral organs, respectively. These results connect homing and a function of virus-specific CD8(+) T cells to a single molecule, L-selectin.
细胞毒性CD8(+) T淋巴细胞在宿主对病毒感染的反应中起关键作用。分泌细胞毒性化学物质和细胞因子的能力被认为是清除病毒的关键。效应CD8(+) T细胞归巢至病毒感染组织的方式同样重要。L-选择素一直未被认为对效应T细胞归巢很重要,因为活化T细胞上的L-选择素水平较低。我们在此报告,尽管T细胞在淋巴结中启动后L-选择素表达下调,但进入血液的活化CD8(+) T细胞上会重新表达L-选择素,并且从血液中募集活化CD8(+) T细胞至病毒感染组织是依赖L-选择素的。此外,效应CD8(+) T细胞上的L-选择素赋予对两种进化上不同病毒(分别感染粘膜和内脏器官的痘苗病毒和流感病毒)的保护性免疫。这些结果将病毒特异性CD8(+) T细胞的归巢和功能与单个分子L-选择素联系起来。