Suppr超能文献

相似文献

1
Low autophagy capacity implicated in motor system vulnerability to mutant superoxide dismutase.
Acta Neuropathol Commun. 2016 Jan 25;4:6. doi: 10.1186/s40478-016-0274-y.
2
Effects of Cellular Pathway Disturbances on Misfolded Superoxide Dismutase-1 in Fibroblasts Derived from ALS Patients.
PLoS One. 2016 Feb 26;11(2):e0150133. doi: 10.1371/journal.pone.0150133. eCollection 2016.
5
Trehalose delays the progression of amyotrophic lateral sclerosis by enhancing autophagy in motoneurons.
Autophagy. 2013 Sep;9(9):1308-20. doi: 10.4161/auto.25188. Epub 2013 Jun 6.
7
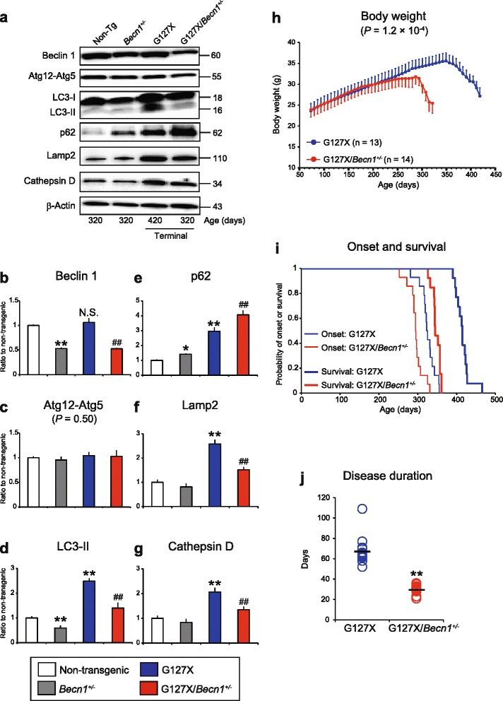
Pathogenic role of BECN1/Beclin 1 in the development of amyotrophic lateral sclerosis.
Autophagy. 2014 Jul;10(7):1256-71. doi: 10.4161/auto.28784. Epub 2014 May 12.
9
Mutant superoxide dismutase aggregates from human spinal cord transmit amyotrophic lateral sclerosis.
Acta Neuropathol. 2018 Dec;136(6):939-953. doi: 10.1007/s00401-018-1915-y. Epub 2018 Oct 3.

引用本文的文献

1
SOD1 Protein Content in Human Central Nervous System and Peripheral Tissues.
J Neurochem. 2025 Jun;169(6):e70136. doi: 10.1111/jnc.70136.
2
Navigating the neuronal recycling bin: Another look at huntingtin in coordinating autophagy.
Autophagy Rep. 2025 Jun 2;4(1):2472450. doi: 10.1080/27694127.2025.2472450. eCollection 2025.
3
Diverse effects of coexpression of human SOD1 variants on motor neuron disease.
Hum Mol Genet. 2025 Aug 16;34(16):1380-1391. doi: 10.1093/hmg/ddaf088.
4
The role of autophagy in the pathogenesis and treatment of amyotrophic lateral sclerosis (ALS) and frontotemporal dementia (FTD).
Autophagy Rep. 2025 Mar 20;4(1):2474796. doi: 10.1080/27694127.2025.2474796. eCollection 2025.
8
Targeting the Mitochondrial Protein VDAC1 as a Potential Therapeutic Strategy in ALS.
Int J Mol Sci. 2022 Sep 1;23(17):9946. doi: 10.3390/ijms23179946.
9
BL-918, a small-molecule activator of ULK1, induces cytoprotective autophagy for amyotrophic lateral sclerosis therapy.
Acta Pharmacol Sin. 2023 Mar;44(3):524-537. doi: 10.1038/s41401-022-00972-w. Epub 2022 Aug 30.
10
Inflammatory-Mediated Neuron-Glia Communication Modulates ALS Pathophysiology.
J Neurosci. 2021 Feb 10;41(6):1142-1144. doi: 10.1523/JNEUROSCI.1970-20.2020.

本文引用的文献

1
SOD1 aggregation in ALS mice shows simplistic test tube behavior.
Proc Natl Acad Sci U S A. 2015 Aug 11;112(32):9878-83. doi: 10.1073/pnas.1503328112. Epub 2015 Jul 28.
2
Haploinsufficiency of TBK1 causes familial ALS and fronto-temporal dementia.
Nat Neurosci. 2015 May;18(5):631-6. doi: 10.1038/nn.4000. Epub 2015 Mar 24.
3
Structural and kinetic analysis of protein-aggregate strains in vivo using binary epitope mapping.
Proc Natl Acad Sci U S A. 2015 Apr 7;112(14):4489-94. doi: 10.1073/pnas.1419228112. Epub 2015 Mar 23.
4
The Spectrum of C9orf72-mediated Neurodegeneration and Amyotrophic Lateral Sclerosis.
Neurotherapeutics. 2015 Apr;12(2):326-39. doi: 10.1007/s13311-015-0342-1.
6
Exome sequencing in amyotrophic lateral sclerosis identifies risk genes and pathways.
Science. 2015 Mar 27;347(6229):1436-41. doi: 10.1126/science.aaa3650. Epub 2015 Feb 19.
7
Beclin 1 is required for neuron viability and regulates endosome pathways via the UVRAG-VPS34 complex.
PLoS Genet. 2014 Oct 2;10(10):e1004626. doi: 10.1371/journal.pgen.1004626. eCollection 2014 Oct.
8
Targeting autophagy in neurodegenerative diseases.
Trends Pharmacol Sci. 2014 Nov;35(11):583-91. doi: 10.1016/j.tips.2014.09.002. Epub 2014 Sep 27.
9
Pathogenic role of BECN1/Beclin 1 in the development of amyotrophic lateral sclerosis.
Autophagy. 2014 Jul;10(7):1256-71. doi: 10.4161/auto.28784. Epub 2014 May 12.
10
Intercellular propagated misfolding of wild-type Cu/Zn superoxide dismutase occurs via exosome-dependent and -independent mechanisms.
Proc Natl Acad Sci U S A. 2014 Mar 4;111(9):3620-5. doi: 10.1073/pnas.1312245111. Epub 2014 Feb 18.

文献AI研究员

20分钟写一篇综述,助力文献阅读效率提升50倍。

立即体验

用中文搜PubMed

大模型驱动的PubMed中文搜索引擎

马上搜索

文档翻译

学术文献翻译模型,支持多种主流文档格式。

立即体验