Suppr超能文献

阿曲生坦通过介导miR-199b-5p增加了klotho的表达,并预防了糖尿病肾病中的肾小管损伤。

Atrasentan increased the expression of klotho by mediating miR-199b-5p and prevented renal tubular injury in diabetic nephropathy.

作者信息

Kang Wen-Ling, Xu Gao-Si

机构信息

Medical Center of the Graduate School, Nanchang University, Nanchang 330000, China.

Department of Nephrology, People's Hospital of Xinyu City, Xinyu 338000, China.

出版信息

Sci Rep. 2016 Jan 27;6:19979. doi: 10.1038/srep19979.

Abstract

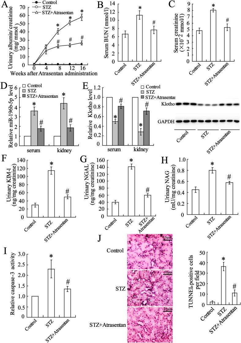
Atrasentan is a promising therapy for treating diabetic nephropathy (DN). Here we evaluated whether atrasentan down-regulated the miR-199b-5p expression, thereby increasing klotho and preventing renal tubular injury in DN. One-hundred patients with type 2 diabetes mellitus (T2DM) and 40 healthy subjects were included. A DN mice model was established by an injection of streptozotocin (STZ). Human renal proximal tubular epithelial HK-2 cells were exposed to high glucose (20 mmol/L). Treated the mice and HK-2 cells with atrasentan, and we then investigated whether and how miR-199b-5p and Klotho were involved in preventing renal tubular injury in DN. In patients, the serum miR-199b-5p level increased and the klotho concentration decreased in accordance with elevated albuminuria. Atrasentan down-regulated miR-199b-5p and up-regulated klotho of the DN mice and HK-2 cells exposed to high glucose. High glucose promoted the binding of histone H3 to the miR-199b-5p promoter, and atrasentan canceled this effect. MiR-199b-5p targeted the 3' UTR of klotho. Overexpression of miR-199b-5p canceled the effects of atrasentan on klotho expression and apoptosis of renal tubular cells in both in vivo and in vitro. The increased serum klotho, mediated by miR-199b-5p, is a possible mechanism by which atrasentan prevents renal tubular injury in DN.

摘要

阿曲生坦是一种治疗糖尿病肾病(DN)的有前景的疗法。在此,我们评估了阿曲生坦是否下调了miR-199b-5p的表达,从而增加了klotho蛋白并预防了DN中的肾小管损伤。纳入了100例2型糖尿病(T2DM)患者和40名健康受试者。通过注射链脲佐菌素(STZ)建立DN小鼠模型。将人肾近端小管上皮HK-2细胞暴露于高糖(20 mmol/L)环境。用阿曲生坦处理小鼠和HK-2细胞,然后我们研究了miR-199b-5p和Klotho蛋白是否以及如何参与预防DN中的肾小管损伤。在患者中,血清miR-199b-5p水平随蛋白尿增加而升高,而klotho蛋白浓度降低。阿曲生坦下调了DN小鼠和暴露于高糖环境的HK-2细胞中的miR-199b-5p,并上调了klotho蛋白。高糖促进组蛋白H3与miR-199b-5p启动子的结合,而阿曲生坦消除了这种作用。miR-199b-5p靶向klotho的3'UTR。miR-199b-5p的过表达消除了阿曲生坦对体内和体外klotho蛋白表达及肾小管细胞凋亡的影响。由miR-199b-5p介导的血清klotho蛋白增加,是阿曲生坦预防DN中肾小管损伤的一种可能机制。

https://cdn.ncbi.nlm.nih.gov/pmc/blobs/8193/4728478/612817a2b1fa/srep19979-f1.jpg

文献AI研究员

20分钟写一篇综述,助力文献阅读效率提升50倍。

立即体验

用中文搜PubMed

大模型驱动的PubMed中文搜索引擎

马上搜索

文档翻译

学术文献翻译模型,支持多种主流文档格式。

立即体验