Suppr超能文献

PGC-1α在糖尿病肾病中的保护作用与通过线粒体动态重塑抑制活性氧有关。

Protective role of PGC-1α in diabetic nephropathy is associated with the inhibition of ROS through mitochondrial dynamic remodeling.

作者信息

Guo Kaifeng, Lu Junxi, Huang Yan, Wu Mian, Zhang Lei, Yu Haoyong, Zhang Mingliang, Bao Yuqian, He John Cijiang, Chen Haibing, Jia Weiping

机构信息

Department of Endocrinology and Metabolism, Shanghai Clinical Center for Diabetes, Shanghai Diabetes Institute, Shanghai Key Laboratory of Diabetes Mellitus, Shanghai Jiaotong University Affiliated Sixth People's Hospital, Shanghai, 200233, China.

Division of Nephrology, Department of Medicine, Icahn School of Medicine at Mount Sinai, New York, NY, United States of America; Department of Pharmacology and Systems Therapeutics, Icahn School of Medicine at Mount Sinai, New York, NY, United States of America.

出版信息

PLoS One. 2015 Apr 8;10(4):e0125176. doi: 10.1371/journal.pone.0125176. eCollection 2015.

Abstract

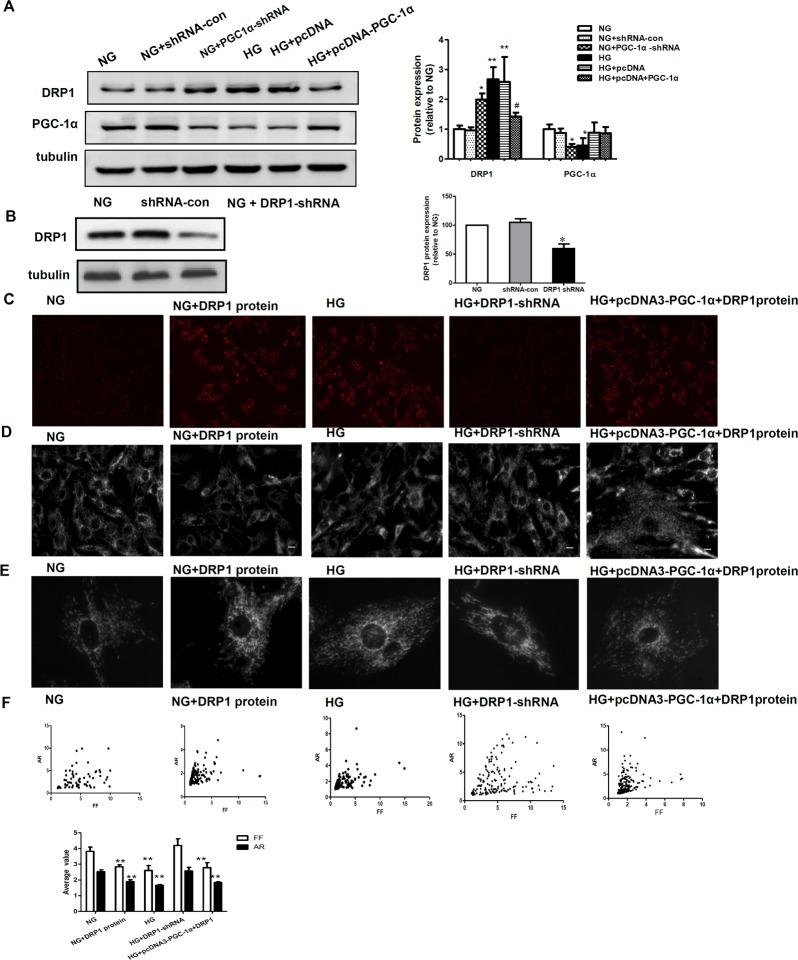
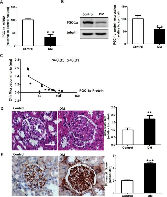
The overproduction of mitochondrial reactive oxygen species (ROS) plays a key role in the pathogenesis of diabetic nephropathy (DN). However, the underlying molecular mechanism remains unclear. Our aim was to investigate the role of PGC-1α in the pathogenesis of DN. Rat glomerular mesangial cells (RMCs) were incubated in normal or high glucose medium with or without the PGC-1α-overexpressing plasmid (pcDNA3-PGC-1α) for 48 h. In the diabetic rats, decreased PGC-1α expression was associated with increased mitochondrial ROS generation in the renal cortex, increased proteinuria, glomerular hypertrophy, and higher glomerular 8-OHdG (a biomarker for oxidative stress). In vitro, hyperglycemia induced the downregulation of PGC-1α, which led to increased DRP1 expression, increased mitochondrial fragmentation and damaged network structure. This was associated with an increase in ROS generation and mesangial cell hypertrophy. These pathological changes were reversed in vitro by the transfection of pcDNA3-PGC-1α. These data suggest that PGC-1α may protect DN via the inhibition of DRP1-mediated mitochondrial dynamic remodeling and ROS production. These findings may assist the development of novel therapeutic strategies for patients with DN.

摘要

线粒体活性氧(ROS)的过度产生在糖尿病肾病(DN)的发病机制中起关键作用。然而,其潜在的分子机制仍不清楚。我们的目的是研究PGC-1α在DN发病机制中的作用。将大鼠肾小球系膜细胞(RMCs)在正常或高糖培养基中培养48小时,培养基中添加或不添加过表达PGC-1α的质粒(pcDNA3-PGC-1α)。在糖尿病大鼠中,PGC-1α表达降低与肾皮质线粒体ROS生成增加、蛋白尿增加、肾小球肥大以及更高的肾小球8-羟基脱氧鸟苷(氧化应激的生物标志物)有关。在体外,高血糖诱导PGC-1α下调,导致动力相关蛋白1(DRP1)表达增加、线粒体碎片化增加和网络结构受损。这与ROS生成增加和系膜细胞肥大有关。通过转染pcDNA3-PGC-1α可在体外逆转这些病理变化。这些数据表明,PGC-1α可能通过抑制DRP1介导的线粒体动态重塑和ROS产生来保护DN。这些发现可能有助于为DN患者开发新的治疗策略。

https://cdn.ncbi.nlm.nih.gov/pmc/blobs/5690/4390193/e3f724f919da/pone.0125176.g001.jpg

文献AI研究员

20分钟写一篇综述,助力文献阅读效率提升50倍。

立即体验

用中文搜PubMed

大模型驱动的PubMed中文搜索引擎

马上搜索

文档翻译

学术文献翻译模型,支持多种主流文档格式。

立即体验