Kishi Noriyuki, MacDonald Jessica L, Ye Julia, Molyneaux Bradley J, Azim Eiman, Macklis Jeffrey D
Department of Stem Cell and Regenerative Biology, Center for Brain Science, and Harvard Stem Cell Institute, Harvard University, Cambridge, Massachusetts 02138, USA.
Nat Commun. 2016 Jan 29;7:10520. doi: 10.1038/ncomms10520.
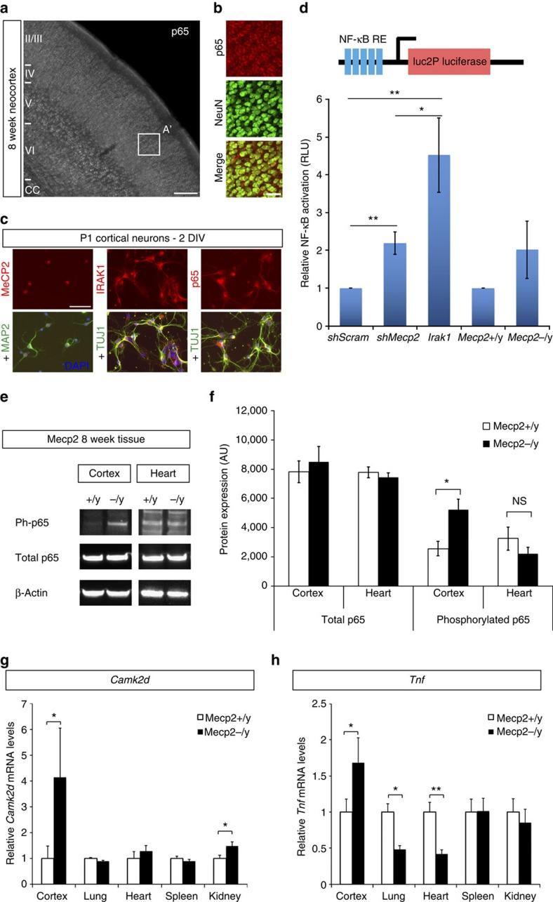
Mutations in the transcriptional regulator Mecp2 cause the severe X-linked neurodevelopmental disorder Rett syndrome (RTT). In this study, we investigate genes that function downstream of MeCP2 in cerebral cortex circuitry, and identify upregulation of Irak1, a central component of the NF-κB pathway. We show that overexpression of Irak1 mimics the reduced dendritic complexity of Mecp2-null cortical callosal projection neurons (CPN), and that NF-κB signalling is upregulated in the cortex with Mecp2 loss-of-function. Strikingly, we find that genetically reducing NF-κB signalling in Mecp2-null mice not only ameliorates CPN dendritic complexity but also substantially extends their normally shortened lifespan, indicating broader roles for NF-κB signalling in RTT pathogenesis. These results provide new insight into both the fundamental neurobiology of RTT, and potential therapeutic strategies via NF-κB pathway modulation.
转录调节因子Mecp2的突变会导致严重的X连锁神经发育障碍雷特综合征(RTT)。在本研究中,我们研究了在大脑皮质回路中位于MeCP2下游发挥作用的基因,并确定了Irak1(NF-κB通路的核心成分)的上调。我们发现,Irak1的过表达模拟了Mecp2基因缺失的皮质胼胝体投射神经元(CPN)树突复杂性的降低,并且在功能丧失的Mecp2皮质中NF-κB信号上调。引人注目的是,我们发现在Mecp2基因缺失的小鼠中通过基因手段降低NF-κB信号,不仅改善了CPN的树突复杂性,还显著延长了它们通常缩短的寿命,这表明NF-κB信号在RTT发病机制中具有更广泛的作用。这些结果为RTT的基础神经生物学以及通过NF-κB通路调节的潜在治疗策略提供了新的见解。