Suppr超能文献

一种新的体外小鼠少突胶质前体细胞迁移检测方法揭示了整合素连接激酶在细胞运动中的作用。

A new in vitro mouse oligodendrocyte precursor cell migration assay reveals a role for integrin-linked kinase in cell motility.

作者信息

O'Meara Ryan W, Cummings Sarah E, Michalski John-Paul, Kothary Rashmi

机构信息

Ottawa Hospital Research Institute, 501 Smyth Road, Ottawa, ON, K1H 8L6, Canada.

Department of Cellular and Molecular Medicine, University of Ottawa, Ottawa, ON, K1H 8M5, Canada.

出版信息

BMC Neurosci. 2016 Feb 1;17:7. doi: 10.1186/s12868-016-0242-2.

Abstract

BACKGROUND

The decline of remyelination in chronic multiple sclerosis (MS) is in part attributed to inadequate oligodendrocyte precursor cell (OPC) migration, a process governed by the extracellular matrix (ECM). Elucidating the mechanisms underlying OPC migration is therefore an important step towards developing new therapeutic strategies to promote myelin repair. Many seminal OPC culture methods were established using rat-sourced cells, and these often need modification for use with mouse OPCs due to their sensitive nature. It is of interest to develop mouse OPC assays to leverage the abundant transgenic lines. To this end, we developed a new OPC migration method specifically suited for use with mouse-derived cells.

RESULTS

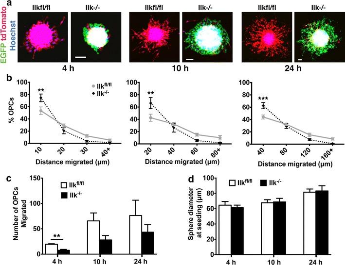
To validate its utility, we combined the new OPC migration assay with a conditional knockout approach to investigate the role of integrin-linked kinase (ILK) in OPC migration. ILK is a focal adhesion protein that stabilizes cellular adhesions to the extracellular matrix (ECM) by mediating a linkage between matrix-bound integrin receptors and the cytoskeleton. We identified ILK as a regulator of OPC migration on three permissive substrates. ILK loss produced an early, albeit transient, deficit in OPC migration on laminin matrix, while migration on fibronectin and polylysine was heavily reliant on ILK expression.

CONCLUSIONS

Inclusively, our work provides a new tool for studying mouse OPC migration and highlights the role of ILK in its regulation on ECM proteins relevant to MS.

摘要

背景

慢性多发性硬化症(MS)中髓鞘再生的下降部分归因于少突胶质前体细胞(OPC)迁移不足,这一过程由细胞外基质(ECM)调控。因此,阐明OPC迁移的潜在机制是开发促进髓鞘修复新治疗策略的重要一步。许多开创性的OPC培养方法是使用大鼠来源的细胞建立的,由于小鼠OPC的敏感性,这些方法通常需要进行修改才能用于小鼠OPC。利用丰富的转基因品系开发小鼠OPC检测方法很有意义。为此,我们开发了一种专门适用于小鼠来源细胞的新的OPC迁移方法。

结果

为了验证其效用,我们将新的OPC迁移检测方法与条件性基因敲除方法相结合,以研究整合素连接激酶(ILK)在OPC迁移中的作用。ILK是一种粘着斑蛋白,通过介导基质结合的整合素受体与细胞骨架之间的连接来稳定细胞与细胞外基质(ECM)的粘附。我们确定ILK是OPC在三种允许性底物上迁移的调节因子。ILK缺失在层粘连蛋白基质上导致OPC迁移出现早期但短暂的缺陷,而在纤连蛋白和聚赖氨酸上的迁移则严重依赖于ILK的表达。

结论

总的来说,我们的工作为研究小鼠OPC迁移提供了一种新工具,并突出了ILK在其对与MS相关的ECM蛋白调节中的作用。

https://cdn.ncbi.nlm.nih.gov/pmc/blobs/e74c/4736119/73feb97edbc7/12868_2016_242_Fig1_HTML.jpg

文献检索

告别复杂PubMed语法,用中文像聊天一样搜索,搜遍4000万医学文献。AI智能推荐,让科研检索更轻松。

立即免费搜索

文件翻译

保留排版,准确专业,支持PDF/Word/PPT等文件格式,支持 12+语言互译。

免费翻译文档

深度研究

AI帮你快速写综述,25分钟生成高质量综述,智能提取关键信息,辅助科研写作。

立即免费体验