Suppr超能文献

Notch调节的miR-223靶向芳烃受体途径并增加类风湿性关节炎患者巨噬细胞中的细胞因子产生。

Notch-regulated miR-223 targets the aryl hydrocarbon receptor pathway and increases cytokine production in macrophages from rheumatoid arthritis patients.

作者信息

Ogando Jesús, Tardáguila Manuel, Díaz-Alderete Andrea, Usategui Alicia, Miranda-Ramos Vanessa, Martínez-Herrera Dannys Jorge, de la Fuente Lorena, García-León María J, Moreno María C, Escudero Sara, Cañete Juan D, Toribio María L, Cases Ildefonso, Pascual-Montano Alberto, Pablos José Luis, Mañes Santos

机构信息

Department of Immunology and Oncology, Centro Nacional de Biotecnología/CSIC, Madrid.

Servicio de Reumatología, Instituto de Investigación Hospital 12 de Octubre, Madrid.

出版信息

Sci Rep. 2016 Feb 3;6:20223. doi: 10.1038/srep20223.

Abstract

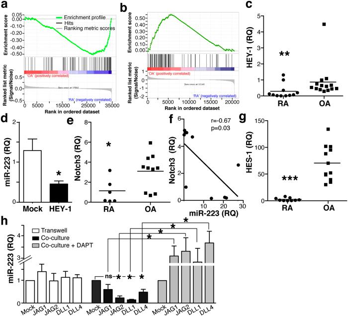
Evidence links aryl hydrocarbon receptor (AHR) activation to rheumatoid arthritis (RA) pathogenesis, although results are inconsistent. AHR agonists inhibit pro-inflammatory cytokine expression in macrophages, pivotal cells in RA aetiopathogenesis, which hints at specific circuits that regulate the AHR pathway in RA macrophages. We compared microRNA (miR) expression in CD14(+) cells from patients with active RA or with osteoarthritis (OA). Seven miR were downregulated and one (miR-223) upregulated in RA compared to OA cells. miR-223 upregulation correlated with reduced Notch3 and Notch effector expression in RA patients. Overexpression of the Notch-induced repressor HEY-1 and co-culture of healthy donor monocytes with Notch ligand-expressing cells showed direct Notch-mediated downregulation of miR-223. Bioinformatics predicted the AHR regulator ARNT (AHR nuclear translocator) as a miR-223 target. Pre-miR-223 overexpression silenced ARNT 3'UTR-driven reporter expression, reduced ARNT (but not AHR) protein levels and prevented AHR/ARNT-mediated inhibition of pro-inflammatory cytokine expression. miR-223 counteracted AHR/ARNT-induced Notch3 upregulation in monocytes. Levels of ARNT and of CYP1B1, an AHR/ARNT signalling effector, were reduced in RA compared to OA synovial tissue, which correlated with miR-223 levels. Our results associate Notch signalling to miR-223 downregulation in RA macrophages, and identify miR-223 as a negative regulator of the AHR/ARNT pathway through ARNT targeting.

摘要

尽管结果并不一致,但有证据表明芳烃受体(AHR)激活与类风湿关节炎(RA)的发病机制有关。AHR激动剂可抑制巨噬细胞中促炎细胞因子的表达,巨噬细胞是RA发病机制中的关键细胞,这暗示了在RA巨噬细胞中调节AHR通路的特定回路。我们比较了活动性RA患者或骨关节炎(OA)患者CD14(+)细胞中的微小RNA(miR)表达。与OA细胞相比,RA中有7种miR表达下调,1种(miR-223)表达上调。RA患者中miR-223的上调与Notch3和Notch效应子表达的降低相关。Notch诱导的阻遏物HEY-1的过表达以及健康供体单核细胞与表达Notch配体的细胞共培养显示,Notch可直接介导miR-223的下调。生物信息学预测AHR调节因子ARNT(AHR核转运体)是miR-223的靶点。前体miR-223的过表达使ARNT 3'UTR驱动的报告基因表达沉默,降低了ARNT(而非AHR)的蛋白水平,并阻止了AHR/ARNT介导的促炎细胞因子表达的抑制。miR-223抵消了AHR/ARNT诱导的单核细胞中Notch3的上调。与OA滑膜组织相比,RA中ARNT和AHR/ARNT信号效应子CYP1B1的水平降低,这与miR-223的水平相关。我们的结果表明Notch信号与RA巨噬细胞中miR-223的下调有关,并通过靶向ARNT将miR-223鉴定为AHR/ARNT通路的负调节因子。

https://cdn.ncbi.nlm.nih.gov/pmc/blobs/8aab/4738320/51f42378beb7/srep20223-f1.jpg

文献AI研究员

20分钟写一篇综述,助力文献阅读效率提升50倍。

立即体验

用中文搜PubMed

大模型驱动的PubMed中文搜索引擎

马上搜索

文档翻译

学术文献翻译模型,支持多种主流文档格式。

立即体验