Wang Jiao, Chu Shanshan, Zhang Huairen, Zhu Ying, Cheng Hao, Yu Deyue
National Center for Soybean Improvement, National Key Laboratory of Crop Genetics and Germplasm Enhancement, Nanjing Agricultural University, Nanjing, 210095, China.
Sci Rep. 2016 Feb 9;6:20728. doi: 10.1038/srep20728.
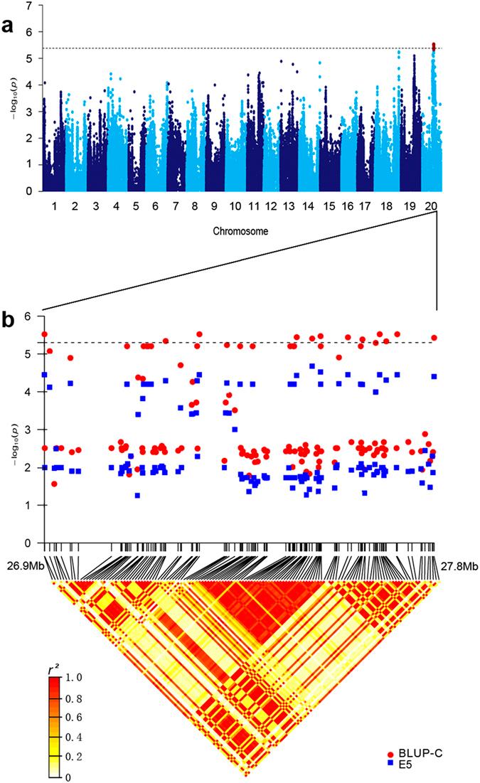
Domestication of soybeans occurred under the intense human-directed selections aimed at developing high-yielding lines. Tracing the domestication history and identifying the genes underlying soybean domestication require further exploration. Here, we developed a high-throughput NJAU 355 K SoySNP array and used this array to study the genetic variation patterns in 367 soybean accessions, including 105 wild soybeans and 262 cultivated soybeans. The population genetic analysis suggests that cultivated soybeans have tended to originate from northern and central China, from where they spread to other regions, accompanied with a gradual increase in seed weight. Genome-wide scanning for evidence of artificial selection revealed signs of selective sweeps involving genes controlling domestication-related agronomic traits including seed weight. To further identify genomic regions related to seed weight, a genome-wide association study (GWAS) was conducted across multiple environments in wild and cultivated soybeans. As a result, a strong linkage disequilibrium region on chromosome 20 was found to be significantly correlated with seed weight in cultivated soybeans. Collectively, these findings should provide an important basis for genomic-enabled breeding and advance the study of functional genomics in soybean.
大豆的驯化是在旨在培育高产品系的强烈人为定向选择下发生的。追溯大豆的驯化历史并确定其驯化的相关基因仍需进一步探索。在此,我们开发了一种高通量的NJAU 355K大豆SNP芯片,并利用该芯片研究了367份大豆种质的遗传变异模式,其中包括105份野生大豆和262份栽培大豆。群体遗传分析表明,栽培大豆倾向于起源于中国北方和中部地区,并从那里传播到其他地区,同时种子重量逐渐增加。全基因组扫描人工选择的证据揭示了涉及控制与驯化相关农艺性状(包括种子重量)的基因的选择性清除迹象。为了进一步鉴定与种子重量相关的基因组区域,在野生和栽培大豆的多个环境中进行了全基因组关联研究(GWAS)。结果,在20号染色体上发现了一个强连锁不平衡区域,该区域与栽培大豆的种子重量显著相关。总的来说,这些发现应为基于基因组的育种提供重要依据,并推动大豆功能基因组学的研究。