Suppr超能文献

听觉中脑的长效声音诱发后放电

Long-Lasting Sound-Evoked Afterdischarge in the Auditory Midbrain.

作者信息

Ono Munenori, Bishop Deborah C, Oliver Douglas L

机构信息

Department of Neuroscience, University of Connecticut Health Center, Farmington, CT, USA 06030-3401.

Department of Physiology, Kanazawa Medical University, Ishikawa 920-0293, Japan.

出版信息

Sci Rep. 2016 Feb 12;6:20757. doi: 10.1038/srep20757.

Abstract

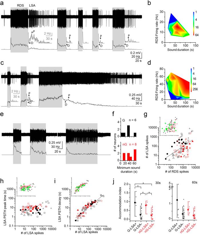
Different forms of plasticity are known to play a critical role in the processing of information about sound. Here, we report a novel neural plastic response in the inferior colliculus, an auditory center in the midbrain of the auditory pathway. A vigorous, long-lasting sound-evoked afterdischarge (LSA) is seen in a subpopulation of both glutamatergic and GABAergic neurons in the central nucleus of the inferior colliculus of normal hearing mice. These neurons were identified with single unit recordings and optogenetics in vivo. The LSA can continue for up to several minutes after the offset of the sound. LSA is induced by long-lasting, or repetitive short-duration, innocuous sounds. Neurons with LSA showed less adaptation than the neurons without LSA. The mechanisms that cause this neural behavior are unknown but may be a function of intrinsic mechanisms or the microcircuitry of the inferior colliculus. Since LSA produces long-lasting firing in the absence of sound, it may be relevant to temporary or chronic tinnitus or to some other aftereffect of long-duration sound.

摘要

已知不同形式的可塑性在声音信息处理中起着关键作用。在此,我们报告了在下丘(听觉通路中脑的一个听觉中枢)中一种新的神经可塑性反应。在正常听力小鼠下丘中央核的谷氨酸能和γ-氨基丁酸能神经元亚群中均可见到强烈、持久的声音诱发后放电(LSA)。这些神经元通过体内单单元记录和光遗传学方法得以识别。声音停止后,LSA可持续长达数分钟。LSA由持久或重复的短时长无害声音诱发。具有LSA的神经元比没有LSA的神经元适应性更低。导致这种神经行为的机制尚不清楚,但可能是内在机制或下丘微回路的作用。由于LSA在没有声音的情况下产生持久放电,它可能与暂时性或慢性耳鸣或长时间声音的某些其他后效应有关。

https://cdn.ncbi.nlm.nih.gov/pmc/blobs/21c9/4751617/950edd4224c6/srep20757-f1.jpg

文献AI研究员

20分钟写一篇综述,助力文献阅读效率提升50倍。

立即体验

用中文搜PubMed

大模型驱动的PubMed中文搜索引擎

马上搜索

文档翻译

学术文献翻译模型,支持多种主流文档格式。

立即体验