Suppr超能文献

动物中网格蛋白介导的内吞作用途径上的进化变化。

Evolutionary Changes on the Way to Clathrin-Mediated Endocytosis in Animals.

作者信息

Dergai Mykola, Iershov Anton, Novokhatska Olga, Pankivskyi Serhii, Rynditch Alla

机构信息

Department of Functional Genomics, Institute of Molecular Biology and Genetics, NASU, Kyiv, Ukraine

Department of Biosynthesis of Nucleic Acids, Institute of Molecular Biology and Genetics, NASU, Kyiv, Ukraine.

出版信息

Genome Biol Evol. 2016 Feb 12;8(3):588-606. doi: 10.1093/gbe/evw028.

Abstract

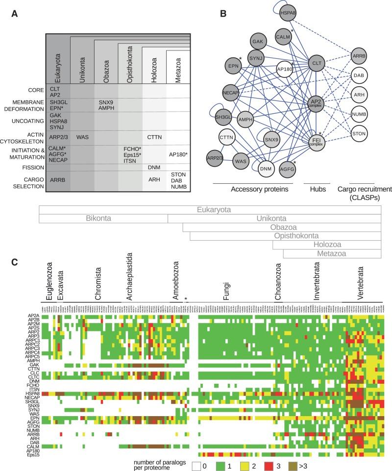
Endocytic pathways constitute an evolutionarily ancient system that significantly contributed to the eukaryotic cell architecture and to the diversity of cell type-specific functions and signaling cascades, in particular of metazoans. Here we used comparative proteomic studies to analyze the universal internalization route in eukaryotes, clathrin-mediated endocytosis (CME), to address the issues of how this system evolved and what are its specific features. Among 35 proteins crucially required for animal CME, we identified a subset of 22 proteins common to major eukaryotic branches and 13 gradually acquired during evolution. Based on exploration of structure-function relationship between conserved homologs in sister, distantly related and early diverged branches, we identified novel features acquired during evolution of endocytic proteins on the way to animals: Elaborated way of cargo recruitment by multiple sorting proteins, structural changes in the core endocytic complex AP2, the emergence of the Fer/Cip4 homology domain-only protein/epidermal growth factor receptor substrate 15/intersectin functional complex as an additional interaction hub and activator of AP2, as well as changes in late endocytic stages due to recruitment of dynamin/sorting nexin 9 complex and involvement of the actin polymerization machinery. The evolutionary reconstruction showed the basis of the CME process and its subsequent step-by-step development. Documented changes imply more precise regulation of the pathway, as well as CME specialization for the uptake of specific cargoes and cell type-specific functions.

摘要

内吞途径构成了一个进化上古老的系统,对真核细胞结构以及细胞类型特异性功能和信号级联反应的多样性做出了重大贡献,尤其是在后生动物中。在这里,我们使用比较蛋白质组学研究来分析真核生物中的普遍内化途径——网格蛋白介导的内吞作用(CME),以解决该系统如何进化以及其特定特征是什么的问题。在动物CME至关重要的35种蛋白质中,我们鉴定出了一个由22种主要真核生物分支共有的蛋白质子集,以及13种在进化过程中逐渐获得的蛋白质。基于对姐妹分支、远缘相关分支和早期分化分支中保守同源物之间结构-功能关系的探索,我们确定了内吞蛋白在向动物进化过程中获得的新特征:多种分选蛋白对货物招募的精细方式、核心内吞复合物AP2的结构变化、仅含Fer/Cip4同源结构域的蛋白/表皮生长因子受体底物15/交叉蛋白功能复合物作为AP2的额外相互作用枢纽和激活剂的出现,以及由于发动蛋白/分选连接蛋白9复合物的招募和肌动蛋白聚合机制的参与而导致的晚期内吞阶段的变化。进化重建显示了CME过程的基础及其随后的逐步发展。记录的变化意味着该途径有更精确的调控,以及CME在摄取特定货物和细胞类型特异性功能方面的特化。

https://cdn.ncbi.nlm.nih.gov/pmc/blobs/b2d6/4824007/0bd2c316890a/evw028f1p.jpg

文献AI研究员

20分钟写一篇综述,助力文献阅读效率提升50倍。

立即体验

用中文搜PubMed

大模型驱动的PubMed中文搜索引擎

马上搜索

文档翻译

学术文献翻译模型,支持多种主流文档格式。

立即体验