Suppr超能文献

配备CD10的黑色素瘤细胞获得高度有效的致瘤活性:对其预后不良意义的一种合理阐释。

CD10-Equipped Melanoma Cells Acquire Highly Potent Tumorigenic Activity: A Plausible Explanation of Their Significance for a Poor Prognosis.

作者信息

Oba Junna, Nakahara Takeshi, Hashimoto-Hachiya Akiko, Liu Min, Abe Takeru, Hagihara Akihito, Yokomizo Takehiko, Furue Masutaka

机构信息

Department of Dermatology, Graduate School of Medical Sciences, Kyushu University, Fukuoka, Japan.

Department of Biochemistry, Juntendo University School of Medicine, Tokyo, Japan.

出版信息

PLoS One. 2016 Feb 16;11(2):e0149285. doi: 10.1371/journal.pone.0149285. eCollection 2016.

Abstract

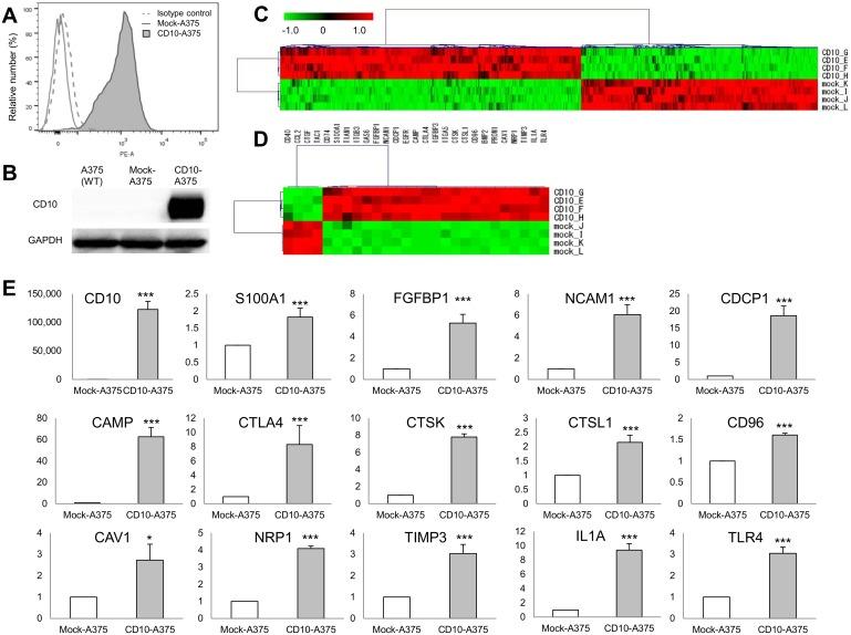
CD10 has been widely used in cancer diagnosis. We previously demonstrated that its expression in melanoma increased with tumor progression and predicted poor patient survival. However, the mechanism by which CD10 promotes melanoma progression remains unclear. In order to elucidate the role of CD10 in melanoma, we established CD10-overexpressing A375 melanoma cells and performed DNA microarray and qRT-PCR analyses to identify changes in the gene expression profile. The microarray analysis revealed that up-regulated genes in CD10-A375 were mostly involved in cell proliferation, angiogenesis, and resistance to apoptosis; down-regulated genes mostly belonged to the categories associated with cell adhesion and migration. Accordingly, in functional experiments, CD10-A375 showed significantly greater cell proliferation in vitro and higher tumorigenicity in vivo; CD10 enzymatic inhibitors, thiorphan and phosphoramidon, significantly blocked the tumor growth of CD10-A375 in mice. In migration and invasion assays, CD10-A375 displayed lower migratory and invasive capacity than mock-A375. CD10 augmented melanoma cell resistance to apoptosis mediated by etoposide and gemcitabine. These findings indicate that CD10 may promote tumor progression by regulating the expression profiles of genes related to cell proliferation, angiogenesis, and resistance to apoptosis.

摘要

CD10已广泛应用于癌症诊断。我们之前证明,其在黑色素瘤中的表达随肿瘤进展而增加,并预示患者预后不良。然而,CD10促进黑色素瘤进展的机制仍不清楚。为了阐明CD10在黑色素瘤中的作用,我们建立了过表达CD10的A375黑色素瘤细胞,并进行了DNA微阵列和qRT-PCR分析,以确定基因表达谱的变化。微阵列分析显示,CD10-A375中上调的基因大多参与细胞增殖、血管生成和抗凋亡;下调的基因大多属于与细胞黏附和迁移相关的类别。因此,在功能实验中,CD10-A375在体外显示出明显更强的细胞增殖能力,在体内具有更高的致瘤性;CD10酶抑制剂硫磷酰胺和磷酰胺显著阻断了CD10-A375在小鼠体内的肿瘤生长。在迁移和侵袭实验中,CD10-A375的迁移和侵袭能力低于mock-A375。CD10增强了黑色素瘤细胞对依托泊苷和吉西他滨介导的凋亡的抗性。这些发现表明,CD10可能通过调节与细胞增殖、血管生成和抗凋亡相关的基因表达谱来促进肿瘤进展。

https://cdn.ncbi.nlm.nih.gov/pmc/blobs/bf69/4755541/5f713ff75383/pone.0149285.g001.jpg

文献AI研究员

20分钟写一篇综述,助力文献阅读效率提升50倍。

立即体验

用中文搜PubMed

大模型驱动的PubMed中文搜索引擎

马上搜索

文档翻译

学术文献翻译模型,支持多种主流文档格式。

立即体验