Wang Huanan, Wang Lei, Zhang Yingjie, Wang Ji, Deng Yibin, Lin Degui
The Clinical Department, College of Veterinary Medicine, China Agricultural University, Beijing, 100193 China ; Laboratory of Cancer Genetics, The University of Minnesota Hormel Institute, Austin, MN 55912 USA.
Laboratory of Cancer Genetics, The University of Minnesota Hormel Institute, Austin, MN 55912 USA.
Cancer Cell Int. 2016 Feb 16;16:9. doi: 10.1186/s12935-016-0280-y. eCollection 2016.
The most common genetic changes identified in human NSCLC are Kras mutations (10-30 %) and p53 mutation or loss (50-70 %). Moreover, NSCLC with mutations in Kras and p53 poorly respond to current therapies, so we are trying to find a new target for the treatment strategies.
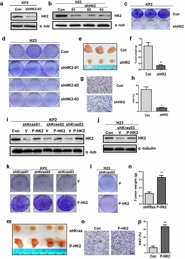
Flow cytometry, crystal violet staining and immunoblotting were used to assess cell cycle arrest, proliferation and apoptosis in lung cancer cell lines after 2-DG treatment and lentivirus infection by shRNA knock down. IHC and western blotting were carried for NSG xenograft model with 2-DG treatment and lentivirus infection by shRNA knock down.
Knocking down Kras down-regulated the glycolytic enzyme hexokinase II (HK2) in KP2 (mouse lung cancer cell line with Kras mutation and p53 deletion) and H23 (human lung cancer cell line with Kras mutation and p53 mutation) cell lines. Genetic studies revealed that HK2 was required for the human and mouse lung cancer cell growth in vitro and in vivo. Our pharmacological studies confirmed that 2-DG, an inhibitor of HK2, inhibited human and mouse lung cancer cell growth through inducing cell apoptosis and autophagy.
HK2 is a promising treatment target for NSCLC with Kras activating and p53 function loss.
在人类非小细胞肺癌(NSCLC)中鉴定出的最常见基因变化是Kras突变(10%-30%)和p53突变或缺失(50%-70%)。此外,具有Kras和p53突变的NSCLC对当前治疗反应不佳,因此我们试图寻找治疗策略的新靶点。
采用流式细胞术、结晶紫染色和免疫印迹法评估2-脱氧葡萄糖(2-DG)处理及慢病毒感染shRNA敲低后肺癌细胞系中的细胞周期阻滞、增殖和凋亡情况。对接受2-DG处理及慢病毒感染shRNA敲低的NSG异种移植模型进行免疫组化(IHC)和蛋白质印迹分析。
在KP2(具有Kras突变和p53缺失的小鼠肺癌细胞系)和H23(具有Kras突变和p53突变的人肺癌细胞系)细胞系中,敲低Kras可下调糖酵解酶己糖激酶II(HK2)。遗传学研究表明,HK2是人和小鼠肺癌细胞体外和体内生长所必需的。我们的药理学研究证实,HK2抑制剂2-DG通过诱导细胞凋亡和自噬来抑制人和小鼠肺癌细胞的生长。
HK2是具有Kras激活和p53功能缺失的NSCLC的一个有前景的治疗靶点。