Suppr超能文献

人类多能干细胞中G2/M细胞周期阶段的富集可增强使用可定制核酸内切酶的同源定向修复介导的基因修复。

Enrichment of G2/M cell cycle phase in human pluripotent stem cells enhances HDR-mediated gene repair with customizable endonucleases.

作者信息

Yang Diane, Scavuzzo Marissa A, Chmielowiec Jolanta, Sharp Robert, Bajic Aleksandar, Borowiak Malgorzata

机构信息

Molecular and Cellular Biology Department, Baylor College of Medicine, One Baylor Plaza, Houston, TX 77030, USA.

Program in Developmental Biology, Baylor College of Medicine, One Baylor Plaza, Houston, TX 77030, USA.

出版信息

Sci Rep. 2016 Feb 18;6:21264. doi: 10.1038/srep21264.

Abstract

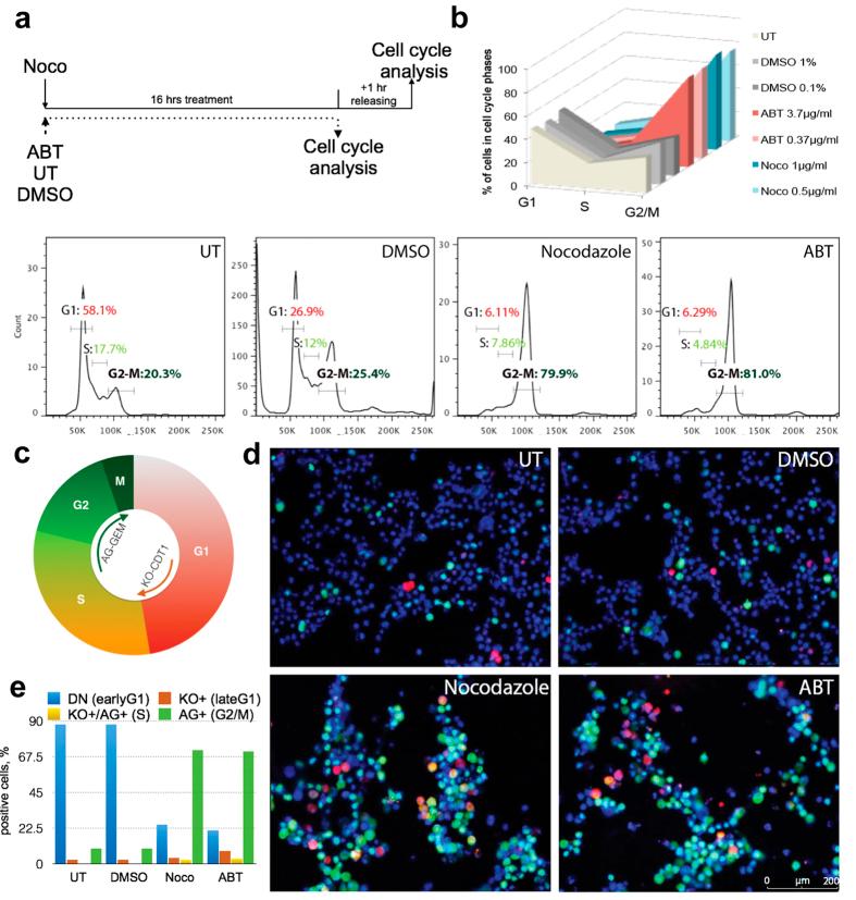
Efficient gene editing is essential to fully utilize human pluripotent stem cells (hPSCs) in regenerative medicine. Custom endonuclease-based gene targeting involves two mechanisms of DNA repair: homology directed repair (HDR) and non-homologous end joining (NHEJ). HDR is the preferred mechanism for common applications such knock-in, knock-out or precise mutagenesis, but remains inefficient in hPSCs. Here, we demonstrate that synchronizing synchronizing hPSCs in G2/M with ABT phase increases on-target gene editing, defined as correct targeting cassette integration, 3 to 6 fold. We observed improved efficiency using ZFNs, TALENs, two CRISPR/Cas9, and CRISPR/Cas9 nickase to target five genes in three hPSC lines: three human embryonic stem cell lines, neural progenitors and diabetic iPSCs. neural progenitors and diabetic iPSCs. Reversible synchronization has no effect on pluripotency or differentiation. The increase in on-target gene editing is locus-independent and specific to the cell cycle phase as G2/M phase enriched cells show a 6-fold increase in targeting efficiency compared to cells in G1 phase. Concurrently inhibiting NHEJ with SCR7 does not increase HDR or improve gene targeting efficiency further, indicating that HR is the major DNA repair mechanism after G2/M phase arrest. The approach outlined here makes gene editing in hPSCs a more viable tool for disease modeling, regenerative medicine and cell-based therapies.

摘要

高效的基因编辑对于在再生医学中充分利用人类多能干细胞(hPSC)至关重要。基于定制核酸内切酶的基因靶向涉及DNA修复的两种机制:同源定向修复(HDR)和非同源末端连接(NHEJ)。HDR是用于常见应用(如敲入、敲除或精确诱变)的首选机制,但在hPSC中仍然效率低下。在这里,我们证明,用ABT使hPSC在G2/M期同步化可使定义为正确靶向盒整合的靶向基因编辑提高3至6倍。我们观察到使用锌指核酸酶(ZFN)、转录激活样效应因子核酸酶(TALEN)、两种CRISPR/Cas9和CRISPR/Cas9切口酶靶向三种hPSC系中的五个基因(三种人类胚胎干细胞系、神经祖细胞和糖尿病诱导多能干细胞)时效率得到提高。可逆同步化对多能性或分化没有影响。靶向基因编辑的增加与基因座无关,并且特定于细胞周期阶段,因为与G1期细胞相比,富集在G2/M期的细胞靶向效率提高了6倍。同时用SCR7抑制NHEJ不会增加HDR或进一步提高基因靶向效率,这表明同源重组(HR)是G2/M期停滞后的主要DNA修复机制。本文概述的方法使hPSC中的基因编辑成为疾病建模、再生医学和基于细胞的治疗中更可行的工具。

https://cdn.ncbi.nlm.nih.gov/pmc/blobs/eeea/4757933/d1c01e2e63cc/srep21264-f1.jpg

文献AI研究员

20分钟写一篇综述,助力文献阅读效率提升50倍。

立即体验

用中文搜PubMed

大模型驱动的PubMed中文搜索引擎

马上搜索

文档翻译

学术文献翻译模型,支持多种主流文档格式。

立即体验