Suppr超能文献

全面的系统发育分析揭示了整合膜蛋白MLO家族的多样性和起源。

Comprehensive Phylogenetic Analysis Sheds Light on the Diversity and Origin of the MLO Family of Integral Membrane Proteins.

作者信息

Kusch Stefan, Pesch Lina, Panstruga Ralph

机构信息

Unit of Plant Molecular Cell Biology, Institute for Biology I, RWTH Aachen University, 52056 Aachen, Germany.

Unit of Plant Molecular Cell Biology, Institute for Biology I, RWTH Aachen University, 52056 Aachen, Germany

出版信息

Genome Biol Evol. 2016 Mar 26;8(3):878-95. doi: 10.1093/gbe/evw036.

Abstract

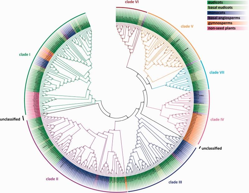
Mildew resistanceLocusO(MLO) proteins are polytopic integral membrane proteins that have long been considered as plant-specific and being primarily involved in plant-powdery mildew interactions. However, research in the past decade has revealed that MLO proteins diverged into a family with several clades whose members are associated with different physiological processes. We provide a largely increased dataset of MLO amino acid sequences, comprising nearly all major land plant lineages. Based on this comprehensive dataset, we defined seven phylogenetic clades and reconstructed the likely evolution of the MLO family in embryophytes. We further identified several MLO peptide motifs that are either conserved in all MLO proteins or confined to one or several clades, supporting the notion that clade-specific diversification of MLO functions is associated with particular sequence motifs. In baker's yeast, some of these motifs are functionally linked to transmembrane (TM) transport of organic molecules and ions. In addition, we attempted to define the evolutionary origin of the MLO family and found that MLO-like proteins with highly diverse membrane topologies are present in green algae, but also in the distinctly related red algae (Rhodophyta), Amoebozoa, and Chromalveolata. Finally, we discovered several instances of putative fusion events between MLO proteins and different kinds of proteins. Such Rosetta stone-type hybrid proteins might be instructive for future analysis of potential MLO functions. Our findings suggest that MLO is an ancient protein that possibly evolved in unicellular photosynthetic eukaryotes, and consolidated in land plants with a conserved topology, comprising seven TM domains and an intrinsically unstructured C-terminus.

摘要

抗白粉病基因座O(MLO)蛋白是多跨膜整合蛋白,长期以来一直被认为是植物特有的,主要参与植物与白粉病的相互作用。然而,过去十年的研究表明,MLO蛋白分化为一个具有多个进化枝的家族,其成员与不同的生理过程相关。我们提供了一个大幅增加的MLO氨基酸序列数据集,涵盖了几乎所有主要的陆地植物谱系。基于这个全面的数据集,我们定义了七个系统发育进化枝,并重建了胚植物中MLO家族可能的进化过程。我们进一步鉴定了几个在所有MLO蛋白中都保守或局限于一个或几个进化枝的MLO肽基序,支持了MLO功能的进化枝特异性多样化与特定序列基序相关的观点。在酿酒酵母中,其中一些基序在功能上与有机分子和离子的跨膜(TM)运输有关。此外,我们试图确定MLO家族的进化起源,发现具有高度多样膜拓扑结构的MLO样蛋白不仅存在于绿藻中,也存在于明显相关的红藻(红藻门)、变形虫和色藻中。最后,我们发现了MLO蛋白与不同种类蛋白质之间的几个推定融合事件实例。这种罗塞塔石碑型杂交蛋白可能对未来潜在MLO功能的分析具有指导意义。我们的研究结果表明,MLO是一种古老的蛋白,可能在单细胞光合真核生物中进化,并在陆地植物中巩固,具有保守的拓扑结构,包括七个跨膜结构域和一个内在无序的C末端。

https://cdn.ncbi.nlm.nih.gov/pmc/blobs/2446/4824068/eff644576216/evw036f1p.jpg

文献AI研究员

20分钟写一篇综述,助力文献阅读效率提升50倍。

立即体验

用中文搜PubMed

大模型驱动的PubMed中文搜索引擎

马上搜索

文档翻译

学术文献翻译模型,支持多种主流文档格式。

立即体验