Suppr超能文献

用聚乳酸-羟基乙酸共聚物微粒治疗结核分枝杆菌感染的巨噬细胞可驱动NFκB和自噬依赖性细菌杀伤。

Treatment of Mycobacterium tuberculosis-Infected Macrophages with Poly(Lactic-Co-Glycolic Acid) Microparticles Drives NFκB and Autophagy Dependent Bacillary Killing.

作者信息

Lawlor Ciaran, O'Connor Gemma, O'Leary Seonadh, Gallagher Paul J, Cryan Sally-Ann, Keane Joseph, O'Sullivan Mary P

机构信息

School of Pharmacy, Royal College of Surgeons in Ireland, Dublin 2, Ireland.

Department of Clinical Medicine, Institute of Molecular Medicine, Trinity College Dublin, and St. James' Hospital, Dublin, Ireland.

出版信息

PLoS One. 2016 Feb 19;11(2):e0149167. doi: 10.1371/journal.pone.0149167. eCollection 2016.

Abstract

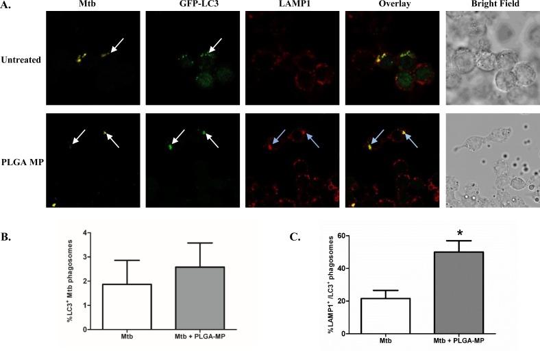
The emergence of multiple-drug-resistant tuberculosis (MDR-TB) has pushed our available repertoire of anti-TB therapies to the limit of effectiveness. This has increased the urgency to develop novel treatment modalities, and inhalable microparticle (MP) formulations are a promising option to target the site of infection. We have engineered poly(lactic-co-glycolic acid) (PLGA) MPs which can carry a payload of anti-TB agents, and are successfully taken up by human alveolar macrophages. Even without a drug cargo, MPs can be potent immunogens; yet little is known about how they influence macrophage function in the setting of Mycobacterium tuberculosis (Mtb) infection. To address this issue we infected THP-1 macrophages with Mtb H37Ra or H37Rv and treated with MPs. In controlled experiments we saw a reproducible reduction in bacillary viability when THP-1 macrophages were treated with drug-free MPs. NFκB activity was increased in MP-treated macrophages, although cytokine secretion was unaltered. Confocal microscopy of immortalized murine bone marrow-derived macrophages expressing GFP-tagged LC3 demonstrated induction of autophagy. Inhibition of caspases did not influence the MP-induced restriction of bacillary growth, however, blockade of NFκB or autophagy with pharmacological inhibitors reversed this MP effect on macrophage function. These data support harnessing inhaled PLGA MP-drug delivery systems as an immunotherapeutic in addition to serving as a vehicle for targeted drug delivery. Such "added value" could be exploited in the generation of inhaled vaccines as well as inhaled MDR-TB therapeutics when used as an adjunct to existing treatments.

摘要

多重耐药结核病(MDR-TB)的出现已将我们现有的抗结核治疗方法的有效性推到了极限。这增加了开发新型治疗方式的紧迫性,而可吸入微粒(MP)制剂是靶向感染部位的一个有前景的选择。我们设计了聚乳酸-羟基乙酸共聚物(PLGA)微粒,其可携带抗结核药物,并成功被人肺泡巨噬细胞摄取。即使没有药物负载,微粒也可能是强效免疫原;然而,对于它们在结核分枝杆菌(Mtb)感染情况下如何影响巨噬细胞功能却知之甚少。为了解决这个问题,我们用Mtb H37Ra或H37Rv感染THP-1巨噬细胞并用微粒进行处理。在对照实验中,我们发现当用不含药物的微粒处理THP-1巨噬细胞时,细菌活力出现了可重复的降低。在经微粒处理的巨噬细胞中NFκB活性增加,尽管细胞因子分泌未改变。对表达绿色荧光蛋白标记的LC3的永生化小鼠骨髓来源巨噬细胞进行共聚焦显微镜检查显示自噬被诱导。半胱天冬酶的抑制并不影响微粒诱导的细菌生长限制,然而,用药物抑制剂阻断NFκB或自噬可逆转微粒对巨噬细胞功能的这种作用。这些数据支持将吸入性PLGA微粒药物递送系统用作免疫疗法,此外还可作为靶向药物递送的载体。当用作现有治疗的辅助手段时,这种“附加价值”可用于开发吸入性疫苗以及吸入性MDR-TB治疗药物。

https://cdn.ncbi.nlm.nih.gov/pmc/blobs/ea74/4760758/ec248ad6f456/pone.0149167.g001.jpg

文献AI研究员

20分钟写一篇综述,助力文献阅读效率提升50倍。

立即体验

用中文搜PubMed

大模型驱动的PubMed中文搜索引擎

马上搜索

文档翻译

学术文献翻译模型,支持多种主流文档格式。

立即体验