Suppr超能文献

钙黄长石生物陶瓷促进成骨、血管生成并抑制破骨细胞生成以实现骨质疏松性骨再生。

Akermanite bioceramics promote osteogenesis, angiogenesis and suppress osteoclastogenesis for osteoporotic bone regeneration.

作者信息

Xia Lunguo, Yin Zhilan, Mao Lixia, Wang Xiuhui, Liu Jiaqiang, Jiang Xinquan, Zhang Zhiyuan, Lin Kaili, Chang Jiang, Fang Bing

机构信息

Center of Craniofacial Orthodontics, Department of Oral and Cranio-maxillofacial Science, Ninth People's Hospital Affiliated to Shanghai Jiao Tong University, School of Medicine, Shanghai 200011, China.

State Key Laboratory of High Performance Ceramics and Superfine Microstructure, Shanghai Institute of Ceramics, Chinese Academy of Sciences, Shanghai 200050, China.

出版信息

Sci Rep. 2016 Feb 25;6:22005. doi: 10.1038/srep22005.

Abstract

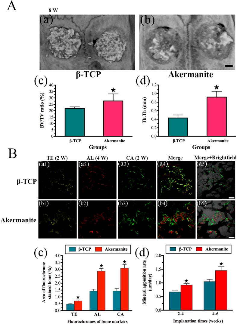
It is a big challenge for bone healing under osteoporotic pathological condition with impaired angiogenesis, osteogenesis and remodeling. In the present study, the effect of Ca, Mg, Si containing akermanite bioceramics (Ca2MgSi2O7) extract on cell proliferation, osteogenic differentiation and angiogenic factor expression of BMSCs derived from ovariectomized rats (BMSCs-OVX) as well as the expression of osteoclastogenic factors was evaluated. The results showed that akermanite could enhance cell proliferation, ALP activity, expression of Runx2, BMP-2, BSP, OPN, OCN, OPG and angiogenic factors including VEGF and ANG-1. Meanwhile, akermanite could repress expression of osteoclastogenic factors including RANKL and TNF-α. Moreover, akermanite could activate ERK, P38, AKT and STAT3 signaling pathways, while crosstalk among these signaling pathways was evident. More importantly, the effect of akermanite extract on RANKL-induced osteoclastogenesis was evaluated by TRAP staining and real-time PCR assay. The results showed that akermanite could suppress osteoclast formation and expression of TRAP, cathepsin K and NFATc1. The in vivo experiments revealed that akermanite bioceramics dramatically stimulated osteogenesis and angiogenesis in an OVX rat critical-sized calvarial defect model. All these results suggest that akermanite bioceramics with the effects of Mg and Si ions on osteogenesis, angiogenesis and osteoclastogenesis are promising biomaterials for osteoporotic bone regeneration.

摘要

在血管生成、成骨和重塑受损的骨质疏松病理条件下,骨愈合是一项巨大挑战。在本研究中,评估了含钙、镁、硅的钙镁黄长石生物陶瓷(Ca2MgSi2O7)提取物对去卵巢大鼠来源的骨髓间充质干细胞(BMSCs-OVX)的细胞增殖、成骨分化、血管生成因子表达以及破骨细胞生成因子表达的影响。结果表明,钙镁黄长石可增强细胞增殖、碱性磷酸酶活性、Runx2、BMP-2、骨涎蛋白(BSP)、骨桥蛋白(OPN)、骨钙素(OCN)、骨保护素(OPG)以及包括血管内皮生长因子(VEGF)和血管生成素-1(ANG-1)在内的血管生成因子的表达。同时,钙镁黄长石可抑制包括核因子κB受体活化因子配体(RANKL)和肿瘤坏死因子-α(TNF-α)在内的破骨细胞生成因子的表达。此外,钙镁黄长石可激活细胞外信号调节激酶(ERK)、P38、蛋白激酶B(AKT)和信号转导子和转录激活子3(STAT3)信号通路,并且这些信号通路之间存在明显的相互作用。更重要的是,通过抗酒石酸酸性磷酸酶(TRAP)染色和实时定量聚合酶链反应(PCR)分析评估了钙镁黄长石提取物对RANKL诱导的破骨细胞生成的影响。结果表明,钙镁黄长石可抑制破骨细胞形成以及TRAP、组织蛋白酶K和活化T细胞核因子c1(NFATc1)的表达。体内实验表明,在去卵巢大鼠临界大小颅骨缺损模型中,钙镁黄长石生物陶瓷显著刺激了成骨和血管生成。所有这些结果表明,具有镁和硅离子对成骨、血管生成和破骨细胞生成作用的钙镁黄长石生物陶瓷是用于骨质疏松性骨再生的有前景的生物材料。

https://cdn.ncbi.nlm.nih.gov/pmc/blobs/8b16/4766478/54472683dd0d/srep22005-f1.jpg

文献检索

告别复杂PubMed语法,用中文像聊天一样搜索,搜遍4000万医学文献。AI智能推荐,让科研检索更轻松。

立即免费搜索

文件翻译

保留排版,准确专业,支持PDF/Word/PPT等文件格式,支持 12+语言互译。

免费翻译文档

深度研究

AI帮你快速写综述,25分钟生成高质量综述,智能提取关键信息,辅助科研写作。

立即免费体验