Suppr超能文献

膳食中的紫檀芪是一种新型的、以MTA1为靶点的前列腺癌化学预防和治疗药物。

Dietary pterostilbene is a novel MTA1-targeted chemopreventive and therapeutic agent in prostate cancer.

作者信息

Dhar Swati, Kumar Avinash, Zhang Liangfen, Rimando Agnes M, Lage Janice M, Lewin Jack R, Atfi Azeddine, Zhang Xu, Levenson Anait S

机构信息

Cancer Institute, University of Mississippi Medical Center, Jackson, MS, USA.

Department of Pathology, University of Mississippi Medical Center, Jackson, MS, USA.

出版信息

Oncotarget. 2016 Apr 5;7(14):18469-84. doi: 10.18632/oncotarget.7841.

Abstract

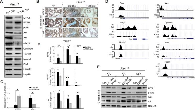
Overexpression of the epigenetic modifier metastasis-associated protein 1 (MTA1) is associated with aggressive human prostate cancer. The purpose of this study was to determine MTA1- targeted chemopreventive and therapeutic efficacy of pterostilbene, a natural potent analog of resveratrol, in pre-clinical models of prostate cancer. Here, we show that high levels of MTA1 expression in Pten-loss prostate cooperate with key oncogenes, including c-Myc and Akt among others, to promote prostate cancer progression. Loss-of-function studies using human prostate cancer cells indicated direct involvement of MTA1 in inducing inflammation and epithelial-to-mesenchymal transition. Importantly, pharmacological inhibition of MTA1 by pterostilbene resulted in decreased proliferation and angiogenesis and increased apoptosis. This restrained prostatic intraepithelial neoplasia (PIN) formation in prostate-specific Pten heterozygous mice and reduced tumor development and progression in prostate-specific Pten-null mice. Our findings highlight MTA1 as a key upstream regulator of prostate tumorigenesis and cancer progression. More significantly, it offers pre-clinical proof for pterostilbene as a promising lead natural agent for MTA1-targeted chemopreventive and therapeutic strategy to curb prostate cancer.

摘要

表观遗传修饰因子转移相关蛋白1(MTA1)的过表达与侵袭性人类前列腺癌相关。本研究的目的是在前列腺癌临床前模型中确定紫檀芪(白藜芦醇的一种天然强效类似物)对MTA1的化学预防和治疗效果。在此,我们表明在Pten缺失的前列腺中高水平的MTA1表达与包括c-Myc和Akt等关键癌基因协同作用,促进前列腺癌进展。使用人前列腺癌细胞的功能丧失研究表明MTA1直接参与诱导炎症和上皮-间质转化。重要的是,紫檀芪对MTA1的药理学抑制导致增殖和血管生成减少以及细胞凋亡增加。这抑制了前列腺特异性Pten杂合小鼠前列腺上皮内瘤变(PIN)的形成,并减少了前列腺特异性Pten基因敲除小鼠的肿瘤发生和进展。我们的研究结果突出了MTA1作为前列腺肿瘤发生和癌症进展的关键上游调节因子。更重要的是,它为紫檀芪作为一种有前景的先导天然药物提供了临床前证据,用于针对MTA1的化学预防和治疗策略以遏制前列腺癌。

https://cdn.ncbi.nlm.nih.gov/pmc/blobs/8827/4951302/940d220a0173/oncotarget-07-18469-g001.jpg

文献AI研究员

20分钟写一篇综述,助力文献阅读效率提升50倍。

立即体验

用中文搜PubMed

大模型驱动的PubMed中文搜索引擎

马上搜索

文档翻译

学术文献翻译模型,支持多种主流文档格式。

立即体验