Suppr超能文献

体外心肺支持下重度声门下狭窄婴儿的麻醉管理

Management of Anesthesia under Extracorporeal Cardiopulmonary Support in an Infant with Severe Subglottic Stenosis.

作者信息

Soeda Rie, Taniguchi Fumika, Sawada Maiko, Hamaoka Saeko, Shibasaki Masayuki, Nakajima Yasufumi, Hashimoto Satoru, Sawa Teiji, Nakayama Yoshinobu

机构信息

Department of Anesthesiology, Kyoto Prefectural University of Medicine, 465 Kajii-cho, Kamigyo, Kyoto 602-8566, Japan.

Department of Anesthesiology, Kansai Medical University, 2-5-1 Shin-machi, Hirakata, Osaka 573-1010, Japan.

出版信息

Case Rep Anesthesiol. 2016;2016:6871565. doi: 10.1155/2016/6871565. Epub 2016 Feb 18.

Abstract

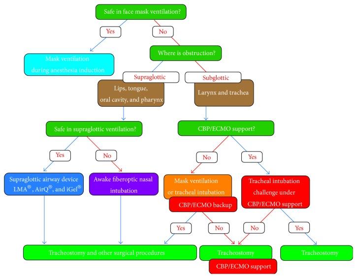
A 4-month-old female infant who weighed 3.57 kg with severe subglottic stenosis underwent tracheostomy under extracorporeal cardiopulmonary support. First, we set up extracorporeal cardiopulmonary support to the infant and then successfully intubated an endotracheal tube with a 2.5 mm inner diameter before tracheostomy by otolaryngologists. Extracorporeal cardiopulmonary support is an alternative for maintenance of oxygenation in difficult airway management in infants.

摘要

一名体重3.57千克的4个月大女婴患有严重的声门下狭窄,在体外心肺支持下接受了气管造口术。首先,我们为该婴儿建立了体外心肺支持,然后耳鼻喉科医生在气管造口术前成功插入了一根内径为2.5毫米的气管内导管。体外心肺支持是婴儿困难气道管理中维持氧合的一种替代方法。

https://cdn.ncbi.nlm.nih.gov/pmc/blobs/d0d9/4775790/4a3f856585bf/CRIA2016-6871565.001.jpg

文献AI研究员

20分钟写一篇综述,助力文献阅读效率提升50倍。

立即体验

用中文搜PubMed

大模型驱动的PubMed中文搜索引擎

马上搜索

文档翻译

学术文献翻译模型,支持多种主流文档格式。

立即体验