• 文献检索
  • 文档翻译
  • 深度研究
  • 学术资讯
  • Suppr Zotero 插件Zotero 插件
  • 邀请有礼
  • 套餐&价格
  • 历史记录
应用&插件
Suppr Zotero 插件Zotero 插件浏览器插件Mac 客户端Windows 客户端微信小程序
定价
高级版会员购买积分包购买API积分包
服务
文献检索文档翻译深度研究API 文档MCP 服务
关于我们
关于 Suppr公司介绍联系我们用户协议隐私条款
关注我们

Suppr 超能文献

核心技术专利:CN118964589B侵权必究
粤ICP备2023148730 号-1Suppr @ 2026

文献检索

告别复杂PubMed语法,用中文像聊天一样搜索,搜遍4000万医学文献。AI智能推荐,让科研检索更轻松。

立即免费搜索

文件翻译

保留排版,准确专业,支持PDF/Word/PPT等文件格式,支持 12+语言互译。

免费翻译文档

深度研究

AI帮你快速写综述,25分钟生成高质量综述,智能提取关键信息,辅助科研写作。

立即免费体验

阻止糖皮质激素受体与附近反应元件结合的DNA序列的鉴定与表征。

Identification and characterization of DNA sequences that prevent glucocorticoid receptor binding to nearby response elements.

作者信息

Telorac Jonas, Prykhozhij Sergey V, Schöne Stefanie, Meierhofer David, Sauer Sascha, Thomas-Chollier Morgane, Meijsing Sebastiaan H

机构信息

Max Planck Institute for Molecular Genetics, Ihnestrasse 63-73, D-14195 Berlin, Germany.

Max Planck Institute for Molecular Genetics, Ihnestrasse 63-73, D-14195 Berlin, Germany Dalhousie University, Halifax, NS B3K 6R8, Canada.

出版信息

Nucleic Acids Res. 2016 Jul 27;44(13):6142-56. doi: 10.1093/nar/gkw203. Epub 2016 Mar 25.

DOI:10.1093/nar/gkw203
PMID:27016732
原文链接:https://pmc.ncbi.nlm.nih.gov/articles/PMC5291246/
Abstract

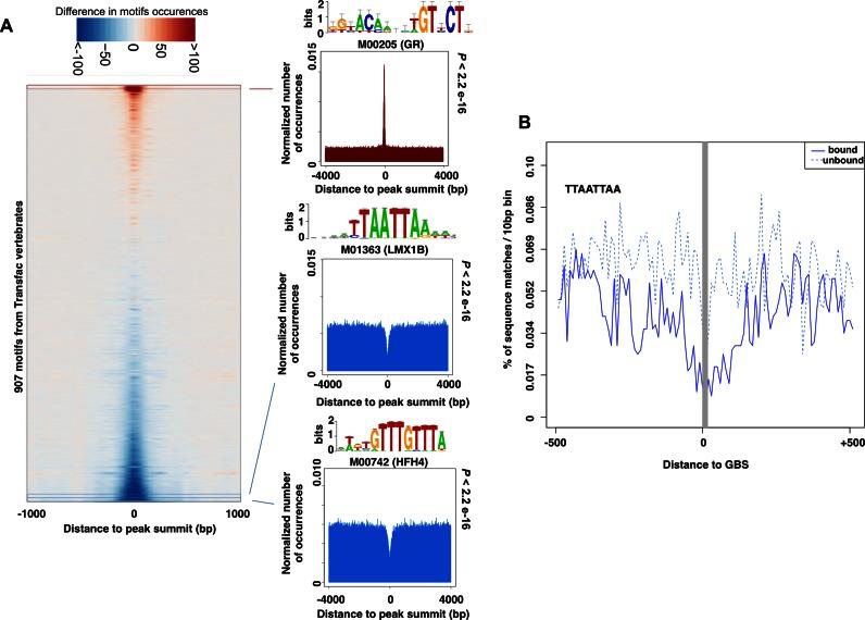
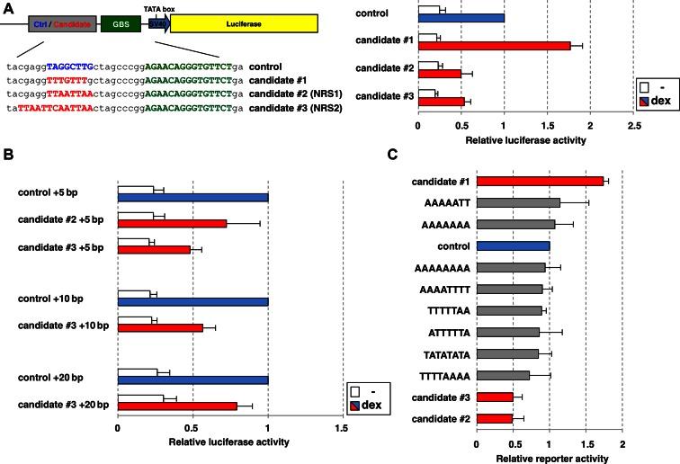
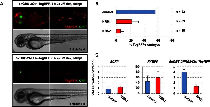
Out of the myriad of potential DNA binding sites of the glucocorticoid receptor (GR) found in the human genome, only a cell-type specific minority is actually bound, indicating that the presence of a recognition sequence alone is insufficient to specify where GR binds. Cooperative interactions with other transcription factors (TFs) are known to contribute to binding specificity. Here, we reasoned that sequence signals preventing GR recruitment to certain loci provide an alternative means to confer specificity. Motif analyses uncovered candidate Negative Regulatory Sequences (NRSs) that interfere with genomic GR binding. Subsequent functional analyses demonstrated that NRSs indeed prevent GR binding to nearby response elements. We show that NRS activity is conserved across species, found in most tissues and that they also interfere with the genomic binding of other TFs. Interestingly, the effects of NRSs appear not to be a simple consequence of changes in chromatin accessibility. Instead, we find that NRSs interact with proteins found at sub-nuclear structures called paraspeckles and that these proteins might mediate the repressive effects of NRSs. Together, our studies suggest that the joint influence of positive and negative sequence signals partition the genome into regions where GR can bind and those where it cannot.

摘要

在人类基因组中发现的糖皮质激素受体(GR)众多潜在的DNA结合位点中,实际上只有少数细胞类型特异性位点会被结合,这表明仅存在识别序列不足以确定GR的结合位置。已知与其他转录因子(TFs)的协同相互作用有助于结合特异性。在此,我们推断阻止GR募集到某些基因座的序列信号提供了一种赋予特异性的替代方式。基序分析发现了干扰基因组GR结合的候选负调控序列(NRSs)。随后的功能分析表明,NRSs确实能阻止GR与附近的反应元件结合。我们表明,NRS活性在物种间是保守的,存在于大多数组织中,并且它们也会干扰其他TFs的基因组结合。有趣的是,NRSs的作用似乎不是染色质可及性变化的简单结果。相反,我们发现NRSs与在称为副斑点的亚核结构中发现的蛋白质相互作用,并且这些蛋白质可能介导NRSs的抑制作用。总之,我们的研究表明,正负序列信号的共同影响将基因组划分为GR可以结合和不能结合的区域。

https://cdn.ncbi.nlm.nih.gov/pmc/blobs/a809/5291246/7c4763d13f31/gkw203fig7.jpg
https://cdn.ncbi.nlm.nih.gov/pmc/blobs/a809/5291246/b928ee78fd7f/gkw203fig1.jpg
https://cdn.ncbi.nlm.nih.gov/pmc/blobs/a809/5291246/744aefe0cf5c/gkw203fig2.jpg
https://cdn.ncbi.nlm.nih.gov/pmc/blobs/a809/5291246/53bc8fca2656/gkw203fig3.jpg
https://cdn.ncbi.nlm.nih.gov/pmc/blobs/a809/5291246/208a5a132486/gkw203fig4.jpg
https://cdn.ncbi.nlm.nih.gov/pmc/blobs/a809/5291246/7d44759ccac3/gkw203fig5.jpg
https://cdn.ncbi.nlm.nih.gov/pmc/blobs/a809/5291246/1aaf2d0eb7d4/gkw203fig6.jpg
https://cdn.ncbi.nlm.nih.gov/pmc/blobs/a809/5291246/7c4763d13f31/gkw203fig7.jpg
https://cdn.ncbi.nlm.nih.gov/pmc/blobs/a809/5291246/b928ee78fd7f/gkw203fig1.jpg
https://cdn.ncbi.nlm.nih.gov/pmc/blobs/a809/5291246/744aefe0cf5c/gkw203fig2.jpg
https://cdn.ncbi.nlm.nih.gov/pmc/blobs/a809/5291246/53bc8fca2656/gkw203fig3.jpg
https://cdn.ncbi.nlm.nih.gov/pmc/blobs/a809/5291246/208a5a132486/gkw203fig4.jpg
https://cdn.ncbi.nlm.nih.gov/pmc/blobs/a809/5291246/7d44759ccac3/gkw203fig5.jpg
https://cdn.ncbi.nlm.nih.gov/pmc/blobs/a809/5291246/1aaf2d0eb7d4/gkw203fig6.jpg
https://cdn.ncbi.nlm.nih.gov/pmc/blobs/a809/5291246/7c4763d13f31/gkw203fig7.jpg

相似文献

1
Identification and characterization of DNA sequences that prevent glucocorticoid receptor binding to nearby response elements.阻止糖皮质激素受体与附近反应元件结合的DNA序列的鉴定与表征。
Nucleic Acids Res. 2016 Jul 27;44(13):6142-56. doi: 10.1093/nar/gkw203. Epub 2016 Mar 25.
2
Different chromatin and DNA sequence characteristics define glucocorticoid receptor binding sites that are blocked or not blocked by coregulator Hic-5.不同的染色质和 DNA 序列特征定义了糖皮质激素受体结合位点,这些结合位点被或不被共激活因子 Hic-5 阻断。
PLoS One. 2018 May 8;13(5):e0196965. doi: 10.1371/journal.pone.0196965. eCollection 2018.
3
Role of the chromatin landscape and sequence in determining cell type-specific genomic glucocorticoid receptor binding and gene regulation.染色质格局和序列在决定细胞类型特异性基因组糖皮质激素受体结合及基因调控中的作用
Nucleic Acids Res. 2017 Feb 28;45(4):1805-1819. doi: 10.1093/nar/gkw1163.
4
Agonist-activated glucocorticoid receptor inhibits binding of heat shock factor 1 to the heat shock protein 70 promoter in vivo.激动剂激活的糖皮质激素受体在体内抑制热休克因子1与热休克蛋白70启动子的结合。
Mol Endocrinol. 2004 Mar;18(3):500-8. doi: 10.1210/me.2003-0215. Epub 2003 Dec 12.
5
The glucocorticoid receptor regulates the binding of C/EPBbeta on the alpha-1-acid glycoprotein promoter in vivo.糖皮质激素受体在体内调节C/EPBβ与α-1-酸性糖蛋白启动子的结合。
DNA Cell Biol. 1997 Dec;16(12):1467-76. doi: 10.1089/dna.1997.16.1467.
6
Repression of the human glycoprotein hormone alpha-subunit gene by glucocorticoids: evidence for receptor interactions with limiting transcriptional activators.糖皮质激素对人糖蛋白激素α亚基基因的抑制作用:受体与有限转录激活因子相互作用的证据
Mol Endocrinol. 1991 Jan;5(1):100-10. doi: 10.1210/mend-5-1-100.
7
Structural requirements of the glucocorticoid and retinoic acid response units in the phosphoenolpyruvate carboxykinase gene promoter.磷酸烯醇式丙酮酸羧激酶基因启动子中糖皮质激素和视黄酸反应元件的结构要求。
Mol Endocrinol. 1998 Oct;12(10):1487-98. doi: 10.1210/mend.12.10.0187.
8
Sequences flanking the core-binding site modulate glucocorticoid receptor structure and activity.核心结合位点侧翼序列调节糖皮质激素受体结构和活性。
Nat Commun. 2016 Sep 1;7:12621. doi: 10.1038/ncomms12621.
9
Bag-1M is a component of the in vivo DNA-glucocorticoid receptor complex at hormone-regulated promoter.Bag-1M是激素调节型启动子处体内DNA-糖皮质激素受体复合物的一个组成部分。
J Mol Biol. 2008 Dec 5;384(1):22-30. doi: 10.1016/j.jmb.2008.09.010. Epub 2008 Sep 16.
10
Expanding the repertoire of glucocorticoid receptor target genes by engineering genomic response elements.通过工程化基因组反应元件来扩展糖皮质激素受体靶基因的 repertoire。
Life Sci Alliance. 2019 Mar 13;2(2). doi: 10.26508/lsa.201800283. Print 2019 Apr.

引用本文的文献

1
Anti-Photodamage Effect of Murill Polysaccharide on UVB-Damaged HaCaT Cells.Murill 多糖对 UVB 损伤的 HaCaT 细胞的光保护作用。
Int J Mol Sci. 2024 Apr 25;25(9):4676. doi: 10.3390/ijms25094676.
2
Improved Glucocorticoid Receptor Ligands: Fantastic Beasts, but How to Find Them?改善的糖皮质激素受体配体:神奇动物,又该如何寻找?
Front Endocrinol (Lausanne). 2020 Sep 24;11:559673. doi: 10.3389/fendo.2020.559673. eCollection 2020.
3
Different chromatin and DNA sequence characteristics define glucocorticoid receptor binding sites that are blocked or not blocked by coregulator Hic-5.

本文引用的文献

1
Cellular and molecular insights into Hox protein action.Hox 蛋白作用的细胞和分子见解。
Development. 2015 Apr 1;142(7):1212-27. doi: 10.1242/dev.109785.
2
ChIP-exo signal associated with DNA-binding motifs provides insight into the genomic binding of the glucocorticoid receptor and cooperating transcription factors.与DNA结合基序相关的ChIP-exo信号为糖皮质激素受体和协同转录因子的基因组结合提供了深入了解。
Genome Res. 2015 Jun;25(6):825-35. doi: 10.1101/gr.185157.114. Epub 2015 Feb 26.
3
Accurate proteome-wide label-free quantification by delayed normalization and maximal peptide ratio extraction, termed MaxLFQ.
不同的染色质和 DNA 序列特征定义了糖皮质激素受体结合位点,这些结合位点被或不被共激活因子 Hic-5 阻断。
PLoS One. 2018 May 8;13(5):e0196965. doi: 10.1371/journal.pone.0196965. eCollection 2018.
4
Glucocorticoid receptor control of transcription: precision and plasticity via allostery.糖皮质激素受体对转录的调控:通过变构实现的精确性和可塑性
Nat Rev Mol Cell Biol. 2017 Mar;18(3):159-174. doi: 10.1038/nrm.2016.152. Epub 2017 Jan 5.
5
Role of the chromatin landscape and sequence in determining cell type-specific genomic glucocorticoid receptor binding and gene regulation.染色质格局和序列在决定细胞类型特异性基因组糖皮质激素受体结合及基因调控中的作用
Nucleic Acids Res. 2017 Feb 28;45(4):1805-1819. doi: 10.1093/nar/gkw1163.
通过延迟归一化和最大肽段比率提取进行全蛋白质组精确的无标记定量,称为MaxLFQ。
Mol Cell Proteomics. 2014 Sep;13(9):2513-26. doi: 10.1074/mcp.M113.031591. Epub 2014 Jun 17.
4
Long noncoding RNA NEAT1-dependent SFPQ relocation from promoter region to paraspeckle mediates IL8 expression upon immune stimuli.长链非编码 RNA NEAT1 依赖性 SFPQ 从启动子区域到核旁斑点的移位介导免疫刺激后 IL8 的表达。
Mol Cell. 2014 Feb 6;53(3):393-406. doi: 10.1016/j.molcel.2014.01.009.
5
A naturally occurring insertion of a single amino acid rewires transcriptional regulation by glucocorticoid receptor isoforms.一种单氨基酸的自然插入改变了糖皮质激素受体同工型的转录调控。
Proc Natl Acad Sci U S A. 2013 Oct 29;110(44):17826-31. doi: 10.1073/pnas.1316235110. Epub 2013 Oct 14.
6
Directional tissue migration through a self-generated chemokine gradient.通过自生成趋化因子梯度进行定向组织迁移。
Nature. 2013 Nov 14;503(7475):285-9. doi: 10.1038/nature12635. Epub 2013 Sep 25.
7
Chromatin position effects assayed by thousands of reporters integrated in parallel.通过数千个并行整合的报告基因检测染色质位置效应。
Cell. 2013 Aug 15;154(4):914-27. doi: 10.1016/j.cell.2013.07.018.
8
Zebrafish Expression Ontology of Gene Sets (ZEOGS): a tool to analyze enrichment of zebrafish anatomical terms in large gene sets.斑马鱼基因集表达本体 (ZEOGS):用于分析大型基因集中斑马鱼解剖学术语富集情况的工具。
Zebrafish. 2013 Sep;10(3):303-15. doi: 10.1089/zeb.2012.0865. Epub 2013 May 8.
9
Genome architecture: domain organization of interphase chromosomes.基因组结构:间期染色体的结构域组织。
Cell. 2013 Mar 14;152(6):1270-84. doi: 10.1016/j.cell.2013.02.001.
10
The PRoteomics IDEntifications (PRIDE) database and associated tools: status in 2013.PRIDE 数据库及相关工具:2013 年的现状。
Nucleic Acids Res. 2013 Jan;41(Database issue):D1063-9. doi: 10.1093/nar/gks1262. Epub 2012 Nov 29.