Monticelli Laurel A, Buck Michael D, Flamar Anne-Laure, Saenz Steven A, Tait Wojno Elia D, Yudanin Naomi A, Osborne Lisa C, Hepworth Matthew R, Tran Sara V, Rodewald Hans-Reimer, Shah Hardik, Cross Justin R, Diamond Joshua M, Cantu Edward, Christie Jason D, Pearce Erika L, Artis David
Jill Roberts Institute for Research in Inflammatory Bowel Disease, Joan and Sanford I. Weill Department of Medicine, Department of Microbiology and Immunology, Weill Cornell Medicine, Cornell University, New York, New York, USA.
Department of Immunometabolism, Max Plank Institute of Immunobiology and Epigenetics, Freiburg, Germany.
Nat Immunol. 2016 Jun;17(6):656-65. doi: 10.1038/ni.3421. Epub 2016 Apr 4.
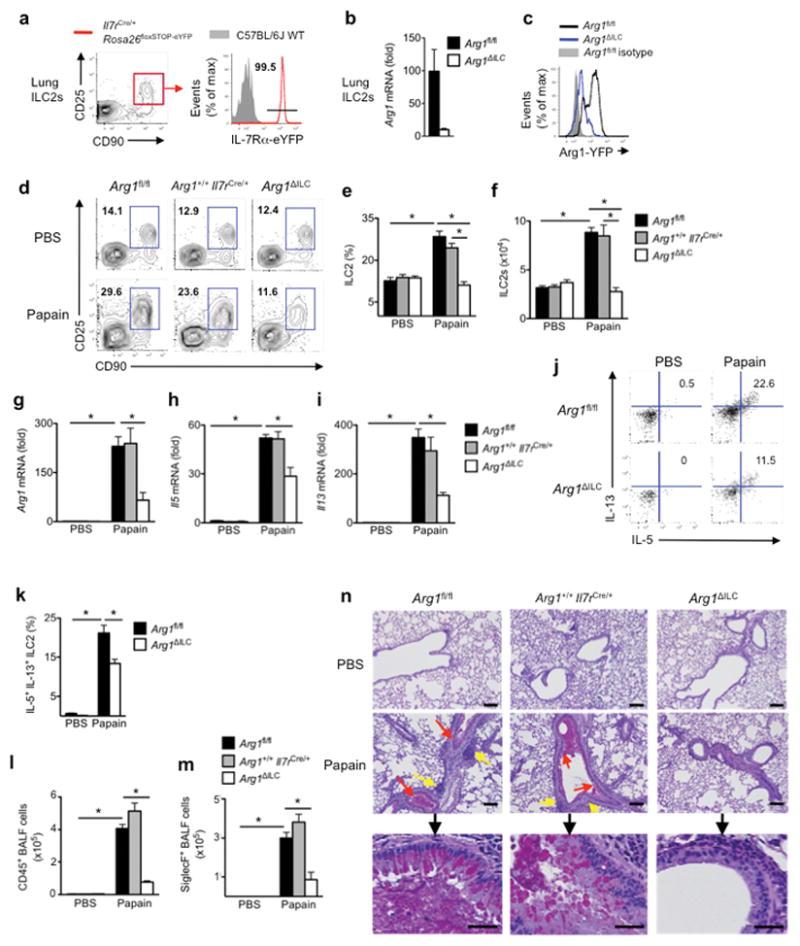
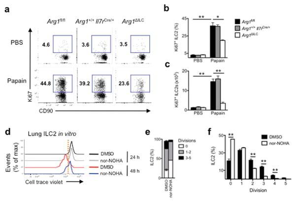
Group 2 innate lymphoid cells (ILC2s) regulate tissue inflammation and repair after activation by cell-extrinsic factors such as host-derived cytokines. However, the cell-intrinsic metabolic pathways that control ILC2 function are undefined. Here we demonstrate that expression of the enzyme arginase-1 (Arg1) during acute or chronic lung inflammation is a conserved trait of mouse and human ILC2s. Deletion of mouse ILC-intrinsic Arg1 abrogated type 2 lung inflammation by restraining ILC2 proliferation and dampening cytokine production. Mechanistically, inhibition of Arg1 enzymatic activity disrupted multiple components of ILC2 metabolic programming by altering arginine catabolism, impairing polyamine biosynthesis and reducing aerobic glycolysis. These data identify Arg1 as a key regulator of ILC2 bioenergetics that controls proliferative capacity and proinflammatory functions promoting type 2 inflammation.
第2组固有淋巴细胞(ILC2s)在被宿主来源的细胞因子等细胞外因素激活后,可调节组织炎症和修复。然而,控制ILC2功能的细胞内代谢途径尚不清楚。在这里,我们证明,在急性或慢性肺部炎症期间,精氨酸酶-1(Arg1)的表达是小鼠和人类ILC2s的一个保守特征。删除小鼠ILC内源性Arg1可通过抑制ILC2增殖和抑制细胞因子产生来消除2型肺部炎症。从机制上讲,抑制Arg1酶活性会改变精氨酸分解代谢、损害多胺生物合成并降低有氧糖酵解,从而破坏ILC2代谢程序的多个组成部分。这些数据表明,Arg1是ILC2生物能量学的关键调节因子,可控制促进2型炎症的增殖能力和促炎功能。