Suppr超能文献

大鼠海马齿状回神经退行性变相关的缺血后快感缺失

Postischemic Anhedonia Associated with Neurodegenerative Changes in the Hippocampal Dentate Gyrus of Rats.

作者信息

Kasahara Jiro, Uchida Hiroto, Tezuka Kenta, Oka Nanae

机构信息

Department of Neurobiology and Therapeutics, Institute of Biomedical Sciences, Graduate School and Faculty of Pharmaceutical Sciences, Tokushima University, Tokushima 770-8505, Japan.

出版信息

Neural Plast. 2016;2016:5054275. doi: 10.1155/2016/5054275. Epub 2016 Mar 16.

Abstract

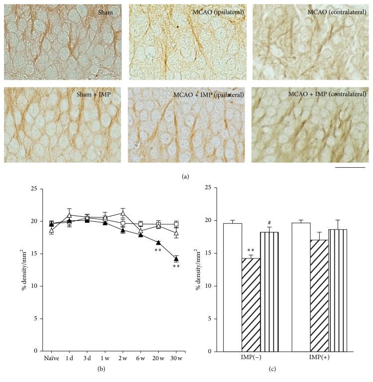
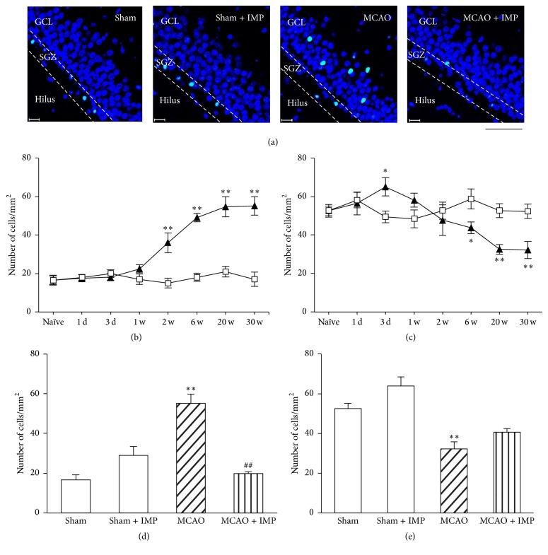
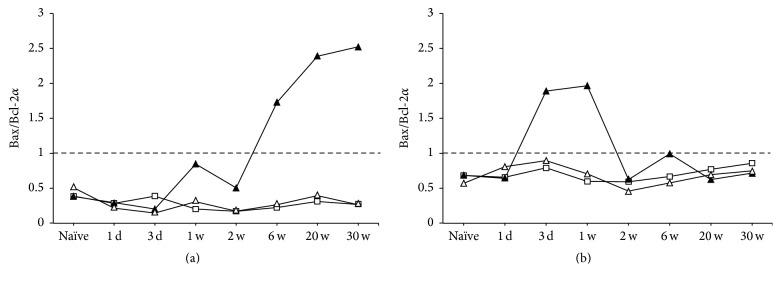
Poststroke depression is one of the major symptoms observed in the chronic stage of brain stroke such as cerebral ischemia. Its pathophysiological mechanisms, however, are not well understood. Using the transient right middle cerebral artery occlusion- (MCAO-, 90 min) operated rats as an ischemia model in this study, we first observed that aggravation of anhedonia spontaneously occurred especially after 20 weeks of MCAO, and it was prevented by chronic antidepressants treatment (imipramine or fluvoxamine). The anhedonia specifically associated with loss of the granular neurons in the ipsilateral side of hippocampal dentate gyrus and was also prevented by an antidepressant imipramine. Immunohistochemical analysis showed increased apoptosis inside the granular cell layer prior to and associated with the neuronal loss, and imipramine seemed to recover the survival signal rather than suppressing the death signal to prevent neurons from apoptosis. Proliferation and development of the neural stem cells were increased transiently in the subgranular zone of both ipsi- and contralateral hippocampus within one week after MCAO and then decreased and almost ceased after 6 weeks of MCAO, while chronic imipramine treatment prevented them partially. Overall, our study suggests new insights for the mechanistic correlation between poststroke depression and the delayed neurodegenerative changes in the hippocampal dentate gyrus with effective use of antidepressants on them.

摘要

中风后抑郁是脑卒中长期阶段(如脑缺血)观察到的主要症状之一。然而,其病理生理机制尚未完全明确。在本研究中,我们使用短暂性大脑中动脉闭塞(MCAO,90分钟)手术的大鼠作为缺血模型,首先观察到快感缺失在MCAO术后20周时尤其会自发加重,而慢性抗抑郁药治疗(丙咪嗪或氟伏沙明)可预防这种情况。这种快感缺失与海马齿状回同侧颗粒神经元的丧失密切相关,并且也可被抗抑郁药丙咪嗪预防。免疫组织化学分析显示,在颗粒细胞层内,神经元丧失之前及与之相关的凋亡增加,丙咪嗪似乎是恢复了存活信号而非抑制死亡信号来防止神经元凋亡。MCAO术后1周内,同侧和对侧海马齿状回颗粒下区神经干细胞的增殖和发育短暂增加,而在MCAO术后6周时减少并几乎停止,而慢性丙咪嗪治疗可部分预防这种情况。总体而言,我们的研究通过有效使用抗抑郁药,为中风后抑郁与海马齿状回延迟性神经退行性变化之间的机制关联提供了新的见解。

https://cdn.ncbi.nlm.nih.gov/pmc/blobs/d16c/4812484/e584fb071bfb/NP2016-5054275.001.jpg

文献检索

告别复杂PubMed语法,用中文像聊天一样搜索,搜遍4000万医学文献。AI智能推荐,让科研检索更轻松。

立即免费搜索

文件翻译

保留排版,准确专业,支持PDF/Word/PPT等文件格式,支持 12+语言互译。

免费翻译文档

深度研究

AI帮你快速写综述,25分钟生成高质量综述,智能提取关键信息,辅助科研写作。

立即免费体验