Suppr超能文献

使用腺病毒介导的全长抗体西妥昔单抗进行结直肠癌的基因治疗。

Gene therapy for colorectal cancer using adenovirus-mediated full-length antibody, cetuximab.

作者信息

Xing Man, Wang Xiang, Chi Yudan, Zhou Dongming

机构信息

Vaccine Research Center, Key Laboratory of Molecular Virology and Immunology, Institut Pasteur of Shanghai, Chinese Academy of Science, Shanghai, China.

出版信息

Oncotarget. 2016 May 10;7(19):28262-72. doi: 10.18632/oncotarget.8596.

Abstract

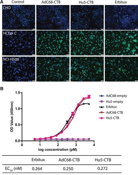
Cetuximab is a chimeric monoclonal antibody, approved to treat patients with metastatic colorectal cancer (mCRC), head and neck squamous cell carcinoma (HNSCC), non-small-cell lung cancer (NSCLC) for years. It functions by blocking the epidermal growth factor receptor (EGFR) from receiving signals or interacting with other proteins. Although the demand for cetuximab for the treatment of cancer patients in clinics is increasing, the complicated techniques involved and its high cost limit its wide applications. Here, a new, cheaper form of cetuximab was generated for cancer gene therapy. This was achieved by cloning the full-length cetuximab antibody into two serotypes of adenoviral vectors, termed as AdC68-CTB and Hu5-CTB. In vivo studies showed that a single dose of AdC68-CTB or Hu5-CTB induced sustained cetuximab expression and dramatically suppressed tumor growth in NCI-H508- or DiFi-inoculated nude mice. In conclusion, gene therapy using adenovirus expressing full-length cetuximab could be a novel alternative method for the effective treatment of colorectal cancer.

摘要

西妥昔单抗是一种嵌合单克隆抗体,多年来已被批准用于治疗转移性结直肠癌(mCRC)、头颈部鳞状细胞癌(HNSCC)和非小细胞肺癌(NSCLC)患者。它通过阻止表皮生长因子受体(EGFR)接收信号或与其他蛋白质相互作用来发挥作用。尽管临床上对西妥昔单抗治疗癌症患者的需求不断增加,但其涉及的复杂技术及其高昂成本限制了其广泛应用。在此,为癌症基因治疗产生了一种新型、更便宜的西妥昔单抗形式。这是通过将全长西妥昔单抗抗体克隆到两种腺病毒载体血清型中实现的,分别称为AdC68-CTB和Hu5-CTB。体内研究表明,单剂量的AdC68-CTB或Hu5-CTB可诱导西妥昔单抗持续表达,并显著抑制接种NCI-H508或DiFi的裸鼠体内肿瘤生长。总之,使用表达全长西妥昔单抗的腺病毒进行基因治疗可能是有效治疗结直肠癌的一种新型替代方法。

https://cdn.ncbi.nlm.nih.gov/pmc/blobs/ee0f/5053725/6f3d2fa964dd/oncotarget-07-28262-g001.jpg

文献AI研究员

20分钟写一篇综述,助力文献阅读效率提升50倍。

立即体验

用中文搜PubMed

大模型驱动的PubMed中文搜索引擎

马上搜索

文档翻译

学术文献翻译模型,支持多种主流文档格式。

立即体验