Suppr超能文献

基质金属蛋白酶-13在人软骨细胞中组成性产生,并通过内吞受体低密度脂蛋白受体相关蛋白1(LRP1)与含血小板反应蛋白基序的解聚素样金属蛋白酶-5(ADAMTS-5)和金属蛋白酶组织抑制因子-3(TIMP-3)共同内吞。

MMP-13 is constitutively produced in human chondrocytes and co-endocytosed with ADAMTS-5 and TIMP-3 by the endocytic receptor LRP1.

作者信息

Yamamoto Kazuhiro, Okano Hiroshi, Miyagawa Wakako, Visse Robert, Shitomi Yasuyuki, Santamaria Salvatore, Dudhia Jayesh, Troeberg Linda, Strickland Dudley K, Hirohata Satoshi, Nagase Hideaki

机构信息

Kennedy Institute of Rheumatology, Nuffield Department of Orthopaedics, Rheumatology, and Musculoskeletal Sciences, University of Oxford, Oxford, UK.

Kennedy Institute of Rheumatology, Nuffield Department of Orthopaedics, Rheumatology, and Musculoskeletal Sciences, University of Oxford, Oxford, UK; Department of Molecular Biology and Biochemistry, Okayama University Graduate School of Medicine, Dentistry and Pharmaceutical Sciences, Okayama, Japan.

出版信息

Matrix Biol. 2016 Dec;56:57-73. doi: 10.1016/j.matbio.2016.03.007. Epub 2016 Apr 12.

Abstract

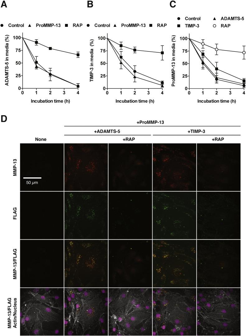
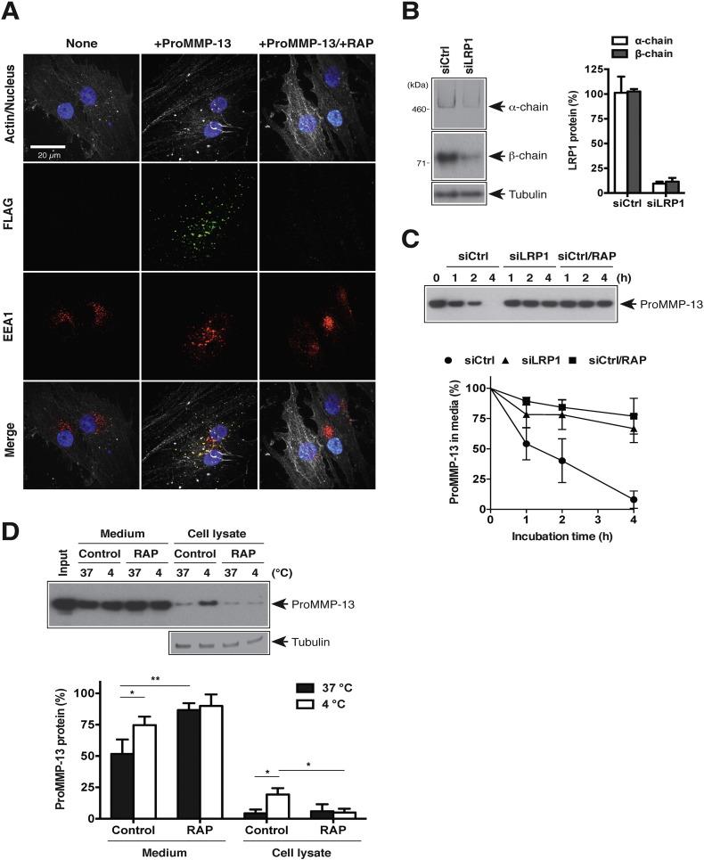
Matrix metalloproteinase 13 (MMP-13) degrades collagenous extracellular matrix and its aberrant activity associates with diseases such as arthritis, cancer, atherosclerosis and fibrosis. The wide range of MMP-13 proteolytic capacity suggests that it is a powerful, potentially destructive proteinase and thus it has been believed that MMP-13 is not produced in most adult human tissues in the steady state. Present study has revealed that human chondrocytes isolated from healthy adults constitutively express and secrete MMP-13, but that it is rapidly endocytosed and degraded by chondrocytes. Both pro- and activated MMP-13 bind to clusters II and III of low-density lipoprotein (LDL) receptor-related protein 1 (LRP1). Domain deletion studies indicated that the hemopexin domain is responsible for this interaction. Binding competition between MMP-13 and ADAMTS-4, -5 or TIMP-3, which also bind to cluster II, further shown that the MMP-13 binding site within cluster II is different from those of ADAMTS-4, -5 or TIMP-3. MMP-13 is therefore co-endocytosed with ADAMTS-5 and TIMP-3 by human chondrocytes. These findings indicate that MMP-13 may play a role on physiological turnover of cartilage extracellular matrix and that LRP1 is a key modulator of extracellular levels of MMP-13 and its internalization is independent of the levels of ADAMTS-4, -5 and TIMP-3.

摘要

基质金属蛋白酶13(MMP - 13)可降解细胞外胶原基质,其异常活性与关节炎、癌症、动脉粥样硬化和纤维化等疾病相关。MMP - 13广泛的蛋白水解能力表明它是一种强大的、具有潜在破坏性的蛋白酶,因此人们一直认为在大多数成体人类组织的稳态中不产生MMP - 13。目前的研究表明,从健康成年人分离出的人软骨细胞组成性地表达和分泌MMP - 13,但它会被软骨细胞迅速内吞并降解。前体MMP - 13和活化的MMP - 13均与低密度脂蛋白(LDL)受体相关蛋白1(LRP1)的簇II和簇III结合。结构域缺失研究表明,血色素结合蛋白结构域负责这种相互作用。MMP - 13与也结合簇II的ADAMTS - 4、 - 5或TIMP - 3之间的结合竞争进一步表明,簇II内的MMP - 13结合位点与ADAMTS - 4、 - 5或TIMP - 3的结合位点不同。因此,MMP - 13与人软骨细胞中的ADAMTS - 5和TIMP - 3共同被内吞。这些发现表明,MMP - 13可能在软骨细胞外基质的生理周转中起作用,并且LRP1是MMP - 13细胞外水平的关键调节因子,其内化独立于ADAMTS - 4、 - 5和TIMP - 3的水平。

https://cdn.ncbi.nlm.nih.gov/pmc/blobs/2e7d/5146981/08a0268ab2d1/gr1.jpg

文献AI研究员

20分钟写一篇综述,助力文献阅读效率提升50倍。

立即体验

用中文搜PubMed

大模型驱动的PubMed中文搜索引擎

马上搜索

文档翻译

学术文献翻译模型,支持多种主流文档格式。

立即体验