Suppr超能文献

乳腺癌中扩增基因1的下调有助于索拉非尼对人肝细胞癌的抗肿瘤作用。

Downregulation of amplified in breast cancer 1 contributes to the anti-tumor effects of sorafenib on human hepatocellular carcinoma.

作者信息

Li Ming, Wang Wei, Dan Yuzhen, Tong Zhangwei, Chen Wenbo, Qin Liping, Liu Kun, Li Wengang, Mo Pingli, Yu Chundong

机构信息

State Key Laboratory of Cellular Stress Biology, Innovation Center for Cell Signaling Network, School of Life Sciences, Xiamen University, Xiamen, China.

Xiamen City Key Laboratory of Biliary Tract Diseases, Chenggong Hospital of Xiamen University, Xiamen, China.

出版信息

Oncotarget. 2016 May 17;7(20):29605-19. doi: 10.18632/oncotarget.8812.

Abstract

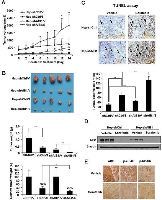
Multi-kinase inhibitor sorafenib represents a major breakthrough in the therapy of advanced hepatocellular carcinoma (HCC). Amplified in breast cancer 1 (AIB1) is frequently overexpressed in human HCC tissues and promotes HCC progression. In this study, we investigated the effects of sorafenib on AIB1 expression and the role of AIB1 in anti-tumor effects of sorafenib. We found that sorafenib downregulated AIB1 protein expression by inhibiting AIB1 mRNA translation through simultaneously blocking eIF4E and mTOR/p70S6K/RP-S6 signaling. Knockdown of AIB1 significantly promoted sorafenib-induced cell death, whereas overexpression of AIB1 substantially diminished sorafenib-induced cell death. Downregulation of AIB1 contributed to sorafenib-induced cell death at least in part through upregulating the levels of reactive oxygen species in HCC cells. In addition, resistance to sorafenib-induced downregulation of AIB1 protein contributes to the acquired resistance of HCC cells to sorafenib-induced cell death. Collectively, our study implicates that AIB1 is a molecular target of sorafenib and downregulation of AIB1 contributes to the anti-tumor effects of sorafenib.

摘要

多激酶抑制剂索拉非尼是晚期肝细胞癌(HCC)治疗的一项重大突破。乳腺癌中扩增的1(AIB1)在人类HCC组织中经常过度表达,并促进HCC进展。在本研究中,我们研究了索拉非尼对AIB1表达的影响以及AIB1在索拉非尼抗肿瘤作用中的作用。我们发现索拉非尼通过同时阻断eIF4E和mTOR/p70S6K/RP-S6信号传导来抑制AIB1 mRNA翻译,从而下调AIB1蛋白表达。敲低AIB1显著促进索拉非尼诱导的细胞死亡,而AIB1的过表达则显著减少索拉非尼诱导的细胞死亡。AIB1的下调至少部分通过上调HCC细胞中的活性氧水平来促进索拉非尼诱导的细胞死亡。此外,对索拉非尼诱导的AIB1蛋白下调的抗性导致HCC细胞对索拉非尼诱导的细胞死亡产生获得性抗性。总之,我们的研究表明AIB1是索拉非尼的分子靶点,AIB1的下调有助于索拉非尼的抗肿瘤作用。

https://cdn.ncbi.nlm.nih.gov/pmc/blobs/093e/5045420/556a10d5dc98/oncotarget-07-29605-g001.jpg

文献AI研究员

20分钟写一篇综述,助力文献阅读效率提升50倍。

立即体验

用中文搜PubMed

大模型驱动的PubMed中文搜索引擎

马上搜索

文档翻译

学术文献翻译模型,支持多种主流文档格式。

立即体验