Suppr超能文献

5-羟基-7-甲氧基黄酮通过活性氧信号通路触发人结肠癌细胞中与线粒体相关的细胞死亡

5-Hydroxy-7-Methoxyflavone Triggers Mitochondrial-Associated Cell Death via Reactive Oxygen Species Signaling in Human Colon Carcinoma Cells.

作者信息

Bhardwaj Monika, Kim Na-Hyung, Paul Souren, Jakhar Rekha, Han Jaehong, Kang Sun Chul

机构信息

Department of Biotechnology, Daegu University, Kyoungsan, Kyoungbook 38453, Republic of Korea.

Department of Oriental Pharmacy, Wonkwang University, Iksan-city, Jeonbuk 570-749, Republic of Korea.

出版信息

PLoS One. 2016 Apr 26;11(4):e0154525. doi: 10.1371/journal.pone.0154525. eCollection 2016.

Abstract

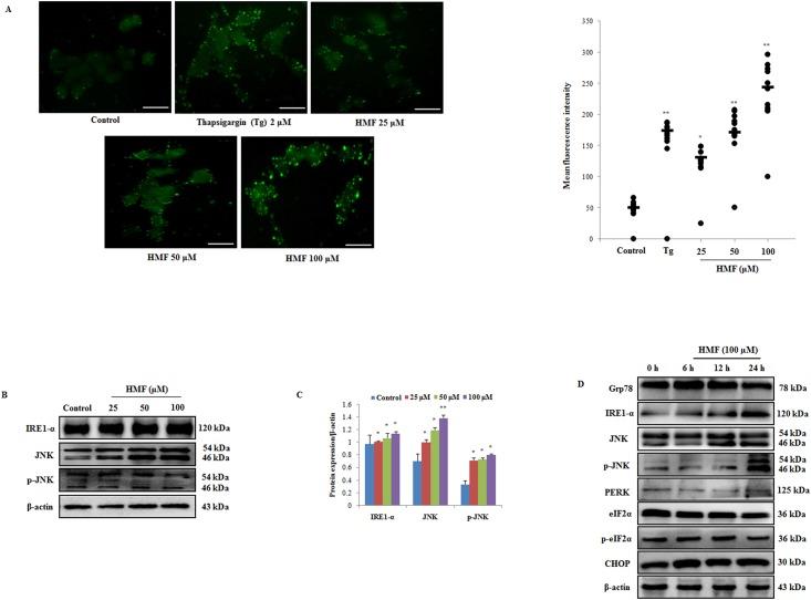
Plant-derived compounds are an important source of clinically useful anti-cancer agents. Chrysin, a biologically active flavone found in many plants, has limited usage for cancer chemotherapeutics due to its poor oral bioavailability. 5-Hydroxy-7-methoxyflavone (HMF), an active natural chrysin derivative found in various plant sources, is known to modulate several biological activities. However, the mechanism underlying HMF-induced apoptotic cell death in human colorectal carcinoma cells in vitro is still unknown. Herein, HMF was shown to be capable of inducing cytotoxicity in HCT-116 cells and induced cell death in a dose-dependent manner. Treatment of HCT-116 cells with HMF caused DNA damage and triggered mitochondrial membrane perturbation accompanied by Cyt c release, down-regulation of Bcl-2, activation of BID and Bax, and caspase-3-mediated apoptosis. These results show that ROS generation by HMF was the crucial mediator behind ER stress induction, resulting in intracellular Ca2+ release, JNK phosphorylation, and activation of the mitochondrial apoptosis pathway. Furthermore, time course study also reveals that HMF treatment leads to increase in mitochondrial and cytosolic ROS generation and decrease in antioxidant enzymes expression. Temporal upregulation of IRE1-α expression and JNK phosphorylation was noticed after HMF treatment. These results were further confirmed by pre-treatment with the ROS scavenger N-acetyl-l-cysteine (NAC), which completely reversed the effects of HMF treatment by preventing lipid peroxidation, followed by abolishment of JNK phosphorylation and attenuation of apoptogenic marker proteins. These results emphasize that ROS generation by HMF treatment regulates the mitochondrial-mediated apoptotic signaling pathway in HCT-116 cells, demonstrating HMF as a promising pro-oxidant therapeutic candidate for targeting colorectal cancer.

摘要

植物源化合物是临床上有用的抗癌药物的重要来源。白杨素是一种在许多植物中发现的具有生物活性的黄酮,由于其口服生物利用度差,在癌症化疗中的应用有限。5-羟基-7-甲氧基黄酮(HMF)是一种在各种植物来源中发现的活性天然白杨素衍生物,已知可调节多种生物学活性。然而,HMF在体外诱导人结肠癌细胞凋亡性细胞死亡的潜在机制仍然未知。在此,HMF被证明能够在HCT-116细胞中诱导细胞毒性,并以剂量依赖性方式诱导细胞死亡。用HMF处理HCT-116细胞会导致DNA损伤,并引发线粒体膜扰动,伴随着细胞色素c释放、Bcl-2下调、BID和Bax激活以及caspase-3介导的凋亡。这些结果表明,HMF产生的活性氧是内质网应激诱导背后的关键介质,导致细胞内Ca2+释放、JNK磷酸化和线粒体凋亡途径的激活。此外,时间进程研究还表明,HMF处理会导致线粒体和细胞质活性氧生成增加以及抗氧化酶表达降低。HMF处理后观察到IRE1-α表达和JNK磷酸化的时间上调。用活性氧清除剂N-乙酰-l-半胱氨酸(NAC)预处理进一步证实了这些结果,NAC通过防止脂质过氧化完全逆转了HMF处理的效果,随后消除了JNK磷酸化并减弱了凋亡标记蛋白。这些结果强调,HMF处理产生的活性氧调节HCT-116细胞中线粒体介导的凋亡信号通路,表明HMF是一种有前途的针对结直肠癌的促氧化治疗候选物。

https://cdn.ncbi.nlm.nih.gov/pmc/blobs/4de8/4846015/037b230c576b/pone.0154525.g001.jpg

文献AI研究员

20分钟写一篇综述,助力文献阅读效率提升50倍。

立即体验

用中文搜PubMed

大模型驱动的PubMed中文搜索引擎

马上搜索

文档翻译

学术文献翻译模型,支持多种主流文档格式。

立即体验