Bruzauskaite Ieva, Bironaite Daiva, Bagdonas Edvardas, Skeberdis Vytenis Arvydas, Denkovskij Jaroslav, Tamulevicius Tomas, Uvarovas Valentinas, Bernotiene Eiva
Department of Regenerative Medicine, State Research Institute Centre for Innovative Medicine, Vilnius, Lithuania.
Department of Pathology, Forensic Medicine and Pharmacology, Vilnius University, Faculty of Medicine, Vilnius, Lithuania.
Stem Cell Res Ther. 2016 Apr 30;7(1):67. doi: 10.1186/s13287-016-0326-z.
The transfection of human mesenchymal stem cells (hMSCs) with the hyperpolarization-activated cyclic nucleotide-gated ion channel 2 (HCN2) gene has been demonstrated to provide biological pacing in dogs with complete heart block. The mechanism appears to be the generation of the ion current (If) by the HCN2-expressing hMSCs. However, it is not clear how the transfection process and/or the HCN2 gene affect the growth functions of the hMSCs. Therefore, we investigated survival, proliferation, cell cycle, and growth on a Kapton® scaffold of HCN2-expressing hMSCs.
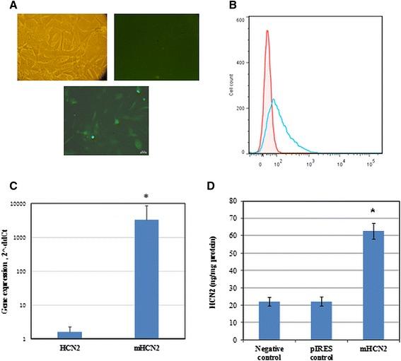
hMSCs were isolated from the bone marrow of healthy volunteers applying a selective cell adhesion procedure and were identified by their expression of specific surface markers. Cells from passages 2-3 were transfected by electroporation using commercial transfection kits and a pIRES2-EGFP vector carrying the pacemaker gene, mouse HCN2 (mHCN2). Transfection efficiency was confirmed by enhanced green fluorescent protein (EGFP) fluorescence, quantitative real-time polymerase chain reaction (RT-qPCR) and enzyme-linked immunosorbent assay (ELISA). After hMSCs were transfected, their viability, proliferation, If generation, apoptosis, cell cycle, and expression of transcription factors were measured and compared with non-transfected cells and cells transfected with pIRES2-EGFP vector alone.
Intracellular mHCN2 expression after transfection increased from 22.14 to 62.66 ng/mg protein (p < 0.05). Transfection efficiency was 45 ± 5 %. The viability of mHCN2-transfected cells was 82 ± 5 %; they grew stably for more than 3 weeks and induced If current. mHCN2-transfected cells had low mitotic activity (10.4 ± 1.24 % in G2/M and 83.6 ± 2.5 % in G1 phases) as compared with non-transfected cells (52-53 % in G2/M and 31-35 % in G1 phases). Transfected cells showed increased activation of nine cell cycle-regulating transcription factors: the most prominent upregulation was of AMP-dependent transcription factor ATF3 (7.11-fold, p = 0.00056) which regulates the G1 phase. mHCN2-expressing hMSCs were attached and made anchorage-dependent connection with other cells without transmigration through a 12.7-μm thick Kapton® HN film with micromachined 1-3 μm diameter pores.
mHCN2-expressing hMSCs preserved the major cell functions required for the generation of biological pacemakers: high viability, functional activity, but low proliferation rate through the arrest of cell cycle in the G1 phase. mHCN2-expressing hMSCs attached and grew on a Kapton® scaffold without transmigration, confirming the relevance of these cells for the generation of biological pacemakers.
已证实用超极化激活的环核苷酸门控离子通道2(HCN2)基因转染人间充质干细胞(hMSCs)可为完全性心脏传导阻滞的犬提供生物起搏。其机制似乎是表达HCN2的hMSCs产生离子电流(If)。然而,尚不清楚转染过程和/或HCN2基因如何影响hMSCs的生长功能。因此,我们研究了表达HCN2的hMSCs在聚酰亚胺(Kapton®)支架上的存活、增殖、细胞周期和生长情况。
采用选择性细胞黏附程序从健康志愿者的骨髓中分离hMSCs,并通过其特异性表面标志物的表达进行鉴定。使用商业转染试剂盒和携带起搏器基因小鼠HCN2(mHCN2)的pIRES2-EGFP载体,通过电穿孔法转染第2 - 3代细胞。通过增强型绿色荧光蛋白(EGFP)荧光、定量实时聚合酶链反应(RT-qPCR)和酶联免疫吸附测定(ELISA)确认转染效率。hMSCs转染后,测量其活力、增殖、If产生、凋亡、细胞周期及转录因子表达,并与未转染细胞和仅用pIRES2-EGFP载体转染的细胞进行比较。
转染后细胞内mHCN2表达从22.14 ng/mg蛋白增加至62.66 ng/mg蛋白(p < 0.05)。转染效率为45±5%。mHCN2转染细胞的活力为82±5%;它们稳定生长超过3周并诱导产生If电流。与未转染细胞(G2/M期为52 - 53%,G1期为31 - 35%)相比,mHCN2转染细胞的有丝分裂活性较低(G2/M期为10.4±1.24%,G1期为83.6±2.5%)。转染细胞显示9种细胞周期调节转录因子的激活增加:最显著上调的是调节G1期的AMP依赖性转录因子ATF3(7.11倍,p = 0.00056)。表达mHCN2的hMSCs附着并与其他细胞形成锚定依赖性连接,未通过具有微加工的直径1 - 3μm孔的12.7μm厚的Kapton® HN膜迁移。
表达mHCN2的hMSCs保留了产生生物起搏器所需的主要细胞功能:高活力、功能活性,但通过将细胞周期阻滞在G1期实现低增殖率。表达mHCN2的hMSCs附着并在Kapton®支架上生长而不迁移,证实了这些细胞与生物起搏器产生的相关性。