Suppr超能文献

CENP-F的缺失会导致明显的微管相关缺陷,但无染色体异常。

Loss of CENP-F results in distinct microtubule-related defects without chromosomal abnormalities.

作者信息

Pfaltzgraff Elise R, Roth Gretchen M, Miller Paul M, Gintzig Anneelizabeth G, Ohi Ryoma, Bader David M

机构信息

Division of Cardiovascular Medicine, Department of Medicine, Vanderbilt University, Nashville, TN 37232.

Division of Hematology-Oncology, Department of Pediatrics, Vanderbilt University, Nashville, TN 37232.

出版信息

Mol Biol Cell. 2016 Jul 1;27(13):1990-9. doi: 10.1091/mbc.E15-12-0848. Epub 2016 May 4.

Abstract

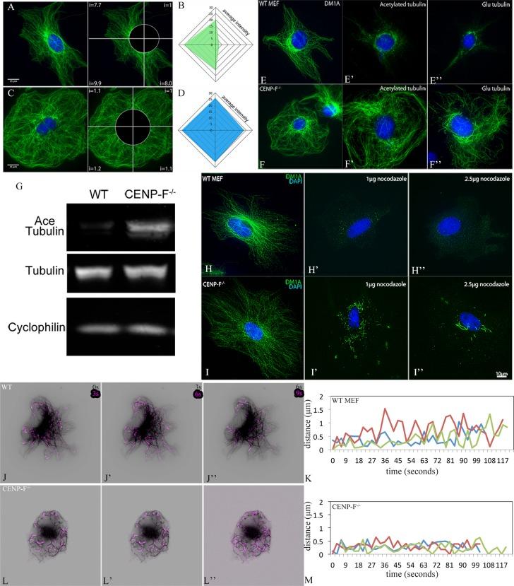
Microtubule (MT)-binding centromere protein F (CENP-F) was previously shown to play a role exclusively in chromosome segregation during cellular division. Many cell models of CENP-F depletion show a lag in the cell cycle and aneuploidy. Here, using our novel genetic deletion model, we show that CENP-F also regulates a broader range of cellular functions outside of cell division. We characterized CENP-F(+/+) and CENP-F(-/-) mouse embryonic fibroblasts (MEFs) and found drastic differences in multiple cellular functions during interphase, including cell migration, focal adhesion dynamics, and primary cilia formation. We discovered that CENP-F(-/-) MEFs have severely diminished MT dynamics, which underlies the phenotypes we describe. These data, combined with recent biochemical research demonstrating the strong binding of CENP-F to the MT network, support the conclusion that CENP-F is a powerful regulator of MT dynamics during interphase and affects heterogeneous cell functions.

摘要

微管(MT)结合着丝粒蛋白F(CENP-F)先前被证明仅在细胞分裂期间的染色体分离中起作用。许多CENP-F缺失的细胞模型显示细胞周期滞后和非整倍体。在这里,使用我们新的基因缺失模型,我们表明CENP-F在细胞分裂之外还调节更广泛的细胞功能。我们对CENP-F(+/+)和CENP-F(-/-)小鼠胚胎成纤维细胞(MEF)进行了表征,发现在间期多种细胞功能存在显著差异,包括细胞迁移、粘着斑动力学和初级纤毛形成。我们发现CENP-F(-/-) MEF的MT动力学严重减弱,这是我们所描述表型的基础。这些数据,结合最近的生化研究表明CENP-F与MT网络有很强的结合,支持了CENP-F是间期MT动力学的有力调节因子并影响异质细胞功能的结论。

https://cdn.ncbi.nlm.nih.gov/pmc/blobs/ecb4/4927273/24fede77454c/1990fig1.jpg

文献AI研究员

20分钟写一篇综述,助力文献阅读效率提升50倍。

立即体验

用中文搜PubMed

大模型驱动的PubMed中文搜索引擎

马上搜索

文档翻译

学术文献翻译模型,支持多种主流文档格式。

立即体验