Suppr超能文献

继发性脊髓损伤的炎症发生机制

Inflammogenesis of Secondary Spinal Cord Injury.

作者信息

Anwar M Akhtar, Al Shehabi Tuqa S, Eid Ali H

机构信息

Department of Biological and Environmental Sciences, Qatar University Doha, Qatar.

Department of Health Sciences, Qatar University Doha, Qatar.

出版信息

Front Cell Neurosci. 2016 Apr 13;10:98. doi: 10.3389/fncel.2016.00098. eCollection 2016.

Abstract

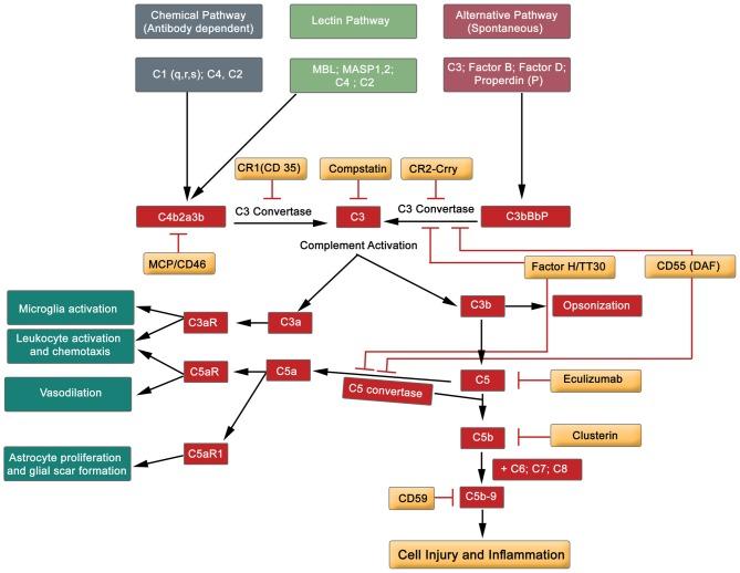
Spinal cord injury (SCI) and spinal infarction lead to neurological complications and eventually to paraplegia or quadriplegia. These extremely debilitating conditions are major contributors to morbidity. Our understanding of SCI has certainly increased during the last decade, but remains far from clear. SCI consists of two defined phases: the initial impact causes primary injury, which is followed by a prolonged secondary injury consisting of evolving sub-phases that may last for years. The underlying pathophysiological mechanisms driving this condition are complex. Derangement of the vasculature is a notable feature of the pathology of SCI. In particular, an important component of SCI is the ischemia-reperfusion injury (IRI) that leads to endothelial dysfunction and changes in vascular permeability. Indeed, together with endothelial cell damage and failure in homeostasis, ischemia reperfusion injury triggers full-blown inflammatory cascades arising from activation of residential innate immune cells (microglia and astrocytes) and infiltrating leukocytes (neutrophils and macrophages). These inflammatory cells release neurotoxins (proinflammatory cytokines and chemokines, free radicals, excitotoxic amino acids, nitric oxide (NO)), all of which partake in axonal and neuronal deficit. Therefore, our review considers the recent advances in SCI mechanisms, whereby it becomes clear that SCI is a heterogeneous condition. Hence, this leads towards evidence of a restorative approach based on monotherapy with multiple targets or combinatorial treatment. Moreover, from evaluation of the existing literature, it appears that there is an urgent requirement for multi-centered, randomized trials for a large patient population. These clinical studies would offer an opportunity in stratifying SCI patients at high risk and selecting appropriate, optimal therapeutic regimens for personalized medicine.

摘要

脊髓损伤(SCI)和脊髓梗死会导致神经并发症,并最终导致截瘫或四肢瘫痪。这些极其使人衰弱的病症是发病的主要原因。在过去十年中,我们对脊髓损伤的认识确实有所增加,但仍远未明晰。脊髓损伤包括两个明确的阶段:初始撞击导致原发性损伤,随后是持续时间较长的继发性损伤,该继发性损伤由可能持续数年的不断演变的子阶段组成。导致这种情况的潜在病理生理机制很复杂。脉管系统紊乱是脊髓损伤病理学的一个显著特征。特别是,脊髓损伤的一个重要组成部分是缺血再灌注损伤(IRI),它会导致内皮功能障碍和血管通透性改变。事实上,缺血再灌注损伤与内皮细胞损伤和内环境稳态失调一起,触发了由驻留的固有免疫细胞(小胶质细胞和星形胶质细胞)和浸润的白细胞(中性粒细胞和巨噬细胞)激活引起的全面炎症级联反应。这些炎症细胞释放神经毒素(促炎细胞因子和趋化因子、自由基、兴奋性毒性氨基酸、一氧化氮(NO)),所有这些都会导致轴突和神经元缺陷。因此,我们的综述考虑了脊髓损伤机制的最新进展,由此可以清楚地看出脊髓损伤是一种异质性病症。因此,这就引出了基于多靶点单一疗法或联合治疗的恢复性方法的证据。此外,从对现有文献的评估来看,似乎迫切需要针对大量患者群体进行多中心、随机试验。这些临床研究将为对高危脊髓损伤患者进行分层以及为个性化医疗选择合适的最佳治疗方案提供机会。

https://cdn.ncbi.nlm.nih.gov/pmc/blobs/12ef/4829593/cc2521ed961b/fncel-10-00098-g0001.jpg

文献AI研究员

20分钟写一篇综述,助力文献阅读效率提升50倍。

立即体验

用中文搜PubMed

大模型驱动的PubMed中文搜索引擎

马上搜索

文档翻译

学术文献翻译模型,支持多种主流文档格式。

立即体验