Suppr超能文献

HOXA5通过调控E-钙黏蛋白和CD24来决定细胞命运转变,并抑制乳腺癌的起始和进展。

HOXA5 determines cell fate transition and impedes tumor initiation and progression in breast cancer through regulation of E-cadherin and CD24.

作者信息

Teo W W, Merino V F, Cho S, Korangath P, Liang X, Wu R-C, Neumann N M, Ewald A J, Sukumar S

机构信息

Department of Oncology, Johns Hopkins University School of Medicine, Breast Cancer Program Sidney Kimmel Comprehensive Cancer Center at Johns Hopkins, Baltimore, MD, USA.

Graduate Program in Pathobiology, Johns Hopkins University School of Medicine, Baltimore, MD, USA.

出版信息

Oncogene. 2016 Oct 20;35(42):5539-5551. doi: 10.1038/onc.2016.95. Epub 2016 May 9.

Abstract

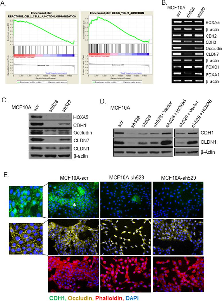
Loss of HOXA5 expression occurs frequently in breast cancer and correlates with higher pathological grade and poorer disease outcome. However, how HOX proteins drive differentiation in mammalian cells is poorly understood. In this paper, we investigated cellular and molecular consequences of loss of HOXA5 in breast cancer, and the role played by retinoic acid in HOXA5 function. Analysis of global gene expression data from HOXA5-depleted MCF10A breast epithelial cells, followed by validation, pointed to a role for HOXA5 in maintaining several molecular traits typical of the epithelial lineage such as cell-cell adhesion, tight junctions and markers of differentiation. Depleting HOXA5 in immortalized MCF10A or transformed MCF10A-Kras cells reduced their CD24/CD44 population, enhanced self-renewal capacity and reduced expression of E-cadherin (CDH1) and CD24. In the case of MCF10A-Kras, HOXA5 loss increased branching and protrusive morphology in Matrigel, all features suggestive of epithelial to basal transition. Further, orthotopically implanted xenografts of MCF10A-Kras-scr grew as well-differentiated pseudo-luminal carcinomas, while MCF10A-Kras-shHOXA5 cells formed aggressive, poorly differentiated carcinomas. Conversely, ectopic expression of HOXA5 in aggressive SUM149 or SUM159 breast cancer cells reversed the cellular and molecular alterations observed in the HOXA5-depleted cells. Retinoic acid is a known upstream regulator of HOXA5 expression. HOXA5 depletion in MCF10A cells engineered to express doxycycline-induced shHOXA5 slowed transition of cells from a less differentiated CD24/CD44 to the more differentiated CD24/CD44 state. This transition was promoted by retinal treatment, which upregulated endogenous HOXA5 expression and caused re-expression of occludin and claudin-7 (CLDN7). Expression of CDH1 and CD24 was transcriptionally upregulated by direct binding of HOXA5 to their promoter sequences as demonstrated by luciferase and ChIP analyses. Thus, loss of HOXA5 in mammary cells leads to loss of epithelial traits, an increase in stemness and cell plasticity, and the acquisition of more aggressive phenotypes.

摘要

HOXA5表达缺失在乳腺癌中频繁发生,且与更高的病理分级和更差的疾病预后相关。然而,HOX蛋白如何驱动哺乳动物细胞分化仍知之甚少。在本文中,我们研究了乳腺癌中HOXA5缺失的细胞和分子后果,以及视黄酸在HOXA5功能中所起的作用。对来自HOXA5缺失的MCF10A乳腺上皮细胞的全局基因表达数据进行分析,随后进行验证,结果表明HOXA5在维持上皮谱系的几种典型分子特征方面发挥作用,如细胞间黏附、紧密连接和分化标志物。在永生化的MCF10A或转化的MCF10A-Kras细胞中敲低HOXA5会减少其CD24/CD44细胞群,增强自我更新能力,并降低E-钙黏蛋白(CDH1)和CD24的表达。就MCF10A-Kras而言,HOXA5缺失增加了基质胶中分支和突出形态,所有这些特征都提示上皮向基底转变。此外,原位植入的MCF10A-Kras-scr异种移植物生长为分化良好的假管腔癌,而MCF10A-Kras-shHOXA5细胞形成侵袭性、低分化癌。相反,在侵袭性SUM149或SUM159乳腺癌细胞中异位表达HOXA5可逆转在HOXA5缺失细胞中观察到的细胞和分子改变。视黄酸是HOXA5表达的已知上游调节因子。在经工程改造以表达强力霉素诱导的shHOXA5的MCF10A细胞中敲低HOXA5会减缓细胞从分化程度较低的CD24/CD44状态向分化程度较高的CD24/CD44状态的转变。视网膜处理促进了这种转变,它上调了内源性HOXA5表达,并导致闭合蛋白和紧密连接蛋白-7(CLDN7)重新表达。荧光素酶和染色质免疫沉淀分析表明,HOXA5直接结合CDH1和CD24的启动子序列,从而转录上调它们的表达。因此,乳腺细胞中HOXA5的缺失导致上皮特征丧失、干性和细胞可塑性增加,以及获得更具侵袭性的表型。

https://cdn.ncbi.nlm.nih.gov/pmc/blobs/2c8c/5073039/2819593468d6/nihms751186f1.jpg

文献AI研究员

20分钟写一篇综述,助力文献阅读效率提升50倍。

立即体验

用中文搜PubMed

大模型驱动的PubMed中文搜索引擎

马上搜索

文档翻译

学术文献翻译模型,支持多种主流文档格式。

立即体验