Suppr超能文献

TAC102是锥虫线粒体基因组分离机制的一个新组分。

TAC102 Is a Novel Component of the Mitochondrial Genome Segregation Machinery in Trypanosomes.

作者信息

Trikin Roman, Doiron Nicholas, Hoffmann Anneliese, Haenni Beat, Jakob Martin, Schnaufer Achim, Schimanski Bernd, Zuber Benoît, Ochsenreiter Torsten

机构信息

Institute of Cell Biology, University of Bern, Bern, Switzerland.

Graduate School for Cellular and Biomedical Sciences, University of Bern, Bern, Switzerland.

出版信息

PLoS Pathog. 2016 May 11;12(5):e1005586. doi: 10.1371/journal.ppat.1005586. eCollection 2016 May.

Abstract

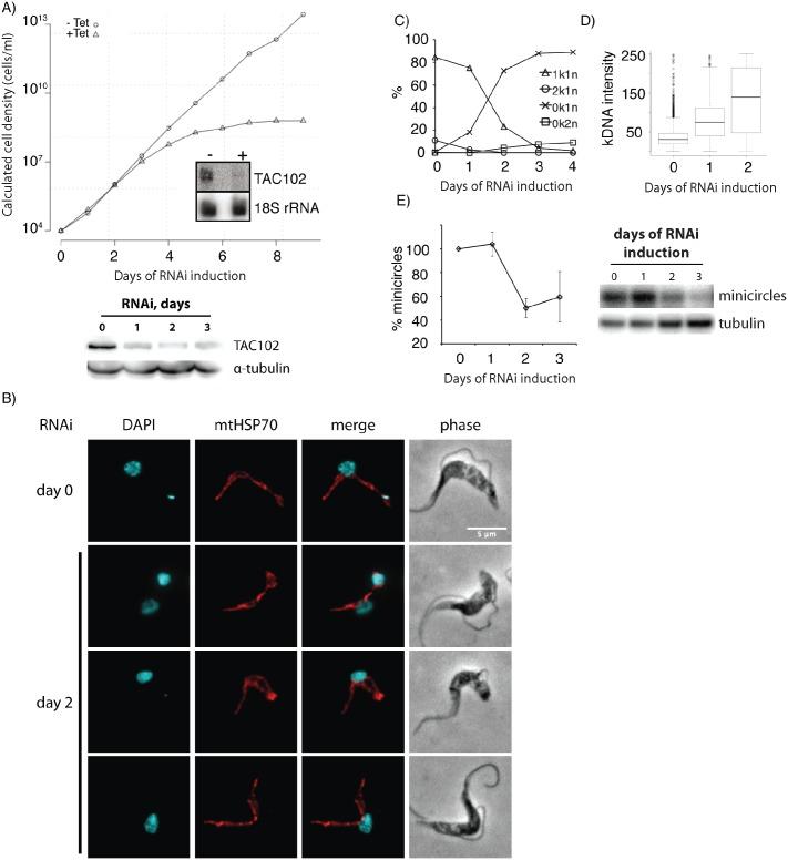
Trypanosomes show an intriguing organization of their mitochondrial DNA into a catenated network, the kinetoplast DNA (kDNA). While more than 30 proteins involved in kDNA replication have been described, only few components of kDNA segregation machinery are currently known. Electron microscopy studies identified a high-order structure, the tripartite attachment complex (TAC), linking the basal body of the flagellum via the mitochondrial membranes to the kDNA. Here we describe TAC102, a novel core component of the TAC, which is essential for proper kDNA segregation during cell division. Loss of TAC102 leads to mitochondrial genome missegregation but has no impact on proper organelle biogenesis and segregation. The protein is present throughout the cell cycle and is assembled into the newly developing TAC only after the pro-basal body has matured indicating a hierarchy in the assembly process. Furthermore, we provide evidence that the TAC is replicated de novo rather than using a semi-conservative mechanism. Lastly, we demonstrate that TAC102 lacks an N-terminal mitochondrial targeting sequence and requires sequences in the C-terminal part of the protein for its proper localization.

摘要

锥虫的线粒体DNA呈现出一种有趣的组织形式,形成了一种连环网络状结构,即动质体DNA(kDNA)。虽然已经描述了30多种参与kDNA复制的蛋白质,但目前已知的kDNA分离机制的组成成分却很少。电子显微镜研究发现了一种高阶结构,即三联体附着复合体(TAC),它通过线粒体膜将鞭毛的基体与kDNA相连。在这里,我们描述了TAC102,它是TAC的一种新型核心成分,对于细胞分裂过程中kDNA的正确分离至关重要。TAC102的缺失会导致线粒体基因组的错误分离,但对细胞器的正常生物发生和分离没有影响。该蛋白质在整个细胞周期中都存在,并且只有在前基体成熟后才会组装到新形成的TAC中,这表明组装过程存在层级关系。此外,我们提供证据表明TAC是从头复制的,而不是使用半保留机制。最后,我们证明TAC102缺乏N端线粒体靶向序列,并且其正确定位需要蛋白质C端部分的序列。

https://cdn.ncbi.nlm.nih.gov/pmc/blobs/6eca/4864229/59abf64ffbbb/ppat.1005586.g001.jpg

文献AI研究员

20分钟写一篇综述,助力文献阅读效率提升50倍。

立即体验

用中文搜PubMed

大模型驱动的PubMed中文搜索引擎

马上搜索

文档翻译

学术文献翻译模型,支持多种主流文档格式。

立即体验