Suppr超能文献

具有不同5-羟甲基胞嘧啶水平的内脏脂肪组织细胞核亚群

Subsets of Visceral Adipose Tissue Nuclei with Distinct Levels of 5-Hydroxymethylcytosine.

作者信息

Yu Ping, Ji Lexiang, Lee Kevin J, Yu Miao, He Chuan, Ambati Suresh, McKinney Elizabeth C, Jackson Crystal, Baile Clifton A, Schmitz Robert J, Meagher Richard B

机构信息

Department of Genetics, University of Georgia, 120 East Green Street, Athens, GA, 30602, United States of America.

Institute of Bioinformatics, University of Georgia, 120 East Green Street, Athens, GA, 30602, United States of America.

出版信息

PLoS One. 2016 May 12;11(5):e0154949. doi: 10.1371/journal.pone.0154949. eCollection 2016.

Abstract

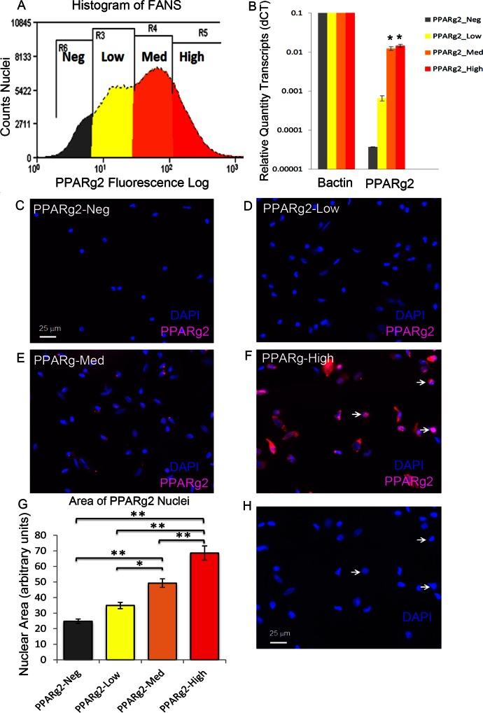
The reprogramming of cellular memory in specific cell types, and in visceral adipocytes in particular, appears to be a fundamental aspect of obesity and its related negative health outcomes. We explored the hypothesis that adipose tissue contains epigenetically distinct subpopulations of adipocytes that are differentially potentiated to record cellular memories of their environment. Adipocytes are large, fragile, and technically difficult to efficiently isolate and fractionate. We developed fluorescence nuclear cytometry (FNC) and fluorescence activated nuclear sorting (FANS) of cellular nuclei from visceral adipose tissue (VAT) using the levels of the pan-adipocyte protein, peroxisome proliferator-activated receptor gamma-2 (PPARg2), to distinguish classes of PPARg2-Positive (PPARg2-Pos) adipocyte nuclei from PPARg2-Negative (PPARg2-Neg) leukocyte and endothelial cell nuclei. PPARg2-Pos nuclei were 10-fold enriched for most adipocyte marker transcripts relative to PPARg2-Neg nuclei. PPARg2-Pos nuclei showed 2- to 50-fold higher levels of transcripts encoding most of the chromatin-remodeling factors assayed, which regulate the methylation of histones and DNA cytosine (e.g., DNMT1, TET1, TET2, KDM4A, KMT2C, SETDB1, PAXIP1, ARID1A, JMJD6, CARM1, and PRMT5). PPARg2-Pos nuclei were large with decondensed chromatin. TAB-seq demonstrated 5-hydroxymethylcytosine (5hmC) levels were remarkably dynamic in gene bodies of various classes of VAT nuclei, dropping 3.8-fold from the highest quintile of expressed genes to the lowest. In short, VAT-derived adipocytes appear to be more actively remodeling their chromatin than non-adipocytes.

摘要

特定细胞类型,尤其是内脏脂肪细胞中的细胞记忆重编程,似乎是肥胖及其相关负面健康后果的一个基本方面。我们探讨了这样一个假说,即脂肪组织包含表观遗传上不同的脂肪细胞亚群,这些亚群被不同程度地增强以记录其环境的细胞记忆。脂肪细胞体积大、脆弱,在技术上难以有效分离和分级。我们开发了荧光细胞核计数法(FNC)和荧光激活细胞核分选法(FANS),利用泛脂肪细胞蛋白过氧化物酶体增殖物激活受体γ-2(PPARg2)的水平,从内脏脂肪组织(VAT)中对细胞核进行分选,以区分PPARg2阳性(PPARg2-Pos)脂肪细胞核与PPARg2阴性(PPARg2-Neg)白细胞和内皮细胞核。相对于PPARg2-Neg细胞核,PPARg2-Pos细胞核中大多数脂肪细胞标记转录本的富集度高10倍。PPARg2-Pos细胞核中编码大多数所检测的染色质重塑因子的转录本水平高2至50倍,这些因子调节组蛋白和DNA胞嘧啶的甲基化(例如DNMT1、TET1、TET2、KDM4A、KMT2C、SETDB1、PAXIP1、ARID1A、JMJD6、CARM1和PRMT5)。PPARg2-Pos细胞核体积大,染色质去浓缩。TAB-seq表明,5-羟甲基胞嘧啶(5hmC)水平在各类VAT细胞核的基因体中显著动态变化,从表达基因的最高五分位数降至最低五分位数时下降了3.8倍。简而言之,源自VAT的脂肪细胞似乎比非脂肪细胞更积极地重塑其染色质。

https://cdn.ncbi.nlm.nih.gov/pmc/blobs/c465/4865362/865437d86a8e/pone.0154949.g001.jpg

文献AI研究员

20分钟写一篇综述,助力文献阅读效率提升50倍。

立即体验

用中文搜PubMed

大模型驱动的PubMed中文搜索引擎

马上搜索

文档翻译

学术文献翻译模型,支持多种主流文档格式。

立即体验