Lutas Andrew, Lahmann Carolina, Soumillon Magali, Yellen Gary
Department of Neurobiology, Harvard Medical School, Boston, United States.
Broad Institute, Cambridge, United States.
Elife. 2016 May 13;5:e15271. doi: 10.7554/eLife.15271.
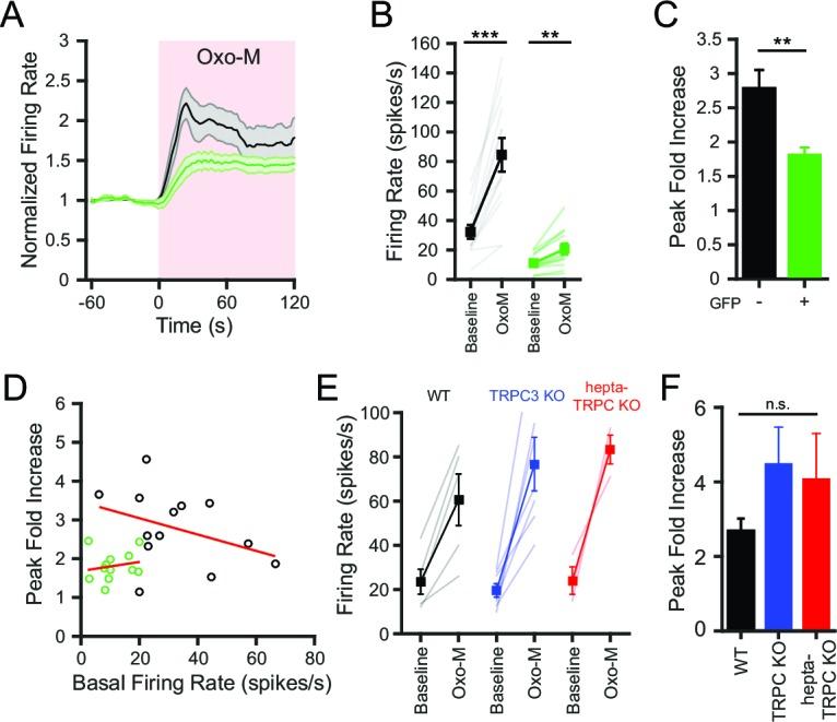
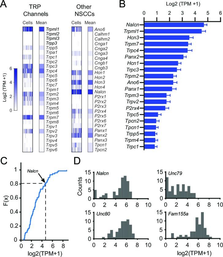
Certain neuron types fire spontaneously at high rates, an ability that is crucial for their function in brain circuits. The spontaneously active GABAergic neurons of the substantia nigra pars reticulata (SNr), a major output of the basal ganglia, provide tonic inhibition of downstream brain areas. A depolarizing 'leak' current supports this firing pattern, but its molecular basis remains poorly understood. To understand how SNr neurons maintain tonic activity, we used single-cell RNA sequencing to determine the transcriptome of individual mouse SNr neurons. We discovered that SNr neurons express the sodium leak channel, NALCN, and that SNr neurons lacking NALCN have impaired spontaneous firing. In addition, NALCN is involved in the modulation of excitability by changes in glycolysis and by activation of muscarinic acetylcholine receptors. Our findings suggest that disruption of NALCN could impair the basal ganglia circuit, which may underlie the severe motor deficits in humans carrying mutations in NALCN.
某些神经元类型会以高速率自发放电,这一能力对其在脑回路中的功能至关重要。黑质网状部(SNr)的自发活动的γ-氨基丁酸能神经元是基底神经节的主要输出,对下游脑区提供持续性抑制。一种去极化的“泄漏”电流支持这种放电模式,但其分子基础仍知之甚少。为了了解SNr神经元如何维持持续性活动,我们使用单细胞RNA测序来确定单个小鼠SNr神经元的转录组。我们发现SNr神经元表达钠泄漏通道NALCN,并且缺乏NALCN的SNr神经元自发放电受损。此外,NALCN通过糖酵解变化和毒蕈碱型乙酰胆碱受体的激活参与兴奋性调节。我们的研究结果表明,NALCN的破坏可能会损害基底神经节回路,这可能是携带NALCN突变的人类出现严重运动缺陷的基础。