Suppr超能文献

Zeb1通过间充质-上皮样转变控制神经元分化和生发区迁出。

Zeb1 controls neuron differentiation and germinal zone exit by a mesenchymal-epithelial-like transition.

作者信息

Singh Shalini, Howell Danielle, Trivedi Niraj, Kessler Ketty, Ong Taren, Rosmaninho Pedro, Raposo Alexandre Asf, Robinson Giles, Roussel Martine F, Castro Diogo S, Solecki David J

机构信息

Department of Developmental Neurobiology, St. Jude Children's Research Hospital, Memphis, United States.

Universite Denis Diderot (Paris 7), Paris, France.

出版信息

Elife. 2016 May 14;5:e12717. doi: 10.7554/eLife.12717.

Abstract

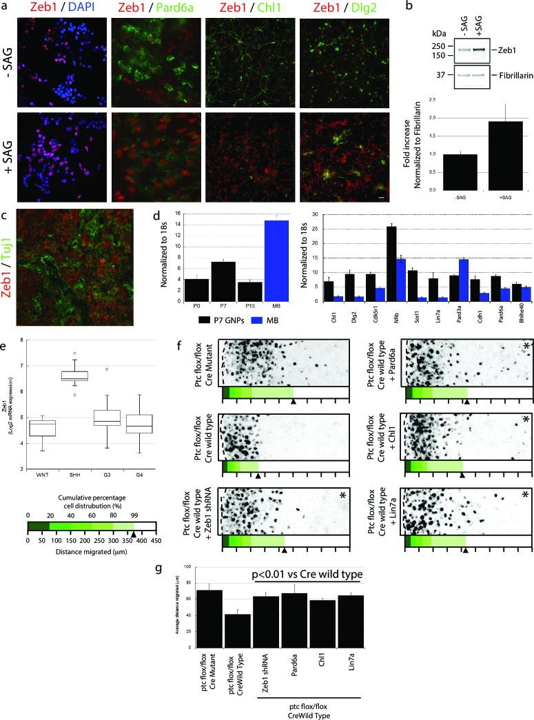
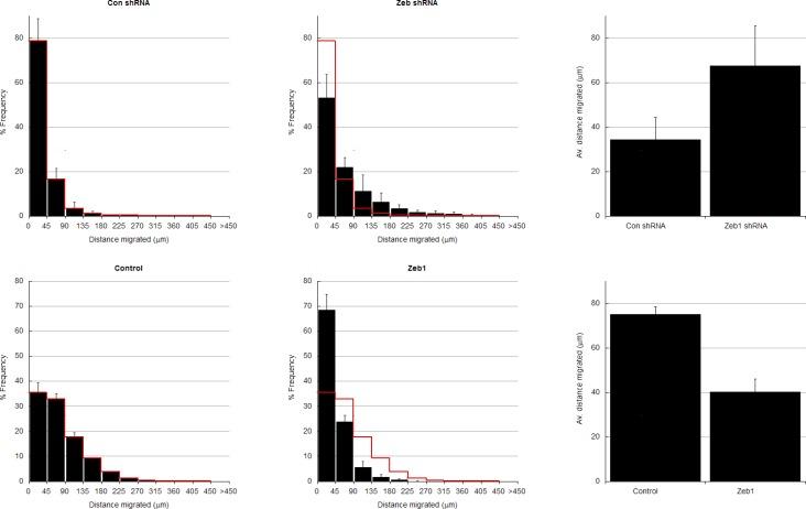
In the developing mammalian brain, differentiating neurons mature morphologically via neuronal polarity programs. Despite discovery of polarity pathways acting concurrently with differentiation, it's unclear how neurons traverse complex polarity transitions or how neuronal progenitors delay polarization during development. We report that zinc finger and homeobox transcription factor-1 (Zeb1), a master regulator of epithelial polarity, controls neuronal differentiation by transcriptionally repressing polarity genes in neuronal progenitors. Necessity-sufficiency testing and functional target screening in cerebellar granule neuron progenitors (GNPs) reveal that Zeb1 inhibits polarization and retains progenitors in their germinal zone (GZ). Zeb1 expression is elevated in the Sonic Hedgehog (SHH) medulloblastoma subgroup originating from GNPs with persistent SHH activation. Restored polarity signaling promotes differentiation and rescues GZ exit, suggesting a model for future differentiative therapies. These results reveal unexpected parallels between neuronal differentiation and mesenchymal-to-epithelial transition and suggest that active polarity inhibition contributes to altered GZ exit in pediatric brain cancers.

摘要

在发育中的哺乳动物大脑中,分化中的神经元通过神经元极性程序在形态上成熟。尽管发现了与分化同时起作用的极性通路,但尚不清楚神经元如何经历复杂的极性转变,或者神经元祖细胞在发育过程中如何延迟极化。我们报告说,锌指和同源盒转录因子-1(Zeb1)是上皮极性的主要调节因子,它通过转录抑制神经元祖细胞中的极性基因来控制神经元分化。在小脑颗粒神经元祖细胞(GNP)中进行的必要性-充分性测试和功能靶点筛选表明,Zeb1抑制极化并将祖细胞保留在其生发区(GZ)。在源自持续激活SHH的GNP的音猬因子(SHH)髓母细胞瘤亚组中,Zeb1表达升高。恢复的极性信号促进分化并挽救GZ退出,这为未来的分化疗法提供了一个模型。这些结果揭示了神经元分化与间充质-上皮转化之间意想不到的相似之处,并表明活跃的极性抑制导致小儿脑癌中GZ退出的改变。

https://cdn.ncbi.nlm.nih.gov/pmc/blobs/aad1/4891180/1d1be1282a55/elife-12717-fig1.jpg

相似文献

引用本文的文献

9

本文引用的文献

3
5
Neuronal polarization in vivo: Growing in a complex environment.体内神经元极化:在复杂环境中生长。
Curr Opin Neurobiol. 2014 Aug;27:215-23. doi: 10.1016/j.conb.2014.04.009. Epub 2014 May 4.
7
Transcriptional coupling of neuronal fate commitment and the onset of migration.神经元命运决定和迁移起始的转录偶联。
Curr Opin Neurobiol. 2013 Dec;23(6):957-64. doi: 10.1016/j.conb.2013.08.003. Epub 2013 Aug 23.

文献检索

告别复杂PubMed语法,用中文像聊天一样搜索,搜遍4000万医学文献。AI智能推荐,让科研检索更轻松。

立即免费搜索

文件翻译

保留排版,准确专业,支持PDF/Word/PPT等文件格式,支持 12+语言互译。

免费翻译文档

深度研究

AI帮你快速写综述,25分钟生成高质量综述,智能提取关键信息,辅助科研写作。

立即免费体验