Suppr超能文献

三种人类罕见骨病犬类模型的分子特征:卡菲病、范登恩德-古普塔综合征和雷恩综合征

Molecular Characterization of Three Canine Models of Human Rare Bone Diseases: Caffey, van den Ende-Gupta, and Raine Syndromes.

作者信息

Hytönen Marjo K, Arumilli Meharji, Lappalainen Anu K, Owczarek-Lipska Marta, Jagannathan Vidhya, Hundi Sruthi, Salmela Elina, Venta Patrick, Sarkiala Eva, Jokinen Tarja, Gorgas Daniela, Kere Juha, Nieminen Pekka, Drögemüller Cord, Lohi Hannes

机构信息

Department of Veterinary Biosciences, University of Helsinki, Helsinki, Finland.

Research Programs Unit, Molecular Neurology, University of Helsinki, Helsinki, Finland.

出版信息

PLoS Genet. 2016 May 17;12(5):e1006037. doi: 10.1371/journal.pgen.1006037. eCollection 2016 May.

Abstract

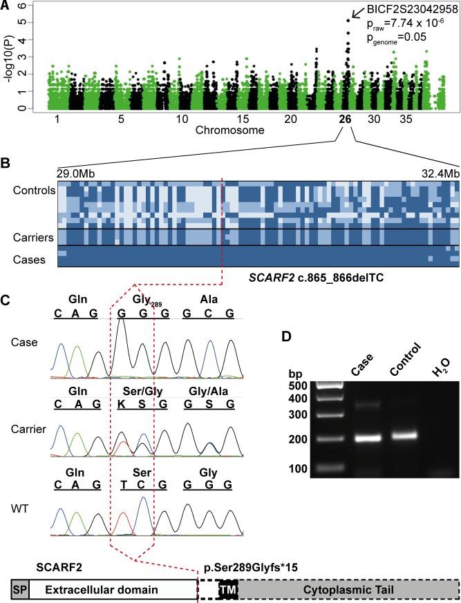
One to two percent of all children are born with a developmental disorder requiring pediatric hospital admissions. For many such syndromes, the molecular pathogenesis remains poorly characterized. Parallel developmental disorders in other species could provide complementary models for human rare diseases by uncovering new candidate genes, improving the understanding of the molecular mechanisms and opening possibilities for therapeutic trials. We performed various experiments, e.g. combined genome-wide association and next generation sequencing, to investigate the clinico-pathological features and genetic causes of three developmental syndromes in dogs, including craniomandibular osteopathy (CMO), a previously undescribed skeletal syndrome, and dental hypomineralization, for which we identified pathogenic variants in the canine SLC37A2 (truncating splicing enhancer variant), SCARF2 (truncating 2-bp deletion) and FAM20C (missense variant) genes, respectively. CMO is a clinical equivalent to an infantile cortical hyperostosis (Caffey disease), for which SLC37A2 is a new candidate gene. SLC37A2 is a poorly characterized member of a glucose-phosphate transporter family without previous disease associations. It is expressed in many tissues, including cells of the macrophage lineage, e.g. osteoclasts, and suggests a disease mechanism, in which an impaired glucose homeostasis in osteoclasts compromises their function in the developing bone, leading to hyperostosis. Mutations in SCARF2 and FAM20C have been associated with the human van den Ende-Gupta and Raine syndromes that include numerous features similar to the affected dogs. Given the growing interest in the molecular characterization and treatment of human rare diseases, our study presents three novel physiologically relevant models for further research and therapy approaches, while providing the molecular identity for the canine conditions.

摘要

所有儿童中有1%至2%出生时患有需要入住儿科医院的发育障碍。对于许多此类综合征,其分子发病机制仍未得到充分表征。其他物种中的平行发育障碍可以通过发现新的候选基因、增进对分子机制的理解以及为治疗试验开辟可能性,为人类罕见病提供互补模型。我们进行了各种实验,例如联合全基因组关联研究和下一代测序,以研究犬类三种发育综合征的临床病理特征和遗传原因,包括颅骨下颌骨骨病(CMO),一种先前未描述的骨骼综合征,以及牙齿矿化不足,我们分别在犬类SLC37A2(截断剪接增强子变体)、SCARF2(截断2碱基缺失)和FAM20C(错义变体)基因中鉴定出致病变体。CMO在临床上等同于婴儿皮质增生症(卡菲病),SLC37A2是其一个新的候选基因。SLC37A2是磷酸葡萄糖转运蛋白家族中一个特征不明的成员,以前没有疾病关联。它在许多组织中表达,包括巨噬细胞谱系的细胞,如破骨细胞,并提示了一种疾病机制,即破骨细胞中葡萄糖稳态受损会损害其在发育中的骨骼中的功能,导致骨质增生。SCARF2和FAM20C中的突变与人类范登恩德 - 古普塔综合征和雷恩综合征相关,这些综合征包括许多与患病犬类相似的特征。鉴于对人类罕见病分子表征和治疗的兴趣日益增加,我们的研究提出了三种新的生理相关模型,用于进一步的研究和治疗方法,同时提供了犬类疾病的分子特征。

https://cdn.ncbi.nlm.nih.gov/pmc/blobs/918f/4871343/5eea34eae2dd/pgen.1006037.g001.jpg

文献AI研究员

20分钟写一篇综述,助力文献阅读效率提升50倍。

立即体验

用中文搜PubMed

大模型驱动的PubMed中文搜索引擎

马上搜索

文档翻译

学术文献翻译模型,支持多种主流文档格式。

立即体验