Lu Ming, Su Cunjin, Qiao Chen, Bian Yaqi, Ding Jianhua, Hu Gang
Jiangsu Key Laboratory of Neurodegeneration, Department of Pharmacology, Nanjing Medical University, Nanjing, Jiangsu, China (Drs Lu, Su, Qiao, Bian, Ding, and Hu); Biomedical Functional Materials Collaborative Innovation Center, College of Chemistry and Materials Science, Nanjing Normal University, Nanjing, Jiangsu, China (Dr Hu); Department of Pharmacology, Nanjing University of Chinese Medicine, Nanjing, Jiangsu, China (Dr Hu).
Int J Neuropsychopharmacol. 2016 Sep 21;19(9). doi: 10.1093/ijnp/pyw047. Print 2016 Sep.
Our previous study demonstrated that metabolic inflammation exacerbates dopaminergic neuronal degeneration in type 2 diabetes mice. Metformin, a typical oral hypoglycemic agent for diabetes, has been regarded as an activator of AMP-activated protein kinase and a regulator of systemic energy metabolism. Although metformin plays potential protective effects in many disorders, it is unclear whether metformin has a therapeutic role in dopaminergic neuron degeneration in Parkinson's disease.
In the present study, a 1-methyl-4-phenyl-1,2,3,6-tetrahydropyridine plus probenecid-induced mouse model of Parkinson's disease was established to explore the neuroprotective effect of metformin on dopaminergic neurons in substania nigra compacta. We next cultured SH-SY5Y cells to investigate the mechanisms for the neuroprotective effect of metformin.
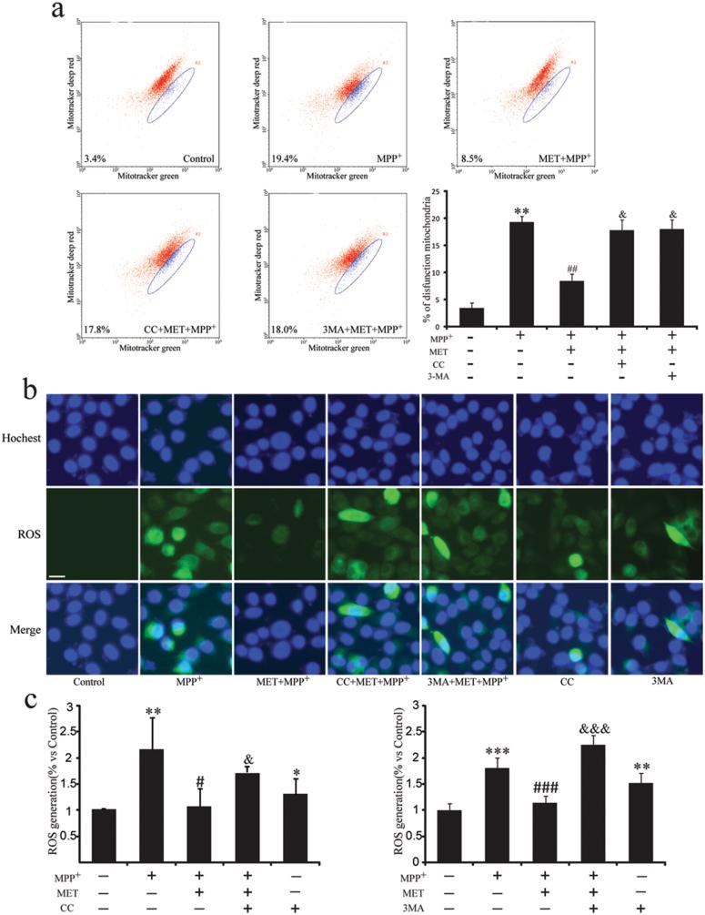
We showed that treatment with metformin (5mg/mL in drinking water) for 5 weeks significantly ameliorated the degeneration of substania nigra compacta dopaminergic neurons, increased striatal dopaminergic levels, and improved motor impairment induced by 1-methyl-4-phenyl-1,2,3,6-tetrahydropyridine plus probenecid. We further found that metformin inhibited microglia overactivation-induced neuroinflammation in substania nigra compacta of 1-methyl-4-phenyl-1,2,3,6-tetrahydropyridine plus probenecid Parkinson's disease mice, which might contribute to the protective effect of metformin on neurodegeneration. Furthermore, metformin (2mM) activated AMP-activated protein kinase in SH-SY5Y cells, in turn inducing microtubule-associated protein 1 light chain 3-II-mediated autophagy and eliminating mitochondrial reactive oxygen species. Consequently, metformin alleviated MPP-induced cytotoxicity and attenuated neuronal apoptosis.
Our findings demonstrate that metformin may be a pluripotent and promising drug for dopaminergic neuron degeneration, which will give us insight into the potential of metformin in terms of opening up novel therapeutic avenues for Parkinson's disease.
我们之前的研究表明,代谢性炎症会加剧2型糖尿病小鼠中多巴胺能神经元的退化。二甲双胍是一种典型的糖尿病口服降糖药,被认为是AMP激活蛋白激酶的激活剂和全身能量代谢的调节剂。尽管二甲双胍在许多疾病中发挥潜在的保护作用,但尚不清楚二甲双胍在帕金森病多巴胺能神经元退化中是否具有治疗作用。
在本研究中,建立了1-甲基-4-苯基-1,2,3,6-四氢吡啶加丙磺舒诱导的帕金森病小鼠模型,以探讨二甲双胍对黑质致密部多巴胺能神经元的神经保护作用。接下来,我们培养SH-SY5Y细胞以研究二甲双胍神经保护作用的机制。
我们发现,用二甲双胍(饮用水中5mg/mL)处理5周可显著改善黑质致密部多巴胺能神经元的退化,提高纹状体多巴胺能水平,并改善1-甲基-4-苯基-1,2,3,6-四氢吡啶加丙磺舒诱导的运动障碍。我们进一步发现,二甲双胍抑制1-甲基-4-苯基-1,2,3,6-四氢吡啶加丙磺舒帕金森病小鼠黑质致密部小胶质细胞过度激活诱导的神经炎症,这可能有助于二甲双胍对神经退行性变的保护作用。此外,二甲双胍(2mM)在SH-SY5Y细胞中激活AMP激活蛋白激酶,进而诱导微管相关蛋白1轻链3-II介导的自噬并消除线粒体活性氧。因此,二甲双胍减轻了MPP诱导的细胞毒性并减轻了神经元凋亡。
我们的研究结果表明,二甲双胍可能是一种对多巴胺能神经元退化具有多能性且有前景的药物,这将使我们深入了解二甲双胍在为帕金森病开辟新治疗途径方面的潜力。