Ferraro Elisabetta, Pin Fabrizio, Gorini Stefania, Pontecorvo Laura, Ferri Alberto, Mollace Vincenzo, Costelli Paola, Rosano Giuseppe
Laboratory of Pathophysiology of Cachexia and Metabolism of Skeletal Muscle IRCCS San Raffaele Pisana Rome Italy.
Department of Clinical and Biological Sciences University of Turin Turin Italy; Istituto Interuniversitario di Miologia-IIM IIM Italy.
J Cachexia Sarcopenia Muscle. 2016 Sep;7(4):449-57. doi: 10.1002/jcsm.12097. Epub 2016 Jan 5.
The loss of muscle mass (sarcopenia) and the associated reduced muscle strength are key limiting factors for elderly people's quality of life. Improving muscle performance does not necessarily correlate with increasing muscle mass. In fact, particularly in the elderly, the main explanation for muscle weakness is a reduction of muscle quality rather than a loss of muscle mass, and the main goal to be achieved is to increase muscle strength. The effectiveness of Trimetazidine (TMZ) in preventing muscle functional impairment during ageing was assessed in our laboratory.
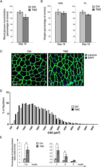
Aged mice received TMZ or vehicle for 12 consecutive days. Muscle function was evaluated at the end of the treatment by a grip test as well as by an inverted screen test at 0, 5, 7 and 12 days of TMZ treatment. After sacrifice, muscles were stored for myofiber cross-sectional area assessment and myosin heavy chain expression evaluation by western blotting.
Chronic TMZ treatment does not affect the mass of both gastrocnemius and tibialis anterior muscles, while it significantly increases muscle strength. Indeed, both latency to fall and grip force are markedly enhanced in TMZ-treated versus untreated mice. In addition, TMZ administration results in higher expression of slow myosin heavy chain isoform and increased number of small-sized myofibers.
We report here some data showing that the modulation of skeletal muscle metabolism by TMZ increases muscle strength in aged mice. Reprogramming metabolism might therefore be a strategy worth to be further investigated in view of improving muscle performance in the elderly.
肌肉质量的丧失(肌肉减少症)以及相关的肌肉力量下降是影响老年人生活质量的关键限制因素。改善肌肉性能并不一定与增加肌肉质量相关。事实上,特别是在老年人中,肌肉无力的主要原因是肌肉质量的下降而非肌肉量的减少,并且要实现的主要目标是增加肌肉力量。我们实验室评估了曲美他嗪(TMZ)在预防衰老过程中肌肉功能损害方面的有效性。
老年小鼠连续12天接受TMZ或赋形剂。在TMZ治疗的第0、5、7和12天,通过握力测试以及倒屏试验在治疗结束时评估肌肉功能。处死后,储存肌肉用于通过蛋白质印迹法评估肌纤维横截面积和肌球蛋白重链表达。
慢性TMZ治疗不影响腓肠肌和胫前肌的质量,但能显著增加肌肉力量。实际上,与未治疗的小鼠相比,接受TMZ治疗的小鼠的跌倒潜伏期和握力均明显增强。此外,给予TMZ会导致慢肌球蛋白重链亚型的表达增加以及小尺寸肌纤维数量增加。
我们在此报告一些数据,表明TMZ对骨骼肌代谢的调节可增加老年小鼠的肌肉力量。因此,鉴于改善老年人的肌肉性能,重新编程代谢可能是一项值得进一步研究的策略。